蒲氏居
传统人居文化
传承馆
传承+实践 人居文化智慧
文化交流联系电话:
155-2805-2725
首页
世家风水
文脉起名
民俗命理
传统择吉
风水案例
民俗风水
风水研习
起名取名
蒲氏居溯源
蒲氏居溯源
蒲氏居理念
蒲家逸简介
蒲氏居接洽
首页
世家风水
文脉起名
民俗命理
传统择吉
风水案例
民俗风水
风水研习
起名取名
蒲氏居溯源
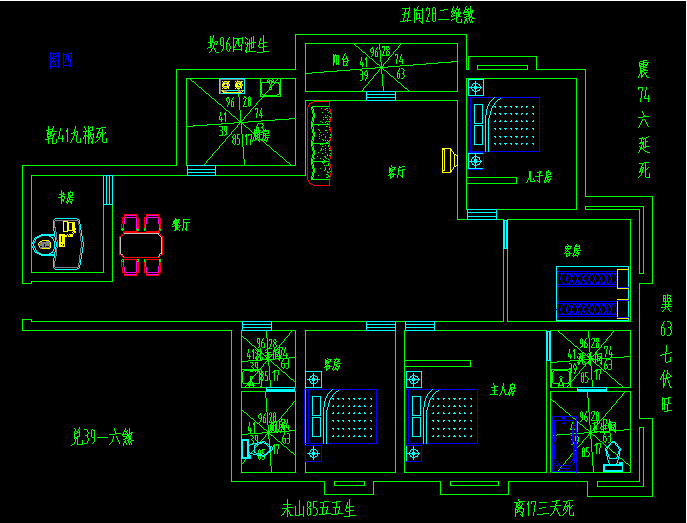
怎样才算床对着门图解 苑家文化
怎样才算
床对着门图解,苑家床对着门
床对 着门,这一布局在风水学中被认为是不吉利的,会给人带来诸多不利影响。然而,在现代家居设计中,很多人可能并不完全了解这一说法的依据。那么,怎样才算床对 着门呢?让我们一起来深入探讨一下。
首先,我们要明确“床对 着门”这一概念。一般来说,如果床的正面对着门,即躺在床上时能够直接看到门,那么就可以认定为床对 着门。这种布局会让人在休息时感到不安,因为门作为进出口,是外界与卧室之间的界限。床对 着门,就如同将自己的私密空间暴露在外,不利于人的休息和放松。
那么,为什么床对 着门会被认为是不吉利的呢?从风水学的角度来看,床对 着门会导致气场不流畅,影响人的运势。卧室作为休息和恢复精力的场所,应该保持安静、舒适、私密的环境。床对 着门,不仅会让人缺乏安全感,还可能导致失眠、多梦等睡眠问题。此外,这种布局还可能影响人的事业、财运等方面,让人在生活中遇到诸多不顺。
怎样才算床对着门图解,苑家床对着门
那么,如何避免床对 着门呢?首先,在装修卧室时,应合理规划空间布局,尽量避免将床放在正对门的位置。如果空间条件有限,无法完全避免床对 着门,可以考虑在床头或床尾设置屏风、柜子等家具来阻挡视线,增加私密性。同时,也可以通过调整床的方向或摆放一些绿植、装饰物来化解不利影响。
总之,床对 着门是一种不利于休息和放松的布局方式。为了营造一个舒适、安逸的卧室环境,我们应该尽量避免这种布局。在装修和布置卧室时,应充分考虑空间布局和风水学原理,打造一个有利于身心健康和事业发展的理想住所。
怎样才算床对着门图解,苑家床对着门
苑家文化
主营看风 水、八字算命、八字合婚、八字起名、黄道吉日等服务。
【郑重声明】:本站内容并非严谨的科学研究成果,仅用于传统文化研究、学术探讨,而非宣传其实际效用。仅供娱乐参考,请勿盲目迷信。
返回目录
在线咨询
上一篇:
怎样才算床头朝西 苑家文化
下一篇:
怎样才是床头朝西图片 苑家文化
您的项目需求
*请认真填写需求信息,我们会在24小时内与您取得联系。
返回顶部
155-2805-2725
在线咨询
微信二维码
电话沟通
在线客服