蒲氏居
传统人居文化
传承馆
传承+实践 人居文化智慧
文化交流联系电话:
155-2805-2725
首页
世家风水
文脉起名
民俗命理
传统择吉
风水案例
民俗风水
风水研习
起名取名
蒲氏居溯源
蒲氏居溯源
蒲氏居理念
蒲家逸简介
蒲氏居接洽
首页
世家风水
文脉起名
民俗命理
传统择吉
风水案例
民俗风水
风水研习
起名取名
蒲氏居溯源
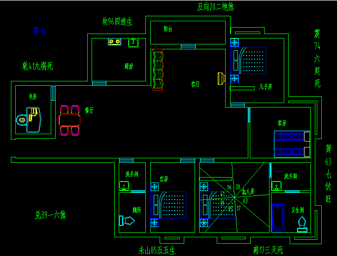
厨房在西北角怎么化解火烧天门 家居风水
厨房在西
北角怎么化解火烧天门,苑家火烧天门
厨房在西北角:问题与解决方案
在风水学中,厨房位于住宅的西北角被视为一个潜在的问题。这是因为西北角在风水上通常与家中的“男主人”或“事业运”相关联。如果厨房设置在此,可能会对家中男性成员的事业运和健康状况产生不利影响。但请放心,我们可以通过一些调整来改善这一布局。
问题分析:
1. 影响男性成员运势:西北角代表家中的男主人,厨房的火元素可能会破坏此区域的“金”元素,从而影响男主人的事业和财运。
2. 健康隐患:厨房的油烟和热量可能会对居住者的健康造成不良影响,特别是如果厨房通风不佳。
厨房在西北角怎么化解火烧天门,苑家火烧天门
解决方案:
1. 调整厨房位置:如果条件允许,最直接的方法是重新规划厨房的位置,使其远离西北角。
2. 使用屏风或隔断:如果无法移动厨房,可以在厨房和西北角之间设置屏风或隔断,以减少风水上的不利影响。
3. 选择五行相生的颜色:在厨房中使用白色、金色或银色的装饰,这些颜色与金元素相应,可以中和厨房的火元素。
厨房在西北角怎么化解火烧天门,苑家火烧天门
4. 增强通风:确保厨房有良好的通风,以减少油烟和热量对居住者的影响。
5. 放置风水物品:在西北角放置代表“金”元素的物品,如金属摆件或水晶球,以增强该区域的能量。
结论:
尽管厨房位于西北角在风水上可能带来一些问题,但通过合理的布局调整和风水化解方法,我们可以最大限度地减少其不利影响。重要的是,我们要根据自己的实际情况选择最适合的解决方案,以确保家庭和谐与幸福。记住,风水只是生活的一部分,真正的幸福和成功取决于我们的努力和智慧。
厨房在西北角怎么化解火烧天门,苑家火烧天门
苑家文化
主营看风 水、八字算命、八字合婚、八字起名、黄道吉日等服务。
【郑重声明】:本站内容并非严谨的科学研究成果,仅用于传统文化研究、学术探讨,而非宣传其实际效用。仅供娱乐参考,请勿盲目迷信。
返回目录
在线咨询
上一篇:
床对着门口有什么说法吗 住宅风水
下一篇:
厨房在西北角怎么化解火烧天门 居家风水
您的项目需求
*请认真填写需求信息,我们会在24小时内与您取得联系。
返回顶部
155-2805-2725
在线咨询
微信二维码
电话沟通
在线客服