蒲氏居传统人居文化传承馆

传承+实践 人居文化智慧

文化交流联系电话:155-2805-2725

家居风水的重要性,云南实战派大师

科学布局,享受你的幸福人生!,云南风水大师,家居风水大师,阳宅风水的重要性。关于风信不信啊,这个各有信仰。个人认为,对于这类思想和事物还是宁可信其有吧,毕竟还是存在很多目前科学解释不了的现象的存在,不是吗?下面小靓靓将为大家介绍十条家装风水禁忌!对照瞧瞧自己家是否需要改一改。
 
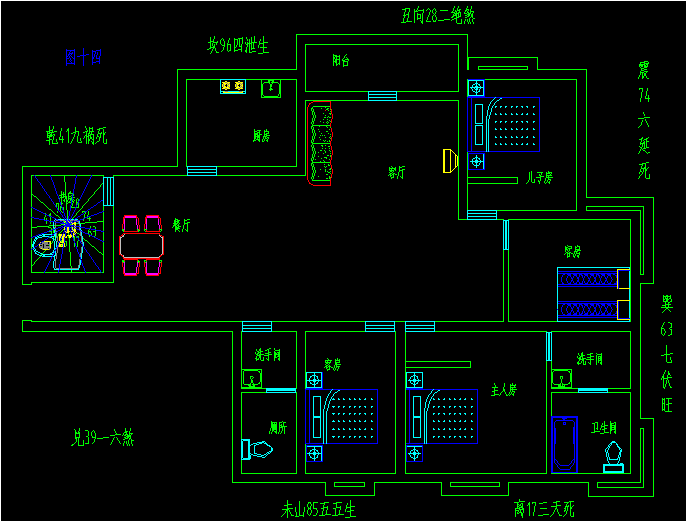
阳台不要正对大门

出入大门的位置不要正对阳台,这形成了所谓的“穿心”。家中会不易聚财,迭有破财事。可以作玄关柜阻隔大门和阳台之间、在大门入口处放置鱼缸(命中忌水者不可放鱼缸,可以屏风取代)。可作阳台窗将阳台阻隔或种植盆栽及爬藤植物,窗帘长时间拉上也是可行的方法。

 

 
家中不要任意安放明镜

有时室内为展现延伸效果,喜用明镜为装饰。但是卧房最好不要装大面的镜子,会使得自身磁场不稳定。若一定要装镜子,也以一面墙为宜,不要两面都装,造成反射。或者运用家饰布作成帘子,将其遮掩起来。风水大师根据你们的(家居或企业)实际风水情况结合宅中各家庭成员的五行特质和工作性质,(风水的重要性和云南风水大师和风水大师),巧用风水学布置一些旺财、旺丁、旺文昌等风水格局

厕所的位置不能在“中宫”上

若是将房屋的平面九等分,位于正中那一块为家中“中宫”,居家厕所的位置不能在“中宫”上,即所谓的“厕占中宫”,对家中的财运与家人身体都不好。若开发商已将马桶放在中宫位上,试着将洗脸盆和马桶对调,或是长期在浴缸中蓄水,可以改善。

 

 
卫生间不要对床

在风水中卫生间对睡床,会使恶疾驻在卧室中,容易使人罹患严重恶疾。可以在床头和厕所之间放格挡物。好的风水能为您的起居环境加分,并且为您的人生加分。(风水大师和风水的重要性和云南风水大师),看风水一定要结合主人的八字,风水大师一定要德才兼备。

阳台也不可正对厨房

这是一种“穿心”,会使得家中的幸福指数下降。可以通过放置花架,种满爬藤植物或放置盆栽,使其内外隔绝。阳台落地门的窗帘尽量拉上或是在阳台和厨房之间的动线上,以不影响居住者行动为原则,作柜子或屏风为遮掩,总之就是不要让阳台直通厨房即可。

长沙发和床不可放在梁的下方

长时间使用长沙发和床的人,身体易多病痛。若是长沙发摆放在横梁下,可以用天花板的装饰阻断其冲煞的力量。长沙发和床避免放在梁下方,或通过装修把梁包起来,使其不显露在外即可。

 

 
家中忌枯萎的鲜花

鲜花具有强烈的风水效应,其色泽与外形会影响住宅的气能,凋谢枯萎的花朵会有负面的影响。必须勤换水并裁剪花茎,使其功效持久。同时注意最好不要使用干花。

经常有人找蒲家逸风水大师给自己的家居或企业或墓地看风水,建筑风水中国古代建筑理论的灵魂,(云南风水大师和风水大师和风水的重要性),风水在中国建筑史上享有崇高地位。

您的项目需求

*请认真填写需求信息,我们会在24小时内与您取得联系。