蒲氏居传统人居文化传承馆

传承+实践 人居文化智慧

文化交流联系电话:155-2805-2725

家居风水的重要性,江西实战派大师

藏风聚气,幸福安康!江西风水大师,居家风水布局,风水大师,人人都要懂风水,论风水的重要性!

很多人讲究风水,其实在佛法中包含着风水,因为心生万法,风就是气场,水就是流动和变化。

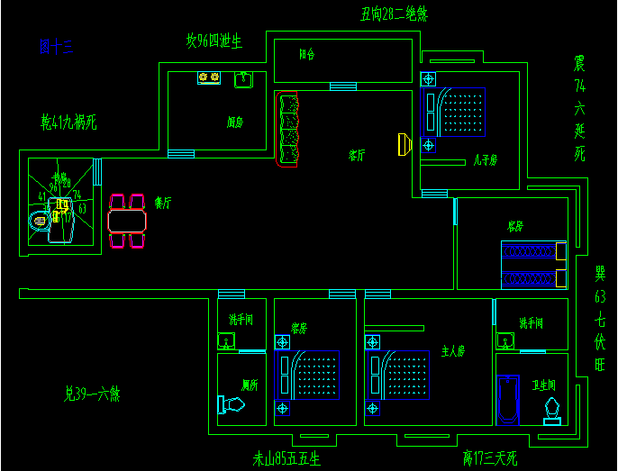
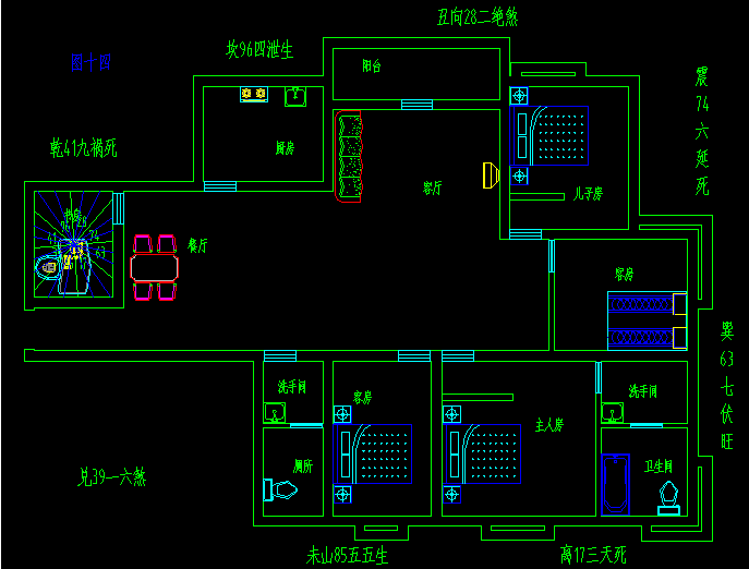
一套房子的风水好坏很大程度上是取决于大门的方位与立向,因为它是全家人的总出入口,是全家人连接外部空间的主要通道,如人之咽喉,也是全家人趋吉避凶的第一道屏障。

大门的风水直接影响全家人的仕途,学业、财运等等。随着社会的发展,人们的风水意识也越来越薄弱,特别是现在,现代家居的大门则是开发商按照实用功能设置固定的,一般都无法按照古法或自己意愿去改变它,显然只能以顺其自然的易道精神进行风水调配,在装饰设计时用风水的观点,化害为利达到趋吉避凶的目的。

 

 
风水主张入门宜三见:

1、开门见绿,是指一进大门即能见到红花绿叶。科学已经证明,绿色的视野最大,也能令整个空间顿时充满生机,所以它能给人予一种生意盎然生机勃勃的感觉,瞬间舒缓情绪,解除压力的功效;

2、一见开门见红,意思是一开大门即能见到红色的屏风、图腾或照壁,因为在中国,红色代表喜庆,所以它给人有一种喜气洋洋,温暧如春的感觉。经常有人找蒲家逸风水大师给自己的家居或企业或墓地看风水,建筑风水中国古代建筑理论的灵魂,(江西风水大师和风水大师),风水在中国建筑史上享有崇高地位。

3、开门见“福”,意思是指一进家门即能见到雅致的“福”字,开门见福不是指特定的“福”字,一幅赏心悦目的白云、蓝天、小溪、流水的图画或工艺品也可以,因为它主要是起到体现房屋主人的文化品位和调节紧张劳累的心境的作用。

 

 
还有就是入门忌三见:

1、忌开门见灶,以风水而言,开门见灶,叫火烧天门,《阳宅指要》说:“开门见灶,钱财多耗”,火气炽热,令财气无法进入。

2、忌开门见镜,因为镜子有集光、化煞、避邪功能,长期将自己的祥瑞之气反射出去,则会引邪上身,不利仕途、财运、学业等。风水大师根据你们的(家居或企业)实际风水情况结合宅中各家庭成员的五行特质和工作性质,(风水大师和江西风水大师),巧用风水学布置一些旺财、旺丁、旺文昌等风水格局。

3、忌开门见厕,因为厕所是污秽之地,秽气迎人,则不利家人健康。道理很浅显,人要是居住在一个秽气冲天的环境里,肯定会提高患疾病的机会。

 

 
知名风水大师——家逸老师分享风水小知识:若有楼梯设置在家中的厨房内,厨房内有梯刀的格局,会影响居住者健康方面的问题,特别是家中的女性成员健康问题会更重要!

心就是风,运就是水,随缘的人就拥有了风,惜福的人就拥有了水。

中华传统文化讲,水就是财运,风就是慈悲心,拥有慈悲心,就能在人间呼风唤雨。

好的风水能为您的起居环境加分,并且为您的人生加分。(江西风水大师和风水大师,看风水一定要结合主人的八字,风水大师一定要德才兼备。

您的项目需求

*请认真填写需求信息,我们会在24小时内与您取得联系。