蒲氏居
传统人居文化
传承馆
传承+实践 人居文化智慧
文化交流联系电话:
155-2805-2725
首页
世家风水
文脉起名
民俗命理
传统择吉
风水案例
民俗风水
风水研习
起名取名
蒲氏居溯源
蒲氏居溯源
蒲氏居理念
蒲家逸简介
蒲氏居接洽
首页
世家风水
文脉起名
民俗命理
传统择吉
风水案例
民俗风水
风水研习
起名取名
蒲氏居溯源
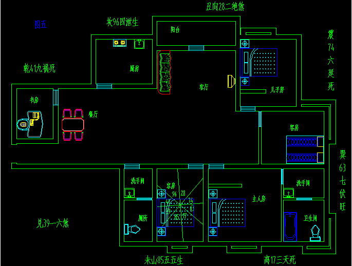
卧室缺角户型图
卧室缺角户型图,布局户型缺角,布局缺角户型
企业风水
:消除阻碍,扭转局势;专家点拨,助力你的企业腾飞!
家居风水,藏风聚气,幸福安康;科学布局,享受你的幸福人生!
祖坟风水:助你布局龙脉龙穴,先人入土顺安!
民间住宅
风水金口诀
农村居家风水(别墅)卧房床头处不可放穿衣镜,或各种镜子,家人出再现头疼之症,久治不愈。
农村居家风水(别墅)院内坤方不可建高大的小房或猪圈,妇女易出恶疮恶毒症。
农村居家风水(别墅)院内严禁建花园,会出现沉溺酒色,因女性引起官司或离婚。
农村居家风水(别墅)自己家的院墙不可太高,院墙的高度不能超过配房的檐口,如果院墙超过配房,家中出劳改之人,叫牢狱房或其家贫穷。官运不通,功名不济,这叫过头院。
卧室缺角户型图,布局户型缺角,布局缺角户型
农村居家风水(别墅)住宅艮方有井,破损人丁主绝后。
农村居家风水(别墅)阳宅会客室内不可悬挂妓女或戏子、明星照片,会造成家中儿女婚姻不利。不可挂中国节忌犯桃花。
农村居家风水(别墅)院内不可建养鱼塘,一年内家里损财,三――五年家中出肺病、食道癌,家财荡尽,这叫水破天心。只要见水破天心,家中老少泪淋淋。
农村居家风水(别墅)房宅的东北角如有小路从艮方奔坤方而来,主家多出偷盗之人,如果是大路出蹲监坐牢之人。
卧室缺角户型图,布局户型缺角,布局缺角户型
农村居家风水(别墅)住宅门前有路成半月形,其家必然富贵。
农村居家风水(别墅)大门不许建牌楼式和牌坊式,否则主凶。
农村居家风水(别墅)门前5——10米不可有疙瘩树,家中会出现恶疮毒瘤。
农村居家风水(别墅)住宅后有大坑,主凶不发家。
卧室缺角户型图,布局户型缺角,布局缺角户型
苑家文化
主营看风水、八字算命、八字合婚、八字起名、黄道吉日等服务。
【郑重声明】:本站内容并非严谨的科学研究成果,仅用于传统文化研究、学术探讨,而非宣传其实际效用。仅供娱乐参考,请勿盲目迷信。
返回目录
在线咨询
上一篇:
卧室缺角有什么影响
下一篇:
卧室门上挂镜子有什么讲究
您的项目需求
*请认真填写需求信息,我们会在24小时内与您取得联系。
返回顶部
155-2805-2725
在线咨询
微信二维码
电话沟通
在线客服