厨房风水十大忌讳
厨房风水十大忌讳,中国厨房风水,中国风水
企业风水:消除阻碍,扭转局势;专家点拨,助力你的企业腾飞!
家居风水,藏风聚气,幸福安康;科学布局,享受你的幸福人生!
祖坟风水:助你布局龙脉龙穴,先人入土顺安!


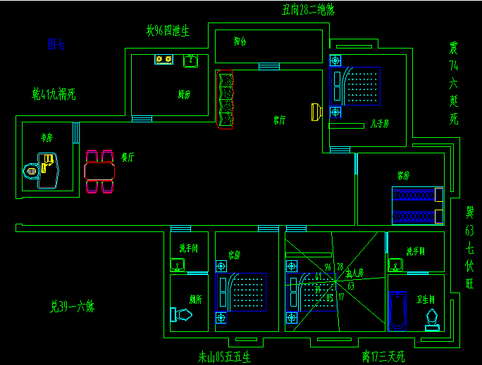
阴阳先生看阳宅必背口诀:阳宅风水口诀(实用篇)
农村(阳宅风水)别墅阳宅前方有圆环,三合吊充填实之年,易有车祸、血光之灾。
农村(阳宅风水)别墅西北方有缺角,名:伤寿宅,虽不损贵气,但易伤宅长和有肺部之疾。
农村(阳宅风水)别墅门前一空屋,三年二年哭
农村(阳宅风水)别墅东西两方都有凹陷,主宅运逐渐衰退。
农村(阳宅风水)别墅前方若有高大建物阻挡,主事业前程受阻,宅运也会逐渐退败。
厨房风水十大忌讳,中国厨房风水,中国风水
农村(阳宅风水)别墅门内可看到主柱正面者不吉,主出不孝之子。
农村(阳宅风水)别墅阳宅三面(左右后三面)种有青翠繁茂之松树,主人丁旺盛且富贵。
农村(阳宅风水)别墅大门和他宅大门对冲,主有一家必衰败(气衰者败,气旺者无妨)。
农村(阳宅风水)别墅阳宅前方有路直冲,若宅运水星当令,主发迅速。但若宅运水星失令,则主散尽家财,病痛不断。
农村(阳宅风水)别墅大门高而厅内低为宾欺主,主人丁虚绝。
农村(阳宅风水)别墅阳宅前方有很多零乱之小石,主家有耳聋口哑之人。
厨房风水十大忌讳,中国厨房风水,中国风水
农村(阳宅风水)别墅灶或瓦斯炉的正上方,不可有横梁压迫不吉,主宅妇多病灾。
农村(阳宅风水)别墅阳宅后面如有路冲或尖物冲射,必伤宅长、老翁。
农村(阳宅风水)别墅阳宅前方之左右,有二直长屋,名:拖车屋,主退败、破财。
农村(阳宅风水)别墅卧室中有横梁压床,压头者主心痛,压脚者主脚痛。
农村(阳宅风水)别墅阳宅屋外地板高过屋内陆板者不吉,主口舌是非,多病灾。
厨房风水十大忌讳,中国厨房风水,中国风水
苑家文化主营看风水、八字算命、八字合婚、八字起名、黄道吉日等服务。
【郑重声明】:本站内容并非严谨的科学研究成果,仅用于传统文化研究、学术探讨,而非宣传其实际效用。仅供娱乐参考,请勿盲目迷信。