遇到生意不好怎么调整心态
遇到生意不好怎么调整心态
企业风水:消除阻碍,扭转局势;专家点拨,助力你的企业腾飞!
家居风水,藏风聚气,幸福安康;科学布局,享受你的幸福人生!
墓地风水:助你布局龙脉龙穴,先人入土顺安!
专业精通看:别墅风水、家居风水、居家风水等服务。
专业精通看:公司风水、企业风水、办公室风水等服务。
专业精通看:工厂风水、厂房风水、商铺风水等服务。
专业精通看:祖坟风水、墓地风水、公墓风水等服务。
网上看风水:不可靠,请自行考虑。
收费标准:全国统一收费标准。【祖坟风水,收费除外】。
遇到生意不好怎么调整心态


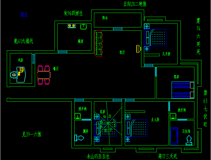
关于厨房不可对大门,厨房门朝向风水的知识科普厨房门不可与大门相对
厨房为一家财富所在,大门为理气的入口,是家人、朋友进出的地方。大门正对厨房门时,会使厨房对外一览无遗,财气尽露,而导致家庭财务困难。哪些地方适宜或是不适宜安放炉灶;并不是一成不变的,而是要看炉灶方位与宅及命的关系而定,也就是说不同的住宅以及不同的人,安放炉灶的方位喜忌也是有所不同的。
化解方法:
在厨房门上贴冲厨房门专用门牌方可化解。
(1) 厨房门不能正对窗户
在厨房门风水禁忌中,厨房门不能正对窗户,在风水学中,窗户是煞气的进出之地,直接对着厨房,就相当于把这些东西吃到肚子里去了。霉气煞气晦气都会吃到肚子里了,这样的厨房风水肯定也不会好到哪里去。
遇到生意不好怎么调整心态
(2) 厨房门不能正对大门
在厨房门风水禁忌中,人常说,开门见灶,钱财多耗,大门是财气福气进出的地方。如果开门就看见厨房,那些好的风水就会消失匿迹了。也就不会有好的风水了,所以在厨房开门风水中,对于这一点,我们还是要注意的。
(3) 厨房门不能正对卧室门
在厨房门风水禁忌中,我们从卧室风水中已经做过了解。这样的厨房门对着卧室门必然会影响人们的休息质量,也会给人带来精神上的和呼吸上的疾病,所以这个也是要避免的。
还有就是厨房属火,人们在休息时是想着放松的,这样一加火,本来上班工作日常生活就烦,如果再没有好的休息环境,那么就会让整个人感觉到崩溃了。
(4) 厨房和卫生间不能同门进出
在厨房门风水禁忌中,有的家庭为了节省空间也节省费用,竟令厨房和卫生间共用一个门进进出出,令一个空间里水火共存,这样是很不吉利的。据说还有更让人吃惊的,是先过卫生间,再进厨房,这样最后你还吃的下饭吗?这样你还想身体健康吗?
遇到生意不好怎么调整心态
(5) 厨房门不能正对卫生间的门
在厨房门风水禁忌中,我们所讲过的风水几乎每篇文章说过任何门都不能对着卫生间。卫生间做为一个污秽的产生地,无论是什么卧室还是客厅的门,都是不能与这个卫生间的门相对的。厨房门就更不用说了。
厨房是整个家庭的食物的生产地,每天的能量就靠这些食物来产生了,而卫生间是污秽之地,厨房的门对着它就相当于把秽气吃进去了,这样就影响了我们的健康风水。
还有就是,厨房是烹调食物的地方,属性为火,卫生间却是阴性,属性为水,这两个区域相对那就是水火不相容的局势,在风水上说,这样会导致夫妻失和,家中不宁,从而也会影响家人的身体健康。
遇到生意不好怎么调整心态
苑家文化主营看风水、八字算命、八字合婚、八字起名、黄道吉日等服务。
【郑重声明】:本站内容并非严谨的科学研究成果,仅用于传统文化研究、学术探讨,而非宣传其实际效用。仅供娱乐参考,请勿盲目迷信。