蒲氏居传统人居文化传承馆

传承+实践 人居文化智慧

文化交流联系电话:155-2805-2725

孩子的书桌摆放及风水

孩子的书桌摆放及风水

企业风水:消除阻碍,扭转局势;专家点拨,助力你的企业腾飞!

家居风水,藏风聚气,幸福安康;科学布局,享受你的幸福人生!

墓地风水:助你布局龙脉龙穴,先人入土顺安!

专业精通看:别墅风水、家居风水、居家风水等服务。

专业精通看:公司风水、企业风水、办公室风水等服务。

专业精通看:工厂风水、厂房风水、商铺风水等服务。

专业精通看:祖坟风水、墓地风水、公墓风水等服务。

网上看风水:不可靠,请自行考虑。

收费标准:全国统一收费标准。【祖坟风水,收费除外】。

孩子的书桌摆放及风水




独栋别墅的风水规划要注意的事项必看

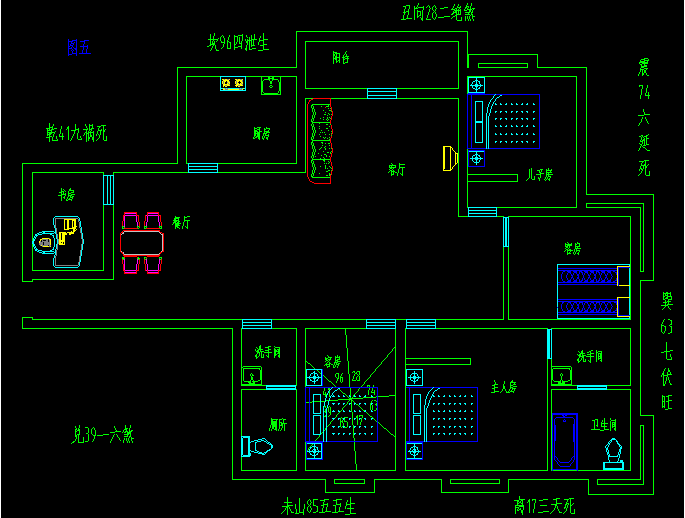
明厅中居/家运兴隆  门、厅、寝室、厨房、楼梯和室内装饰装修等身分是权衡别墅风水的底细况。这些身分从各个方面城市影响整个住家的气氛以及主人的事变、奇迹和身心康健。  中国传统构筑学以为:大门为气口,纳气旺则吉,衰气则凶,可见门的重要性。它是气愤的关节、住宅的体面,又是社会与私家空间的一道屏蔽。别墅内部,各个房间不能门门相对,凭证传统说法,会造成兄弟家庭反面。

一样平常别墅都依山临湖,风大刺人,出格秋冬季候,恒久民俗流不受否决在门与门之间快速活动,会对老人孩子等身材衰弱的人造成危险。孩子的书桌摆放及风水 客堂是家庭傍边的首要民众空间,为百口人聚积及迎接来宾的最佳空间。别墅客堂的风水相关着整个家运,

位置最好能在别墅的居中。出格夸大:客堂不宜幽暗,必然要广大、豁亮、光泽富裕,豁亮的客堂能带来家运兴隆。客堂的地板应该平展、不宜有过多的路线或制造坎坷的别离。有些客堂回收坎坷条理分区的计划,使地板坎坷有明明的变革,因此家运也会因地板的升沉而多崎岖。
 
孩子的书桌摆放及风水

苑家文化主营看风水、八字算命、八字合婚、八字起名、黄道吉日等服务。

【郑重声明】:本站内容并非严谨的科学研究成果,仅用于传统文化研究、学术探讨,而非宣传其实际效用。仅供娱乐参考,请勿盲目迷信。

您的项目需求

*请认真填写需求信息,我们会在24小时内与您取得联系。