蒲氏居传统人居文化传承馆

传承+实践 人居文化智慧

文化交流联系电话:155-2805-2725

怎样看住房风水

解析怎样看住房风水,解析怎样看风水,解析看风水

选户型六项注意事项:

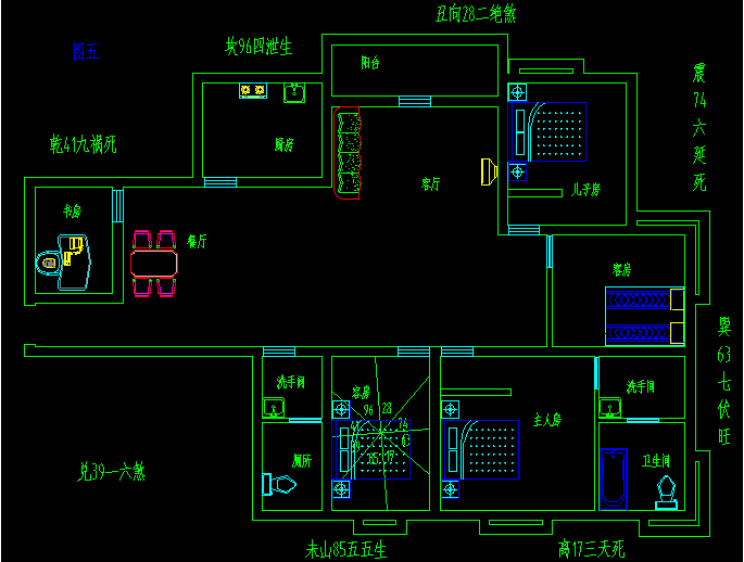
一、      房门的开向要合理

居室的设计一般分为公共空间、居住空间以及厨、厕、阳台等功能性空间,因此室内房门开设的位置,就要同时考虑到开向不影响使用的空间、居室的秘密性和空间阻断性因素。户门不宜正对客厅,更不应直对卧室。户门与客厅之间应有一个过渡,不要一开户门就使门外的人把室内一览无余。

二、厨房

厨房不宜与卧室过近,厨房门更不能正对卧室房门。随着人们饮食水平的提高,现代化的炊事器具种类多且占地面积较大,所以厨房有较大空间才能满足人们使用上的要求。为了居室内能有良好的居住环境,室内应采取在厨房甚至在客厅附近设置垂直排烟设施,它不影响室内美观,也不会影响厨房的正常使用。

解析怎样看住房风水,解析怎样看风水,解析看风水



三、卧室注重私密性

卧室的房门不宜直接与大门相对,应与大门有所回避,使卧室保持一定的私秘性。

四、客厅设计讲究多

客厅是相对独立的空间,要求庄重雅观,客厅的设计应尽量的方正,利于摆放家具;此外还要避免与客厅相连的房门过多,给人一种迷宫的感觉,造成视觉上的凌乱。若把卧室、厨房、卫生间的门都直接开向客厅,会影响客厅的使用功能。避免斜角空间,易造成不必要的'死角'面积和交通面积。

五、室内走道

室内应尽量减少或避免狭长的走道。这种走道既不利于家具的摆放,又造成面积的浪费,对购房者来说,更是资金的浪费。

解析怎样看住房风水,解析怎样看风水,解析看风水



六、卫生间功能区分离

卫生间不要正对客厅,最好设计为两部分,最里面是马桶、浴缸(如有条件,马桶浴缸分开更好),外间则摆放洗手池、洗衣机。卫生间的设计应将洗脸、便溺和浴间恰当分隔,尤其清晨是卫生间使用最频繁的时候,能体现其设计的优势,以适应现代生活快节奏。

解析怎样看住房风水,解析怎样看风水,解析看风水

苑家文化主营看风水、八字算命、八字合婚、八字起名、黄道吉日等服务。

【郑重声明】:本站内容并非严谨的科学研究成果,仅用于传统文化研究、学术探讨,而非宣传其实际效用。仅供娱乐参考,请勿盲目迷信。
上一篇:看风水口诀
下一篇:看宅基地风水口诀

您的项目需求

*请认真填写需求信息,我们会在24小时内与您取得联系。