蒲氏居传统人居文化传承馆

传承+实践 人居文化智慧

文化交流联系电话:155-2805-2725

风水奇事

解析风水奇事,解析风水

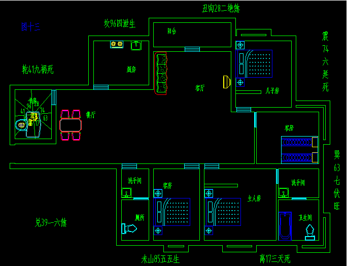
这样的布置格局十分不佳,众所周知,入户大门为气的入口,若是将它与卧房门相对的话,那么入门的理气没有在房间中形成回旋,而直冲卧室,这对人的健康极为不利,同时卧房是休憩的场所,需要安静。隐秘,而大门是家人、朋友进出的必经之地,将入户门对着卧房门不符合安静休息的场所,也不利于隐私的保密。

入户门对卧室门如何化解

1、安置屏风 化解门冲

若两门的间距相离较远,并且范围允许的话,可利用屏风进行化解,一般来说,可将其安置在进门处,藏风纳气,有利财运,同时也可促进家居气场,兴旺家运。

解析风水奇事,解析风水



2、绿植缓冲 安宁温馨

在两门之间养一些生命力旺盛、不带刺的植株,也在起到良好的化解效用,它不仅能营建出安宁温馨的氛围,同时还可“生旺化煞”,缓冲门对门所引起的不良气场。

3、摆放相应吉祥物化解不利

有些人也会利用一些吉祥物对其进行化解,既增添了整块区域的艺术性,同时也起到很好的镇宅辟邪、驱邪纳福之效,尤其是桃木平安瓶的效用极佳,另外在家中放置平安瓶,也能有效化解门冲煞,护佑家人健康、家庭和谐。

解析风水奇事,解析风水



卧室门的其它风水注意事项

1、卧室门不能对着卫生间

大家都清楚,卫生间是排污纳垢的处所,充斥着污浊物和晦气,所以若是将这类居室的门对着卧房门,会直接影响屋主的运气,另外其湿冷之气也会对人的健康构成一定威胁,所以在进行布局时,应当切记卧室门不能对着卫生间。

2、卧室门不能对着厨房也不能相邻

烹煮区是生火的处所,十分燥热,同时排出的油烟也易影响正对着的房门,危害人体的健康,并使得工作表现不稳定,因此卧房门不宜与厨房相邻,尤其是睡床不可紧贴炉灶的墙。

解析风水奇事,解析风水

苑家文化主营看风水、八字算命、八字合婚、八字起名、黄道吉日等服务。

【郑重声明】:本站内容并非严谨的科学研究成果,仅用于传统文化研究、学术探讨,而非宣传其实际效用。仅供娱乐参考,请勿盲目迷信。

您的项目需求

*请认真填写需求信息,我们会在24小时内与您取得联系。