蒲氏居
传统人居文化
传承馆
传承+实践 人居文化智慧
文化交流联系电话:
155-2805-2725
首页
世家风水
文脉起名
民俗命理
传统择吉
风水案例
民俗风水
风水研习
起名取名
蒲氏居溯源
蒲氏居溯源
蒲氏居理念
蒲家逸简介
蒲氏居接洽
首页
世家风水
文脉起名
民俗命理
传统择吉
风水案例
民俗风水
风水研习
起名取名
蒲氏居溯源
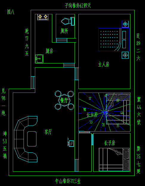
卫生间风水最佳布局
详解风水布局,详解风水,住宅卫生间风水最佳布局(详解)
整个住宅
里卫生间是属于不洁之地,易潮湿而且属于隐秘之处,所以卫生间风水布局好坏除了影响健康还会影响婚姻。所以,卫生间在装修的时候,首先就应该注意其方位的选择。
如果卫生间开错了方位,那么就难以打造出良好的卫生间风水,进而让家人的健康和婚姻等运势受到损害。本期为大家介绍关于卫生间风水最佳布局。
卫生间五行方位
1、正东和东南两个方向是住宅中采光较好的方向,充足的阳光有助于保持卫生间的干燥,防止各种病菌的滋生。
2、从五行上来说卫生间属水,正东和东南两个方向属木,根据“水生木”的原则,卫生间的水汽正好能够生旺这两个方向的木气。不同的住宅有着不同的宅卦,各方位的吉凶也不同,而卫生间宜置于凶位,因此可以根据住宅的宅卦来判断卫生间的方位,使卫生间风水与宅运相配。
详解卫生间风水,详解风水布局,详解风水,苑家文化
一般来说,东四宅的卫生间应位于西方、西南方、西北方、东北方,即坎宅、震宅、巽宅、离宅的卫生间应位于西方、西南方、西北方、东北方;西四宅的卫生间应位于东方、南方、北方、东南方,即艮宅、坤宅、兑宅、乾宅的卫生间应位于东方、南方、北方、东南方。不过,要想让卫生间风水更好地符合住宅风水,还是要根据卫生间具体的方位来具体分析。
五行设置卫生间与风水
在五行中
,卫生间属水,它一方面关系到家庭的财运,一方面又是污秽之水和污秽之气产生的地方,容易招来疾病。因此,如果卫生间位置不佳,将会导致多方面的问题。因此,卫生间的方位设置尤其重要。
从五行的角度来看,卫生间不宜设置的方位如下表所示。
最佳卫生间位置与风水
风水学认为,在住宅中将卫生间设置在正东和东南两个方向是最佳的选择,这是因为:
卫生间方位健康影响
1、西北方 对男主人和男性老龄人最为不利。容易诱发头部、骨骼等方面的疾病。
2、东方 容易诱发肝脏、支气管方面的疾病,甚至造成体虚和中风等。
3、北方 因为北方属水,所以水性会大增。容易引起意外之灾,还容易引起血液、精神系统方面的疾病。
详解风水布局,详解风水,详解卫生间风水,苑家文化
4、东南方 容易引起神经系统、肠胃、食道、支气管等方面的疾病。
5、中心 容易使人患上心脏方面的疾病。
6、南方 会引起心脏方面的疾病,有的也可能引起传染病等。
7、西南方 容易引发妇科、肾脏、消化系统、腹膜炎等方面的疾病。
8、东北方 会引发风湿、皮趺方面的疾病。
9、西方 最容易诱发口腔、呼吸系统方面的疾病。
好的风水能为您的起居环境加分,并且为您的人生加分。(卫生间风水),看风水一定要结合主人的八字,风水布局大师一定要德才兼备。
苑家文化
主营看风水、八字算命、八字合婚、八字起名、黄道吉日等服务。
返回目录
在线咨询
上一篇:
鱼缸放哪个位置风水比较好
下一篇:
好听的微信昵称女唯美 微信网页版
您的项目需求
*请认真填写需求信息,我们会在24小时内与您取得联系。
返回顶部
155-2805-2725
在线咨询
微信二维码
电话沟通
在线客服