蒲氏居
传统人居文化
传承馆
传承+实践 人居文化智慧
文化交流联系电话:
155-2805-2725
首页
世家风水
文脉起名
民俗命理
传统择吉
风水案例
民俗风水
风水研习
起名取名
蒲氏居溯源
蒲氏居溯源
蒲氏居理念
蒲家逸简介
蒲氏居接洽
首页
世家风水
文脉起名
民俗命理
传统择吉
风水案例
民俗风水
风水研习
起名取名
蒲氏居溯源
家里风水好不好,进门看看就知道!
详解家里风水,详解风水好不好,详解好风水,
家里风水
好不好,进门看看就知道!
一个人的成功,除了靠自己的努力之外,还和风水有关系。良好的家居风水可以提高我们成功的几率,但是,也会因为一些错误的布局,损害到自己的财运、事业、健康等,今天老师就和大家谈一谈进门的风水禁忌,违背了这些风水规则,要及时改正和化解!
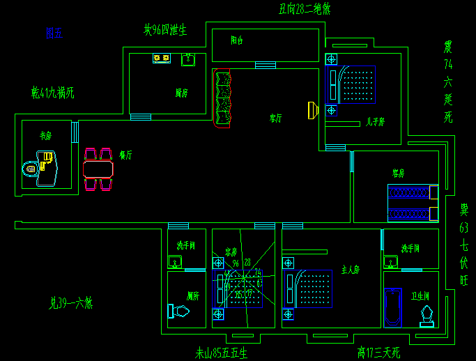
进门见镜子
镜子是家居必备之物,俗话说万事万物有利有弊,镜子也是如此。风水学中,镜子摆放好可利风水,反之会起到破坏作用。比如在玄关处放镜子,正对门口则是一种损害风水的摆放位置。镜子的反射作用会把大门纳来吉祥之气反射回去,所以正对门口的镜子要尽早拆除。
详解风水好不好,详解好风水,详解家里风水,苑家文化
进门见阳台
穿心煞是风水学中很致命的一种煞,进门见阳台或者窗户,都是犯了这种大忌,这种布局,会使一方纳的吉气从另一处毫无停留的流失,违背了风水学中“藏风聚气”的基本原则,导致财气外泄,不仅不利于家中财富的积累,还会造成家人健康受损。
进门见厨房
厨房,是家中饮食之源,代表家中财库,风水学中有“财库宜藏不宜露”的说法,所以进门见厨房是一种不吉格局,财库外露,会使家中的财气随着大门气流流通而求走,使家中财运受损。
进门见厕所
开门见厕所也是家居风水中的禁忌之一。众所周知,卫生间是污秽之所,秽气浊气聚集地,厕所正对门口,会污染大门所纳的吉气,这是一种破财的格局,严重影响家庭运势。如果住宅中有这种布局,要及时化解。
进门见卧室
卧室是主人休息睡眠的场所,需要绝对的隐私和安静,一进门就看到卧室,不利于个人隐私,家居风水学上,进门见客厅是最吉利的,客厅代表家中明堂,有利于家中财运。
详解家里风水,详解风水好不好,详解好风水,苑家文化
卧室增加感情风水的小妙招
1、
卧室门
的布置
卧室中门的布置切勿与厕所门相对,亦不可以与厨房门相对,以为在住宅风水中,两门相对为门冲格局,对于住宅的风水会形成不利的影响。最重要的是卧室的门千万不要与住宅的大门相对,要知道住宅大门是进进出出的必经之地,而卧室作为夫妻亲密相处的私密空间,若是与住宅门相对不仅容易把隐私泄露出去,更容易给夫妻之间带来第三者,从而导致婚姻家庭因此破裂,所以我们必须要避开如此的格局,才能够有利于夫妻的婚姻感情。
2、床帘的布置
生活中有些人喜欢在床边挂上蚊帐,蚊帐是能够让起到一个隔断与遮挡的作用,还有驱蚊的效果,因此夏天人们经常会在房间里使用蚊帐。而风水学中认为蚊帐、床帘等能够把床隔成一个非常隐私的小小空间,也能够形成非常迷人桃花的格局,让我们在床上感觉到温馨烂漫的氛围,自然就能够让夫妻之间的感情得到升温,让夫妻之间的爱排山倒海的涌出来。
详解风水好不好,详解好风水,详解家里风水,苑家文化
3、光线的布置
卧室中对于光线的要求可谓是非常有讲究,太明亮的光线不行,太昏暗的关系亦不可,光线要适中,尤其是想要夫妻的感情越来越好,就必须要注意卧室中的光线,若是光线太暗会导致室内环境过于阴暗,也会导致夫妻之间的感情失去了光彩与新鲜感。但若是太亮的光线容易导致夫妻之间的脾气 火爆,增强两人之间的不合与摩擦,同样也是不利于感情的。只有光线柔和的卧室风水才有利于夫妻的感情。
卧室作为夫妻的爱巢,对于夫妻之间的感情自然有着深切的影响,若是卧室的风水布局好,当然是可以让夫妻的感情因此而升温,若是卧室的风水布置不好,会形成不良的风水气场,反而会导致夫妻之间争吵不断,自然会影响着夫妻的感情,而通过以上文章你都了解了吗?
家里风水大师根据你们的(家居或企业)实际好风水情况结合宅中各家庭成员的五行特质和工作性质,(风水好不好),巧用风水学布置一些旺财、旺丁、旺文昌等风水格局。
苑家文化
主营看风水、八字算命、八字合婚、八字起名、黄道吉日等服务。
返回目录
在线咨询
上一篇:
什么样的住宅是风水宝地?
下一篇:
鱼缸摆放位置风水讲究
您的项目需求
*请认真填写需求信息,我们会在24小时内与您取得联系。
返回顶部
155-2805-2725
在线咨询
微信二维码
电话沟通
在线客服