蒲氏居
传统人居文化
传承馆
传承+实践 人居文化智慧
文化交流联系电话:
155-2805-2725
首页
世家风水
文脉起名
民俗命理
传统择吉
风水案例
民俗风水
风水研习
起名取名
蒲氏居溯源
蒲氏居溯源
蒲氏居理念
蒲家逸简介
蒲氏居接洽
首页
世家风水
文脉起名
民俗命理
传统择吉
风水案例
民俗风水
风水研习
起名取名
蒲氏居溯源
四川成都找风水师
详解四川成都风水,详解成都找风水师,详解四川找风水师,
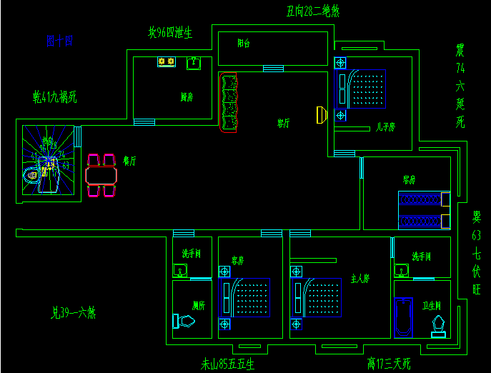
卧室布置
风水千万要注意什么
在日常生活中,对于卧室的布置可千万不能掉以轻心,毕竟卧室的风水与我们的运势健康有着非常密切的关系,甚至可以说卧室的风水便是主宰着我们运势的根本所在,那么在风水学中,卧室布置风水千万要注意什么呢?不妨看看相关文章是怎么说的吧!
卧室布置风水千万要注意什么事项
1、卧室形状不宜斜边或多角
在家居风水中,卧室风水占据着十分重要的一部分,而卧室形状也是非常有讲究的,家中卧室形状是不宜使用斜边或是多角形状,一方面,卧室斜边容易容易造成视线上的错觉,另一方面,卧室多角则容易造成压迫,容易导致人精神负担的增加,长期下来容易患疾病及发生意外。
详解四川成都风水,详解成都找风水师,详解四川找风水师,苑家文化
2、房门不宜对着厨房
家居风水中,房门也不宜对着厨房,因为厨房是炉火煎炒、排出油烟,容易影响正对的房门,危害人体健康,并且使工作表现不稳定。厨房是生火之处,甚为燥热,所以也不宜与卧房相邻,尤其是睡床紧贴炉灶的墙。
3、忌将浴厕改为卧室
如果想要改变家中的布置,那么千万不要把家中的浴厕改为卧室,否则很容易影响人健康。因为浴厕本为潮湿、不洁之所阴气太重,而如果把浴室改为卧室,那么当楼上马桶、水管一开动也绝对会影响到居住者的安宁,所以对人的身心健康造成伤害。所以在风水学中,忌将浴厕改为卧室!
4、房门不宜对着大门
卧室中的房门不宜对着大门。因为卧室是人们主要的休息场所,需要安静、隐密。而大门则是人经常出入的地方,如果卧室门对着大门,一方面会影响人休息,另一方面卧室的状态会完全暴露在外人的视线里,这样的风水布局是非常不好的。
关于卧室布置
风水
千万要注意的事项有哪些
1、床单、被罩有大花者多会生女,如有龙凤,宜先见天,否则会有被压迫的感觉。
2、如窗外有巷冲,路冲,是为不吉。
3、卧室以光线柔和、空气流通者为佳(如光线太暗,由宜白天点灯);光线柔和使人心情快乐,空气对流,会让身体健康。
4、卧室墙面或天花板千万不要漆粉红色,会导致神经衰弱,而且夫妻多口角。
5、卧室颜色忌五颜六色(不要滚花油漆)。
6、卧室窗口勿挂风铃,易使主人头昏发晕,心浮气躁。
7、卧室装饰图案圆形图案为不吉,且圆形的床和天花板亦均为不吉。
详解四川找风水师,详解四川成都风水,详解成都找风水师,苑家文化
8、卧室地面应以浅色(太深似入地狱)。
9、卧室地面最好不铺地毡,容易潮湿生霉气,伤气管,尤其铺长毛毡更不利。
10、卧室内的卫生间不可冲床位(冲头头痛,冲肩脖子痛,冲腰坐骨神经病、肾出问题,冲脚脚酸,正冲腹中有病)。
11、卧室不可跨在屋内外之横墙下(楼上增建者易出现这类情况),会使心情浮躁不安。
风水大师根据你们的(家居或企业)实际风水情况结合宅中各家庭成员的五行特质和工作性质,(详解四川找风水师和详解四川成都风水和详解成都找风水师),巧用风水学布置一些旺财、旺丁、旺文昌等风水格局。
苑家文化
主营看风水、八字算命、八字合婚、八字起名、黄道吉日等服务。
返回目录
在线咨询
上一篇:
成都的太古里风水
下一篇:
鱼缸摆放位置风水讲究
您的项目需求
*请认真填写需求信息,我们会在24小时内与您取得联系。
返回顶部
155-2805-2725
在线咨询
微信二维码
电话沟通
在线客服