蒲氏居
传统人居文化
传承馆
传承+实践 人居文化智慧
文化交流联系电话:
155-2805-2725
首页
世家风水
文脉起名
民俗命理
传统择吉
风水案例
民俗风水
风水研习
起名取名
蒲氏居溯源
蒲氏居溯源
蒲氏居理念
蒲家逸简介
蒲氏居接洽
首页
世家风水
文脉起名
民俗命理
传统择吉
风水案例
民俗风水
风水研习
起名取名
蒲氏居溯源
四川成都风水大师看主城区风水最好是谁?
细说主城区看风水,细说成都主城区看风水,细说主城区风水,
揭秘家居
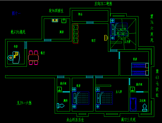
风水 卧室门的禁忌
可以说卧室的门是人们经常忽视的事项之一,但其实卧室门的风水对于卧室的风水好坏,以及我们的运势都有着至关重要的影响,固然对于卧室门的风水我们一定不可忽视,尤其是其在风水学中的禁忌是我们必须要注意的事项,那么揭秘家居风水 卧室门的禁忌有哪些呢?不妨看看相关文章是怎么说的吧!
揭秘家居中卧室门的四大风水禁忌
【卧室门对门的禁忌】
⑴卧室门忌对入户门:卧室需要安静隐秘,因为是家人休息的地方,而入户门是家人、朋友等进出的必经之地,这样门对门的不符合安静休息的条件,同时也不利于保护隐私。卧室门与入户门直冲,也会影响到家人的健康和财运。
⑵卧室门忌对卫生间:卫生间是个排泄的地方,容易产生秽气和湿气,与卧室门正对不仅影响卧室的空气,而且对人的身体健康也不利。
⑶卧室门忌对厨房、忌相邻:厨房的炉火煎炒排除的油烟大,油烟容易飘到卧室里,对身体健康有危害。卧室忌与厨房相邻,特别是床紧贴炉灶的墙,因为厨房是生火之地,尤为燥热,所以不宜与卧室相邻。
⑷卧室门忌对镜子:镜子有反射作用,在风水学上说可以将煞气发射回去,所以可以当凶煞。但是对着卧室门容易将凶煞冲进卧室,招来坏运势。
细说主城区看风水,细说成都主城区看风水,细说主城区风水,苑家文化
【卧室门对门的对策】
⑴经常关门:相对的两个门要经常性的关上,因为关上能阻止气流的流通,所以关上后能让两个空间的空气处于静止状态,从而减少空气的相互流动。
⑵五帝钱:它的用途很多,所以作用也不小,可以在两个门的下面且在屋的内侧放一套五帝钱,这也是个较好的办法,用的人还是比较多的。
⑶海神门符:它是专门用来化解门对门相对的开运饰物,作用很大,是现代化解决门对门问题的主要化解方法,而且也是个好的装饰品。
⑷屏风:对于两个相对较远的两个门,如果在空间允许的情况下可以设置一个屏风,或者其他的隔断。
⑸门上挂门帘:选择一个自己喜欢的门帘,挂在其中一个门上,这样既能美观,又能解决门对门的问题。
⑹改换门位:改换门的位置,这是在装修前进行的,有些楼房的局限性很大,但是如果可以,还是改动一下门的位置,避免后面的麻烦。
细说成都主城区看风水,细说主城区风水,
细说主城区看风水,
苑家文化
揭秘家居中卧室门的装修风水禁忌是什么
1、卧室门风水:颜色 站在颜色的角度而言,不同的装修风格,选择的颜色也会不同,若您家的装修风格是现代(现代装修效果图)简约(简约装修效果图),白色会给您带来好的风水效果,一可以增加室内的亮堂度,二能让家人的身体安康,若您家是田园(田园装修效果图)风格,木质的颜色能够提现出您卧室门风水的魅力。
2、卧室门风水:图 案 卧室门中我们都会发现有些图案,如福字,有长方形、圆形的图案,在这里建议大家选择群众化的图案,长方形和圆形是十分好的选择,在卧室门装修风水学中,寓意着家人团结有爱,不建议选择带有棱角的图案,否则容易招致家人发生抵触感。
细说主城区看风水,细说主城区风水,
细说成都主城区看风水,
苑家文化
3、卧室门风水:尺寸 卧室门的尺寸其实都是有规格的,目前大家比较公认的尺寸是80厘米宽,2米高的尺寸。再是也有其他的尺寸,比方:85*200cm的,105*200cm的等等,还有各种推拉门,但是对于卧室门来说,我们不能运用太高或者太宽的门,但是依据卧室门风水中的学问,在卧室中的阳台(阳台装修效果图)门就可 以不受限制,这样才能给卧室带来好的风水。
4、卧室门风水:对窗 门窗直通,人财两空。在卧室门风水的注意事项中,这个一定要记住,万一出现了这样的状况,我们就要在卧室张贴五行八卦福来化解门窗流通而招致财务流失的煞气了。
5、卧室门风水:对门 门作为进出气口,会带来好的和坏的运气,所以,卧室的门要尽量避免和厨房门、卫生间门、卧室门以及大门相对,这样就会影响到家人的健康,还会破坏卧室的事业风水运和爱情风水运,这在卧室门风水中是一个大忌。
经常有人找蒲家逸主城区风水大师给自己的家居或企业或墓地看风水,建筑风水中国古代建筑理论的灵魂,(细说成都主城区看风水和细说主城区看风水),在中国建筑史上享有崇高地位。
苑家文化
主营看风水、八字算命、八字合婚、八字起名、黄道吉日等服务。
返回目录
在线咨询
上一篇:
四川成都风水大师看郊外风水最好是谁?
下一篇:
四川成都风水大师看别墅风水最好是谁?
您的项目需求
*请认真填写需求信息,我们会在24小时内与您取得联系。
返回顶部
155-2805-2725
在线咨询
微信二维码
电话沟通
在线客服