蒲氏居
传统人居文化
传承馆
传承+实践 人居文化智慧
文化交流联系电话:
155-2805-2725
首页
世家风水
文脉起名
民俗命理
传统择吉
风水案例
民俗风水
风水研习
起名取名
蒲氏居溯源
蒲氏居溯源
蒲氏居理念
蒲家逸简介
蒲氏居接洽
首页
世家风水
文脉起名
民俗命理
传统择吉
风水案例
民俗风水
风水研习
起名取名
蒲氏居溯源
火烧天门的危害性与化解方法 苑家
火烧天门
的危害性与化解方法
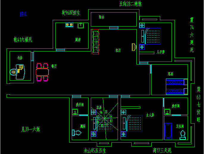
厨房火烧天门,这是一个古老而深刻的警示,它揭示了一种极为危险的状况,一旦忽视,必将带来无法预料的后果。在风水学中,天门代表着家宅的尊贵之地,是家庭运势的源泉,也是家人健康、福祉的保障。而火烧 天门,则意味着这股尊贵的力量被烈火无情地焚烧,其危害之大,可想而知。
火烧 天门的危害性不容小觑。它会导致家庭运势的急剧下滑,使家庭成员在事业、财运、健康等方面遭遇重重困境。更为严重的是,它还可能引发家庭内部的矛盾和纷争,导致亲情疏远,甚至家破人亡。因此,我们必须高度重视火烧 天门的危害,并采取有效的措施进行化解。
那么,如何化解火烧天门的危害呢?首先,我们要了解火烧 天门的原因。通常,这种状况是由于家宅的布局不当或装修失误所导致的。因此,我们可以从调整家宅布局和装修方案入手,避免火源过于接近天门。同时,我们还可以在家中摆放一些具有化解作用的物品,如水晶球、五帝钱等,以增强家宅的正能量,缓解火烧 天门带来的负面影响。
火烧天门的危害性与化解方法
除了物理层面的调整外,我们还需从心理层面进行化解。火烧 天门往往也代表着家庭成员内心的焦虑和不安。因此,我们要保持积极乐观的心态,勇敢面对生活中的困难和挑战。同时,我们还可以通过参加一些有益于身心健康的活动,如瑜伽、冥想等,来平复内心的情绪,提升个人的磁场能量。
总之,火烧 天门是一种极为危险的状况,我们必须高度重视并采取有效措施进行化解。通过调整家宅布局、摆放化解物品以及保持积极乐观的心态,我们可以有效地缓解火烧天门带来的危害,保障家庭的和谐与安宁。让我们共同努力,创造一个充满正能量和幸福感的家园吧!
火烧天门的危害性与化解方法
苑家文化
主营看风 水、八字算命、八字合婚、八字起名、黄道吉日等服务。
【郑重声明】:本站内容并非严谨的科学研究成果,仅用于传统文化研究、学术探讨,而非宣传其实际效用。仅供娱乐参考,请勿盲目迷信。
返回目录
在线咨询
上一篇:
火烧天门对女主人的影响 苑家文化
下一篇:
火锅店生意差怎么补救 苑家文化
您的项目需求
*请认真填写需求信息,我们会在24小时内与您取得联系。
返回顶部
155-2805-2725
在线咨询
微信二维码
电话沟通
在线客服