蒲氏居
传统人居文化
传承馆
传承+实践 人居文化智慧
文化交流联系电话:
155-2805-2725
首页
世家风水
文脉起名
民俗命理
传统择吉
风水案例
民俗风水
风水研习
起名取名
蒲氏居溯源
蒲氏居溯源
蒲氏居理念
蒲家逸简介
蒲氏居接洽
首页
世家风水
文脉起名
民俗命理
传统择吉
风水案例
民俗风水
风水研习
起名取名
蒲氏居溯源
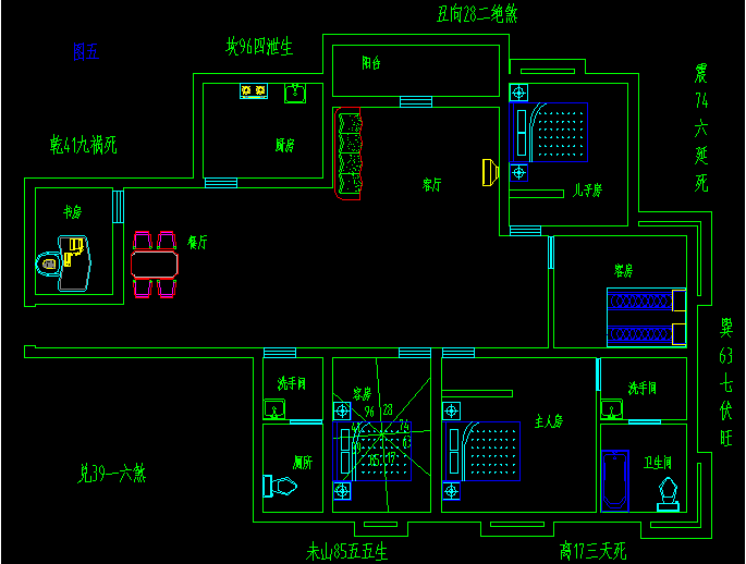
火烧天门男主八字喜火
火烧天门男主八字喜火,布局火烧天门,布局天门
企业风水
:消除阻碍,扭转局势;专家点拨,助力你的企业腾飞!
家居风水,藏风聚气,幸福安康;科学布局,享受你的幸福人生!
祖坟风水:助你布局龙脉龙穴,先人入土顺安!
民间住宅
风水金口诀
农村(阳宅)别墅风水院中树一片,妻儿不相见。
农村(阳宅)别墅风水大门对烟囱主大凶。
农村(阳宅)别墅风水院内大门不可建到别人家的屋角,或墙壁角,这叫刀劈门,在门的右边出现,会导致妇女死亡,六畜不旺;在门的左边出现,会出现男子事业不顺,伤成材之子,也为外事牵连。
农村(阳宅)别墅风水住宅的西南角百米处如有桑树,其家大吉,儿媳自己进家门。
农村(阳宅)别墅风水院内不可立大木桩,这叫冲天木,四邻头痛。
火烧天门男主八字喜火,布局火烧天门,布局天门
农村(阳宅)别墅风水室内不可悬挂许多油壁画,天长日久家人会出现头疼之症。鲜花放屋中,花旺人不旺。
农村(阳宅)别墅风水住宅的东北角5——10米内不可有水流过,艮方只要水长流,其家儿孙祸无休。
农村(阳宅)别墅风水住宅的基石不可外露,这叫露骨宅,主家里贫穷,时运不济。
农村(阳宅)别墅风水院内不可无配房,名为口袋房,家财不聚,儿女难管,多出不可教育之子。
农村(阳宅)别墅风水在胡同深处居住主大凶,易伤人命及凶灾。也出五身不全之人。
火烧天门男主八字喜火,布局火烧天门,布局天门
农村(阳宅)别墅风水在大路或小路夹角处居住大凶,日久出天灾人祸。
农村(阳宅)别墅风水大路小路冲住宅大门主大凶。
农村(阳宅)别墅风水灶不能放西北角,如果有灶主人会出现胸口疼,家财破败。事业不顺家运败。
农村(阳宅)别墅风水院内如有古井,家中出伤残之人(巽宫吉)
火烧天门男主八字喜火,布局火烧天门,布局天门
苑家文化
主营看风水、八字算命、八字合婚、八字起名、黄道吉日等服务。
返回目录
在线咨询
上一篇:
西北火烧天门怎么破解
下一篇:
坐南朝北的房子很差吗
您的项目需求
*请认真填写需求信息,我们会在24小时内与您取得联系。
返回顶部
155-2805-2725
在线咨询
微信二维码
电话沟通
在线客服