蒲氏居
传统人居文化
传承馆
传承+实践 人居文化智慧
文化交流联系电话:
155-2805-2725
首页
世家风水
文脉起名
民俗命理
传统择吉
风水案例
民俗风水
风水研习
起名取名
蒲氏居溯源
蒲氏居溯源
蒲氏居理念
蒲家逸简介
蒲氏居接洽
首页
世家风水
文脉起名
民俗命理
传统择吉
风水案例
民俗风水
风水研习
起名取名
蒲氏居溯源
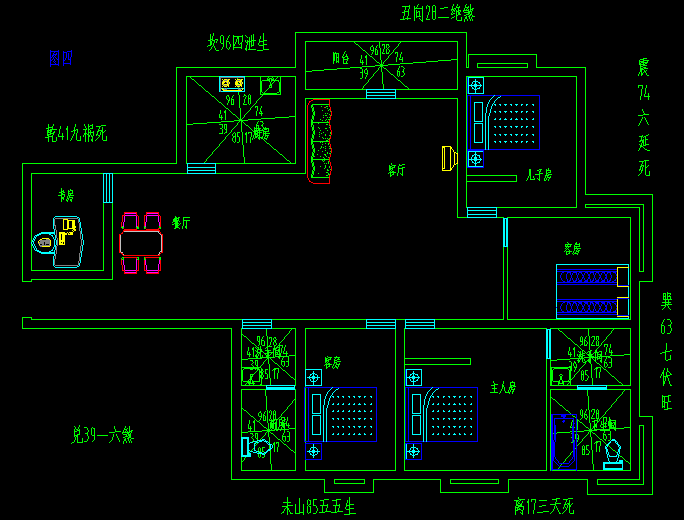
钟不正对门但是进门能见到
钟不正对门但是进门能见到,中国门对门
企业风水
:消除阻碍,扭转局势;专家点拨,助力你的企业腾飞!
家居风水,藏风聚气,幸福安康;科学布局,享受你的幸福人生!
祖坟风水:助你布局龙脉龙穴,先人入土顺安!
民间风水
顺口溜 阳宅金口诀
民间认为风水对一个人的影响很大,俗话说“一命二运三风水”,风水在命理中占据着很重要的地位。而为了便于我们记忆和理解阳宅风水,人们将具体的讲究编造成了风水口诀流传,比如大门对阳台,破败不聚财。
龙虎似推车,田产不留些。
何知人家得长富,仓库磊磊左右护。
家中不可随处摆放神像,易招惹凶煞。
卧室内的电视、电脑不要放在离床头 3米之内,易使人多梦,头昏脑胀。
钟不正对门但是进门能见到,中国门对门
大门前对烟囱主大凶。
镜子到处是,招邪最容易。
空心大树对门前,家中祸事泪连连。
何知人家代代富,下砂重重来抱顾。
大厅水晶灯泪珠状,不吉。
室内不要存放凶器,如刺刀和宝剑等,否则必有血光之灾。
何知人家出贵子,文笔秀峰朝案对。
家中悬挂先人像,儿孙运程总不畅。
住宅门主灶相克,不损丁也破财。
灶在西北,家父破败。
鲜花放屋中,花旺人不旺。
青龙作案,家财万贯。
门帘如泪珠,家有哭泣事。
镜子对大床,求医日日忙。
东南有凹坑,不利女子;西南有凹坑,不利母亲;东北有凹坑,不利小孩;西北有凹坑,不利父亲。
住宅前花园大,主吉;后花园大,主凶。
钟不正对门但是进门能见到,中国门对门
苑家文化
主营看风水、八字算命、八字合婚、八字起名、黄道吉日等服务。
返回目录
在线咨询
上一篇:
周易房屋缺角 最有效的补救办法
下一篇:
什么是床头朝西图解
您的项目需求
*请认真填写需求信息,我们会在24小时内与您取得联系。
返回顶部
155-2805-2725
在线咨询
微信二维码
电话沟通
在线客服