蒲氏居
传统人居文化
传承馆
传承+实践 人居文化智慧
文化交流联系电话:
155-2805-2725
首页
世家风水
文脉起名
民俗命理
传统择吉
风水案例
民俗风水
风水研习
起名取名
蒲氏居溯源
蒲氏居溯源
蒲氏居理念
蒲家逸简介
蒲氏居接洽
首页
世家风水
文脉起名
民俗命理
传统择吉
风水案例
民俗风水
风水研习
起名取名
蒲氏居溯源
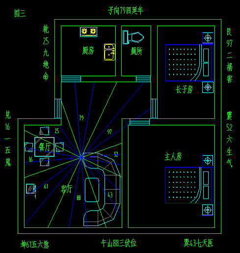
装修风水图解100例
装修风水图解100例,中国装修风水,中国风水图
企业风水
:消除阻碍,扭转局势;专家点拨,助力你的企业腾飞!
家居风水,藏风聚气,幸福安康;科学布局,享受你的幸福人生!
祖坟风水:助你布局龙脉龙穴,先人入土顺安!
民间风水
顺口溜 阳宅金口诀
民间认为风水对一个人的影响很大,俗话说“一命二运三风水”,风水在命理中占据着很重要的地位。而为了便于我们记忆和理解阳宅风水,人们将具体的讲究编造成了风水口诀流传,比如大门对阳台,破败不聚财。
门前见方塘,做事多荒唐。
门前路反弓,希望总落空。
厅堂若太小,赚钱多不了。
大门对大门,吉凶不用问;我好他不好,他好我愁闷。
屋背若无靠,福气总不够。
明堂如播米,子孙穷到底。
屋宅入门步步高,须知日后出富豪。
厨房与厕所同宫,家中必有一凶。
若是门口对窗口,无异钱财入漏斗。
装修风水图解100例,中国装修风水,中国风水图
屋内门对冲,口舌生家中;夫妻常争吵,品位各不同。
西南缺角损母亲,西北缺角损严父,东北缺角损小口。
世上三才天地人,家中三才门主灶。
住宅阴气重,鬼魅来捉弄;在外犯小人,在家暗病种。
围墙装上铁丝网,官灾缠身没法挡。
大门对阳台,破败不聚财。
房子望见坟墓,儿孙应寻活路。
住宅凹凸不方正,此屋人丁有病症。
门前路有情,入住享安宁。
庙前贫,庙后富,庙左庙右出鳏孤。
房屋无门槛,钱财往外流;起早又摸黑,还得向人求。
装修风水图解100例,中国装修风水,中国风水图
苑家文化
主营看风水、八字算命、八字合婚、八字起名、黄道吉日等服务。
返回目录
在线咨询
上一篇:
装修禁忌都有哪些风水
下一篇:
什么是床头朝西图解
您的项目需求
*请认真填写需求信息,我们会在24小时内与您取得联系。
返回顶部
155-2805-2725
在线咨询
微信二维码
电话沟通
在线客服