蒲氏居
传统人居文化
传承馆
传承+实践 人居文化智慧
文化交流联系电话:
155-2805-2725
首页
世家风水
文脉起名
民俗命理
传统择吉
风水案例
民俗风水
风水研习
起名取名
蒲氏居溯源
蒲氏居溯源
蒲氏居理念
蒲家逸简介
蒲氏居接洽
首页
世家风水
文脉起名
民俗命理
传统择吉
风水案例
民俗风水
风水研习
起名取名
蒲氏居溯源
宅风水
宅风水,中国风水,中国风水宅
企业风水
:消除阻碍,扭转局势;专家点拨,助力你的企业腾飞!
家居风水,藏风聚气,幸福安康;科学布局,享受你的幸福人生!
祖坟风水:助你布局龙脉龙穴,先人入土顺安!
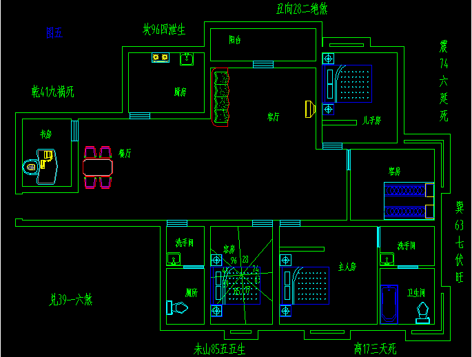
民间住宅
风水金口诀
农村居家风水(别墅)住宅不可缺角,西南缺损母,西北缺损父,东北缺损子。
农村居家风水(别墅)房屋行令间要大于任何间(房内的主客厅为行令间,它代表主人的威严),行令间要和主门构成直线。
宅风水,中国风水,中国风水宅
农村居家风水(别墅)院内如有古井,家中出伤残之人(巽宫吉)
农村居家风水(别墅)院内不可建养鱼塘,一年内家里损财,三――五年家中出肺病、食道癌,家财荡尽,这叫水破天心。只要见水破天心,家中老少泪淋淋。
农村居家风水(别墅)室内不可悬挂许多油壁画,天长日久家人会出现头疼之症。鲜花放屋中,花旺人不旺。
农村居家风水(别墅)院内大门不可建到别人家的屋角,或墙壁角,这叫刀劈门,在门的右边出现,会导致妇女死亡,六畜不旺;在门的左边出现,会出现男子事业不顺,伤成材之子,也为外事牵连。
宅风水,中国风水,中国风水宅
农村居家风水(别墅)自己家的主房不能低于左右的主房,低于左右的主房名为双欺主,房屋若见双欺主,财产荡尽又主哭,二年内家有病人,五年内家中会伤人口。
农村居家风水(别墅)住宅前后一定要方正,如果西南角宽大,易家人无子,如果东南角宽大易招养老女婿,或少男孩。
农村居家风水(别墅)房子乾坎方有坟墓不吉,其家易损伤人口。阴欺阳出少亡,阳欺阴断子孙。
农村居家风水(别墅)在打过粮食的场地里居住主贫困,不发家。
宅风水,中国风水,中国风水宅
苑家文化
主营看风水、八字算命、八字合婚、八字起名、黄道吉日等服务。
返回目录
在线咨询
上一篇:
看风水管用吗
下一篇:
一流风水看星斗
您的项目需求
*请认真填写需求信息,我们会在24小时内与您取得联系。
返回顶部
155-2805-2725
在线咨询
微信二维码
电话沟通
在线客服