蒲氏居
传统人居文化
传承馆
传承+实践 人居文化智慧
文化交流联系电话:
155-2805-2725
首页
世家风水
文脉起名
民俗命理
传统择吉
风水案例
民俗风水
风水研习
起名取名
蒲氏居溯源
蒲氏居溯源
蒲氏居理念
蒲家逸简介
蒲氏居接洽
首页
世家风水
文脉起名
民俗命理
传统择吉
风水案例
民俗风水
风水研习
起名取名
蒲氏居溯源
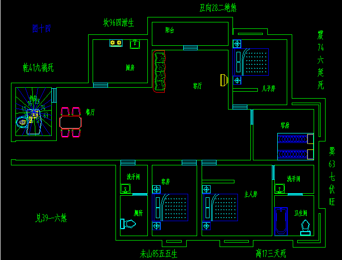
进门看到时钟风水好吗
进门看到时钟风水好吗,中国看风水,中国时钟风水
企业风水
:消除阻碍,扭转局势;专家点拨,助力你的企业腾飞!
家居风水,藏风聚气,幸福安康;科学布局,享受你的幸福人生!
祖坟风水:助你布局龙脉龙穴,先人入土顺安!
民间住宅
风水金口诀
农村居家风水(别墅)室的床位不能朝西,叫日落西山没精神,朝南叫死人方。厨房不可和厕所构成一条直线,家中会出现事业不顺,官司口舌。[用五帝钱化解]必须真的假的反作用。
农村居家风水(别墅)阳宅不能长久安放老人的像,易使阳宅财运不通,还会出现鬼魅事件,儿孙官运不济。
农村居家风水(别墅)大门装饰太花,主大凶,易破财。
进门看到时钟风水好吗,中国看风水,中国时钟风水
农村居家风水(别墅)住宅内梁的数目要单数,不要双数,否则主凶。
农村居家风水(别墅)神像不可摆在会客大厅之内,家中会出现意想不到的事件。神像应摆在一个西北角落,或用布遮挡。
农村居家风水(别墅)大门对烟囱主大凶。
农村居家风水(别墅)大门不许建牌楼式和牌坊式,否则主凶。
农村居家风水(别墅)住宅前后一定要方正,如果西南角宽大,易家人无子,如果东南角宽大易招养老女婿,或少男孩。
农村居家风水(别墅)门前5——10米处不可有双杈的小树,家中会六畜不旺,时运不济,如果树和大门构成一条直线,会出现横事。
进门看到时钟风水好吗,中国看风水,中国时钟风水
农村居家风水(别墅)新郎结婚的喜房不可乱放挂娃娃画挂西生女挂东生儿。花多人不旺,挂中国节有外相好。
农村居家风水(别墅)出嫁的姑娘不要回娘家生孩子。
农村居家风水(别墅)神前庙后五十米左右不可建房,易造成家破人亡。
农村居家风水(别墅)院内有凉棚主大凶:院内大小房不安门主大凶,主破财。
进门看到时钟风水好吗,中国看风水,中国时钟风水
苑家文化
主营看风水、八字算命、八字合婚、八字起名、黄道吉日等服务。
返回目录
在线咨询
上一篇:
风水有几种
下一篇:
一流风水看星斗
您的项目需求
*请认真填写需求信息,我们会在24小时内与您取得联系。
返回顶部
155-2805-2725
在线咨询
微信二维码
电话沟通
在线客服