蒲氏居
传统人居文化
传承馆
传承+实践 人居文化智慧
文化交流联系电话:
155-2805-2725
首页
世家风水
文脉起名
民俗命理
传统择吉
风水案例
民俗风水
风水研习
起名取名
蒲氏居溯源
蒲氏居溯源
蒲氏居理念
蒲家逸简介
蒲氏居接洽
首页
世家风水
文脉起名
民俗命理
传统择吉
风水案例
民俗风水
风水研习
起名取名
蒲氏居溯源
风水意思
风水意思
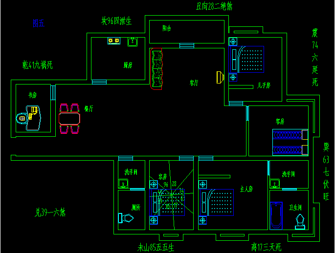
阳宅风水口诀
居家别墅大门左右两旁的位置,不可再开设两小门,虽然方便进出,但主家人不和,大小互相欺凌。阳宅大门若有二扇,主家人不和,留不住财,财来财去的,久之容易形成漏财的风水。
居家别墅院内不可种植过多的葡萄,万年青,花草过多家中运气下降。叫花旺人不旺。
居家别墅厅堂若太小,赚钱多不了。厨房与厕所同宫,家中必有一凶。
居家别墅明堂如播米,子孙穷到底。明堂位宜宽阔规整,不然得不到先人的庇佑,财运上会有所亏损。
居家别墅大门对阳台,破败不聚财。穿堂煞,家中气流一穿而过,难以达到藏风聚气的效果,自然财源也难聚。
风水意思
居家别墅前方有圆环,三合吊冲填实之年,易有车祸,血光之灾。
居家别墅镜子对大床,求医日日忙,同上条一样,直接将煞气反射到了我们休憩之处,人在休息的时候也是防御能力最为薄弱的时候。
居家别墅的基石不可外露,主家里贫穷,时运不济。
居家别墅房子望见坟墓,儿孙应寻活路。
居家别墅宅前宅后,如有路成反弓形,多出女人不正,或于男人私奔。
风水意思
居家别墅围墙装上铁丝网,官灾缠身没法挡。铁丝网那是监狱才用的,这样的房子被认为是极其破财的,会使屋主日渐贫困。同时,围墙与房子主体要留一定的间隙,做到恰到好处的“留白”才能让房主一帆风顺。
居家别墅住宅前后一定要方正。如果西南角宽大,易家人无子;如果东南角宽大,易招养老女婿,或少男孩。
居家别墅天花板太低,入住后压力大。
居家别墅住宅建在丁字路的交叉处,主大凶。
风水意思
苑家文化
主营看风水、八字算命、八字合婚、八字起名、黄道吉日等服务。
返回目录
在线咨询
上一篇:
房间小床怎么摆放好
下一篇:
怎么知道家里风水好不好
您的项目需求
*请认真填写需求信息,我们会在24小时内与您取得联系。
返回顶部
155-2805-2725
在线咨询
微信二维码
电话沟通
在线客服