蒲氏居
传统人居文化
传承馆
传承+实践 人居文化智慧
文化交流联系电话:
155-2805-2725
首页
世家风水
文脉起名
民俗命理
传统择吉
风水案例
民俗风水
风水研习
起名取名
蒲氏居溯源
蒲氏居溯源
蒲氏居理念
蒲家逸简介
蒲氏居接洽
首页
世家风水
文脉起名
民俗命理
传统择吉
风水案例
民俗风水
风水研习
起名取名
蒲氏居溯源
财旺身弱的如何改变命运
财旺身弱
的如何改变命运
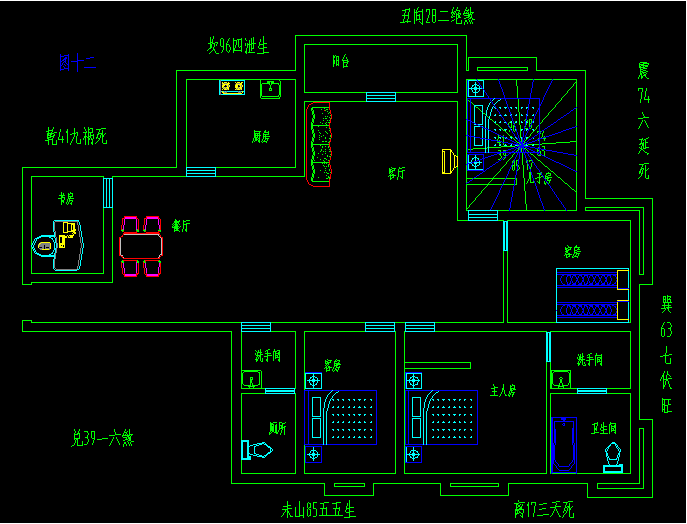
阳宅风水口诀绝断
居家别墅前方若太杂乱不清,主犯小人,心烦。
居家别墅四隅或四正全缺大凶,不可居住,主退败破绝。
居家别墅前方天劫位或地刑位有三角物体,主有官非之祸。
居家别墅前方有若见鹅头鸭颈之物体,主有桃花和跛脚之应。
居家别墅前方有许多零乱之小石,主家有耳聋口哑之人。
居家别墅大门门柱若弯曲变形,主病痛接连不断。
居家别墅前方有直来又分叉之路,主犯桃危和多病痛。
财旺身弱的如何改变命运
居家别墅后面有高大建筑物高压,失令时必退败、破财。
居家别墅灶火瓦斯炉不可压本命卦或生气放不吉,方多病灾。
居家别墅东南方有缺角,虽不损富,但对幼儿养育不利。
居家别墅屋小门大为不聚气,无法守住财运。
居家别墅前方有石堆不吉,主家人易得呼吸道毛病。
居家别墅灶或瓦斯炉后面不可空旷不吉,主不聚财。
居家别墅前方有路或斜水,主子女不思归。
居家别墅床下不适合堆放杂物,不利胎儿,同时影响居住者的健康。
财旺身弱的如何改变命运
居家别墅面积小却开大门,主不聚财。
居家别墅灶后不可空,不利财运。
居家别墅床铺下不适合有杂物乱放,主易损胎儿,孕妇犹忌。
居家别墅中央设卧室,主大吉,宅居安宁。
居家别墅本身功围墙前面宽,后面尖,呈倒三角形之宅,主应火灾、官非、重病之祸。
居家别墅灶门不可正对厕所门,主家人病灾连连。
居家别墅大门上不适合有的时候钟,主脑筋退化,记性差。
财旺身弱的如何改变命运
苑家文化
主营看风水、八字算命、八字合婚、八字起名、黄道吉日等服务。
返回目录
在线咨询
上一篇:
财位放什么旺财,财位摆放什么最招财
下一篇:
本命年运气怎么不好
您的项目需求
*请认真填写需求信息,我们会在24小时内与您取得联系。
返回顶部
155-2805-2725
在线咨询
微信二维码
电话沟通
在线客服