蒲氏居
传统人居文化
传承馆
传承+实践 人居文化智慧
文化交流联系电话:
155-2805-2725
首页
世家风水
文脉起名
民俗命理
传统择吉
风水案例
民俗风水
风水研习
起名取名
蒲氏居溯源
蒲氏居溯源
蒲氏居理念
蒲家逸简介
蒲氏居接洽
首页
世家风水
文脉起名
民俗命理
传统择吉
风水案例
民俗风水
风水研习
起名取名
蒲氏居溯源
干洗店刚开生意不好怎么办
干洗店刚
开生意不好怎么办
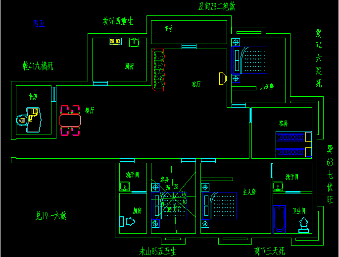
阳宅风水口诀,吉凶自断
凡居家别墅,左有流水谓之青龙,右有长道谓这白虎,前有污池谓之朱雀,后有丘陵谓之元武,为最贵地。
凡居家别墅,不居当冲口处,不居寺庙,不近祠社、窑冶、官衙,不居草木不生处,不居故军营战地,不居正当水流处,不居山脊冲处,不居大城门口处,不居对狱门处,不居百川口处。
凡居家别墅,后边有山可安住,家财盛茂人最强。若居此地人丁旺,子孙万代有余粮。
凡居家别墅,或水路桥梁四面交冲者,使子孙怯弱,主不吉利。
凡居家别墅,前宽后狭似棺形,住宅四时不安定。赀财迫尽人口死,悲啼呻吟有叹声。
凡居家别墅,地形卯酉不足,居之自如。子午不足,居之大凶。子丑不足,居之口舌。南北长东西狭,吉;东西长南北狭,初凶后吉。
干洗店刚开生意不好怎么办
凡居家别墅,卯地有丘坟,随后居之定灭门。愚师不辨吉凶理,年久坟前缺子孙。
凡居家别墅,屋后或有峻岭道路,或前冲后射,主出军贼之人。
凡居家别墅,东下西高,富贵英豪。前高后下,绝无门户。后高前下,多足牛马。
凡居家别墅,西南坤地有丘坟,此宅宅居之渐渐荣。若是安庄并造居屋,儿孙辈辈主兴隆。
凡居家别墅,前后有坟林,凡事未通不称心。家财破败终无吉,常有非灾后又侵。
凡居家别墅,门前不许开新塘,主绝无子,谓之血盆照镜。门稍远可开半月塘。
干洗店刚开生意不好怎么办
凡居家别墅,门前屋后沟渠水不可分八字,及前后水出,主绝嗣败财。
凡居家别墅,门前忌有双池,谓之哭字。西头有池为白虎开口,皆忌之。
凡居家别墅,门前不许人家屋箭来射,主出子孙忤逆不孝。
凡居家别墅,西北乾宫有水池,安身甚是不相宜。不逢喜事多悲泣,初虽富时终残疾。
凡居家别墅,屋后见拍脚山,出淫妇通僧道。
凡居家别墅,树水皆欲向宅吉,背宅凶。
干洗店刚开生意不好怎么办
苑家文化
主营看风水、八字算命、八字合婚、八字起名、黄道吉日等服务。
返回目录
在线咨询
上一篇:
生辰八字缺水运动增运法,八字算命缺水沐浴增
下一篇:
当运气不好的时候怎么改变一下
您的项目需求
*请认真填写需求信息,我们会在24小时内与您取得联系。
返回顶部
155-2805-2725
在线咨询
微信二维码
电话沟通
在线客服