蒲氏居
传统人居文化
传承馆
传承+实践 人居文化智慧
文化交流联系电话:
155-2805-2725
首页
世家风水
文脉起名
民俗命理
传统择吉
风水案例
民俗风水
风水研习
起名取名
蒲氏居溯源
蒲氏居溯源
蒲氏居理念
蒲家逸简介
蒲氏居接洽
首页
世家风水
文脉起名
民俗命理
传统择吉
风水案例
民俗风水
风水研习
起名取名
蒲氏居溯源
英德大师风水哪里好,阳春大师风水排名
大师风水哪里好,英德大师风水排名,阳春
风水大师
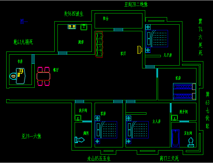
讲解2025年家居风水布局图解
随着生活水平的提高,人们越来越追求舒适的生活环境,同时对于家具的选择、摆放也越来越讲究。在许多人在买房子或者装修的时候,会根据自己的实际需要设计房间的格局、调整家具的摆放位置,在风水中,这些是非常有讲究的,一旦触发了某些禁忌,就会影响整个家宅的气运,从而对家庭成员的事业、财运、感情造成不好的影响。
客厅
客厅是与客人谈天说地、与家人聊天谈心的场所,是人气最旺的地方,无论是从主人还是从客人的角度出发,都应该重视客厅的布局。一般来说,客厅一定要比卧室大,而且要明亮、气流通畅,同时要注意保持干净、整洁。可在客厅的西南方摆放发财树、富贵竹等植物,有利于招财、聚财等,同时也可在墙壁上加壁挂或者图画,能够增强主人运势。大师风水哪里好,阳春风水大师,英德大师风水排名
厨房
俗话说的好:民以食为天,而说到吃,就必然离不开厨房。厨房是人们做菜煮饭的地方,其装修风格和品味等会直接显示主人的生活品味和追求,从风水的角度看,是可以压制厄运、挡住煞气的地方。
厨房门
不适宜对着厕所门、大门、卧室门等,容易引起口角纷争,不利于家庭和谐。同时,灶台两侧不适宜放冰箱,容易导致钱财的流失,最好放在厨房之外的其他地方。
厕所
厕所是排污的地方,湿气比较重,污秽之气也会比较多,不适宜设在家中的吉位,容易给主人的事业、财运、感情等带来不好的影响。若空间比较狭窄,可合理利用角落,理想的布局是洗手台对着门,坐便器在其一侧,淋浴间在最里面。同时,镜子不适宜正对着门,容易带来凶兆或者阴气。另外,厕所需要时刻保持厕所的整洁与通风,以免恶臭影响全家人运气,招来小人。阳春大师风水排名,大师风水哪里好,英德风水大师
除了房间布局、家具的摆放会影响家居风水之外,一些小饰品、小物件也会使家宅的力量场态发生改变,因此,不要在家中乱摆桃木剑、符咒等不利于气场的东西。
卧室
卧室是人们休息、放松身心的地方,整个房间的格调以白色、淡黄、淡蓝为最佳,忌灰色、黑色等过暗的格调,容易使人产生压抑、低落的心理,严重影响人的心情。床不宜正对
卧室门
,人在睡觉的时候会没有安全感,个人隐私容易受到侵害。
同时,镜子也不宜对着床,不仅会严重影响人的睡眠和健康,同时也会影响夫妻感情。英德大师风水排名,阳春风水大师,大师风水哪里好。除此之外,卧室窗口朝东、朝西都不好,过猛的阳光容易刺激人的神经系统,从而影响人的睡眠。
返回目录
在线咨询
上一篇:
冷水江大师风水看的好,大师风水哪个好
下一篇:
风水大师警告:不要把自己家的床借给别人
您的项目需求
*请认真填写需求信息,我们会在24小时内与您取得联系。
返回顶部
155-2805-2725
在线咨询
微信二维码
电话沟通
在线客服