蒲氏居
传统人居文化
传承馆
传承+实践 人居文化智慧
文化交流联系电话:
155-2805-2725
首页
世家风水
文脉起名
民俗命理
传统择吉
风水案例
民俗风水
风水研习
起名取名
蒲氏居溯源
蒲氏居溯源
蒲氏居理念
蒲家逸简介
蒲氏居接洽
首页
世家风水
文脉起名
民俗命理
传统择吉
风水案例
民俗风水
风水研习
起名取名
蒲氏居溯源
廉江厂区风水大师,恩平超风水大师
廉江厂区
风水大师
,超风水大师,恩平风水大师讲解2017年流年文昌位
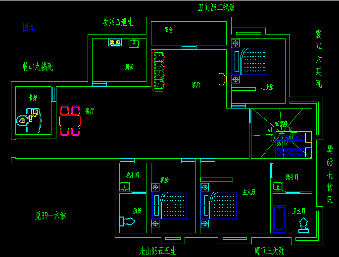
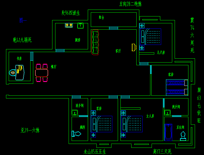
文昌位是是出自于中国的《周易》,是风水上的一个专门术语,而在2017年里,文昌位的位置你知道怎样找吗?而对于找到了文昌位,如果是作为一个书房的话,那么也是能够在学业上或者是写作这些方面有着很好的裨益,那么2017年流年文昌位到底如何?下面一起来看看吧。
2017年流年文昌位
文昌位是什么
文昌位是我国风水理论中的一个专门术语,出自《周易》,指的就是掌管文章功名的文昌星飞临入宅的方位。这个方位在每一套住宅里都存在,每个人都有属于自己的个人文昌位,可以通过出生的年份来推断。
文昌位最适合作为书房或放置书桌,是读书效果最好的地方。如果孩子学习的房间,无论是卧房还是书房,能落在文昌位上则最理想。只要是书房或书桌设于文昌位,则对于读书考试、写作、筹划均会有所裨益。
有时候,如果由于房子的先天结构问题,文昌位不能做书房,如文昌位已经被当作客厅或厨房等情况,那么就要退而求取房间的文昌位,将书桌的位置放于书房的文昌位,亦可收效。廉江厂区风水大师,超风水大师,恩平风水大师
2017年文昌位在哪个方向
寻找文昌位有三种方法,一是住宅文昌位。不同朝向的住宅,文昌位的方位不同:
坎宅(坐北向南),文昌位:东北方
离宅(坐南向北),文昌位:东南方
震宅(坐东向西),文昌位:西北方
兑宅(
坐西向东
),文昌位:西南方
巽宅(坐东南向西北),文昌位:中宫、南方
乾宅(坐西北朝东南),文昌位:东方
坤宅(坐西南朝东北),文昌位:西方
艮宅(坐东北朝西南),文昌位:北方
恩平厂区风水大师,超风水大师,廉江风水大师
二是流年飞星文昌位。流年亦即是年运,根据风水学说,每年都有一颗四绿文昌星飞临,文昌星飞到的地方,就是文昌位,以每年立春节气的时间为分界,年年都不相同,以近几年为例:
2010年,文昌位:北方
2011年,文昌位:西南方
2012年,文昌位:东方
2013年,文昌位:东南方
2014年,文昌位:中宫
2015年,文昌位:西北方
2016年,文昌位:西方
2017年,文昌位:西南方
2018年,文昌位:南方
2019年,文昌位:北方
廉江厂区风水大师,超风水大师,恩平风水大师
三是命主文昌位。这个方法是按个人出生年份来推断文昌位的位置,永不改变。
尾数一字年1981、1991年书桌朝向正北方
尾数二字年1982、1992年书桌朝向东北方
尾数三字年1983、1993年书桌朝向正东方
尾数四字年1984、1994年书桌朝向东南方
尾数五字年1985、1995年书桌朝向正南方
尾数六字年1986、1996年书桌朝向西南方
尾数七字年1987、1997年
书桌朝向
正西方
尾数八字年1988、1998年书桌朝向西南方
尾数九字年1989、1999年书桌朝向正西方
尾数零字年1990、2000年书桌朝向正西北方。
返回目录
在线咨询
上一篇:
鹤山查看风水大师,开平查找风水大师
下一篇:
冷水江大师风水看的好,大师风水哪个好
您的项目需求
*请认真填写需求信息,我们会在24小时内与您取得联系。
返回顶部
155-2805-2725
在线咨询
微信二维码
电话沟通
在线客服