蒲氏居
传统人居文化
传承馆
传承+实践 人居文化智慧
文化交流联系电话:
155-2805-2725
首页
世家风水
文脉起名
民俗命理
传统择吉
风水案例
民俗风水
风水研习
起名取名
蒲氏居溯源
蒲氏居溯源
蒲氏居理念
蒲家逸简介
蒲氏居接洽
首页
世家风水
文脉起名
民俗命理
传统择吉
风水案例
民俗风水
风水研习
起名取名
蒲氏居溯源
男生运气差佩戴什么转运
男生运气
差佩戴什么转运
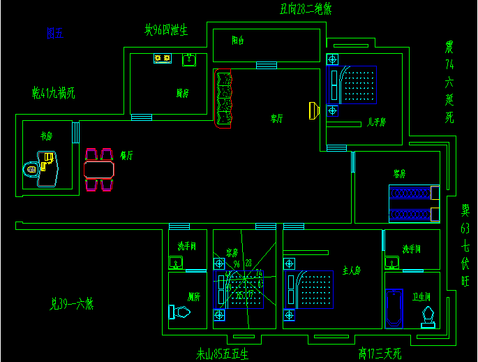
民间秘传风水口诀
平民的房子不可放狮子坐大门楼,叫狮子大开口吃人,大门楼高要超过主房五年,家主必死,妻子外逃。为民要建大门楼,儿儿孙孙日夜愁(也为官司门楼)。
院内要阳光充足,不要树木笼罩。入门要见木中木,必定其家有涕哭,院中树一片,妻儿不相见。
院外左右两旁不可有高大房屋距10米之内,这叫两屋夹。为屋要见两屋夹,其家暗藏埋儿煞。三年便有两人死,还有儿孙带锁枷。
院外西南角不可有高楼大厦,这叫白虎含笑煞(10米-40米之内)。要见白虎含笑煞,其家棺材不离家。
如在小房的山墙开门凶上加凶,满堂受害,死妻子儿女。
男生运气差佩戴什么转运
院内中间不可盖一间小屋,不连前不连后,这叫停尸房,三年内家主必死,或中年男子死亡。
院内不可建养鱼塘,一年内家里损财,三至五年家中出肺病、食道癌,家财荡尽,这叫水破天心。只要见水破天心,家中老少泪淋淋。
院内不可立大木桩,这叫冲天木,四邻头痛。
院内不可无配房,名为口袋房,家财不聚,儿女难管,多出不可教育之子。西边房高东边房低,白虎抬头克男的有车祸或伤灾。
大房窗口下不可建小房接连大屋,这叫滴泪屋,伤人口,建在右边三月出灾。
大门两旁不能有两棵树。不能有万年青树,否则其家年年生灾,月月破财。门旁若有两棵树,定有二人来同居。
男生运气差佩戴什么转运
大房两头不可建连接大屋的小房,叫插翅房。房屋要建插翅房,必然家中损儿郎。
院外五十米之内不可挖方塘。家有方塘在门前,代代劳苦不堪言。一塘便作一人葬。
院内西南角不可有高压线杆,名叫杀母柱,其家妇女多有灾难,一年头痛,二年以上妇女有病。[破解用朱砂五帝钱]。如果在院子东南角有高压电线塔,对儿女读书有利。东南有竹子大发,叫做节节高。
院内有深坑必定伤儿丁。住宅后有大坑,主凶不发家。住宅不可缺角,西南缺损母,西北缺损父,东北缺损子。
大房后边不可建一间小房,名叫暗箭房。院内若有暗箭房,家中缺少当家郎。
大房后不可依靠房屋墙壁建一间灶房,这叫悬尸房,家中出吊死之人。
男生运气差佩戴什么转运
苑家文化
主营看风水、八字算命、八字合婚、八字起名、黄道吉日等服务。
返回目录
在线咨询
上一篇:
年运不好怎么办,年底生意不好怎么办
下一篇:
拉面馆生意不好怎么办,拉面馆生意不好
您的项目需求
*请认真填写需求信息,我们会在24小时内与您取得联系。
返回顶部
155-2805-2725
在线咨询
微信二维码
电话沟通
在线客服