蒲氏居
传统人居文化
传承馆
传承+实践 人居文化智慧
文化交流联系电话:
155-2805-2725
首页
世家风水
文脉起名
民俗命理
传统择吉
风水案例
民俗风水
风水研习
起名取名
蒲氏居溯源
蒲氏居溯源
蒲氏居理念
蒲家逸简介
蒲氏居接洽
首页
世家风水
文脉起名
民俗命理
传统择吉
风水案例
民俗风水
风水研习
起名取名
蒲氏居溯源
汽车装饰生意不好咋办
汽车装饰
生意不好咋办
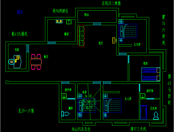
老祖宗留下的风水口诀
阳宅门前右边有池塘主男人好色而损妻。
灶或瓦斯炉后面不可空旷不吉,主不聚财。
阳宅中央设卧室,主大吉,宅居安定。
阳宅大门直冲后门不吉,名:穿心宅,主不聚财。
厕所不可压本命卦方或生气放不吉,方多病灾。
床铺下不宜有杂物乱放,主易损胎儿,孕妇犹忌。
阳宅门前有三角形之池塘,主夫妻不睦、口舌是非。
汽车装饰生意不好咋办
卧室中有横梁压床,压头者主心痛,压脚者主脚痛。
阳宅管厅有横梁,主宅长压力重,家计负担吃力。
主卧房之门窗如有破损,主夫妻不和。
灶门不可正对厕所门,主家人病灾连连。
床铺前后左右不可有镜子直冲,主心神不宁,神经质倾向
卧房之门如和其它卧房之门相冲不吉,主气弱的一方,体弱多病。
灶或瓦片炉宜坐煞向吉最吉,主财源广进,身体健康。反之则主财败,并多病灾。
灶火瓦斯炉不可压本命卦或生气放不吉,方多病灾。
汽车装饰生意不好咋办
阳宅屋外地板高过屋内陆板者不吉,主口舌是非,多病灾。
阳宅内部物品长久不整理,而太过杂乱者不吉,住家道中落,逐渐退败。
床铺不可正对房门,主怪梦连连。
阳宅门前左边有池塘,主进财而增田产。
灶门不可外露,主漏财。
灶或瓦斯炉不可安置在左右都向外的地方不吉,主是非口舌,不聚财。
灶或瓦斯炉下放不可有沟渠不吉,主不聚财。
灶或瓦斯炉的正上方,不可有横梁压迫不吉,主宅妇多病灾。
阳宅卧室紧贴厨房不吉,家人气弱者,主多病灾。
阳宅卧房面积比客厅面积大,名:“宝欺主”,主宅长懒散、不争气,家中不和。
汽车装饰生意不好咋办
苑家文化
主营看风水、八字算命、八字合婚、八字起名、黄道吉日等服务。
返回目录
在线咨询
上一篇:
汽修厂生意不好怎么办
下一篇:
拉面馆生意不好怎么办,拉面馆生意不好
您的项目需求
*请认真填写需求信息,我们会在24小时内与您取得联系。
返回顶部
155-2805-2725
在线咨询
微信二维码
电话沟通
在线客服