蒲氏居
传统人居文化
传承馆
传承+实践 人居文化智慧
文化交流联系电话:
155-2805-2725
首页
世家风水
文脉起名
民俗命理
传统择吉
风水案例
民俗风水
风水研习
起名取名
蒲氏居溯源
蒲氏居溯源
蒲氏居理念
蒲家逸简介
蒲氏居接洽
首页
世家风水
文脉起名
民俗命理
传统择吉
风水案例
民俗风水
风水研习
起名取名
蒲氏居溯源
人的运气不好时该怎么办
人的运气
不好时该怎么办
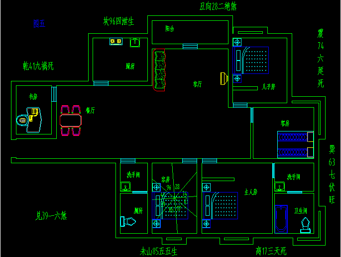
老祖宗留下的风水口诀
阳宅前方若太杂乱不清,犯小人,心烦。
阳宅后面空陷如仰瓦,损老翁。
阳宅面积小而开过大之门,不聚财。
宅前一空屋、三年二年哭;意为:阳宅门前有一间长年无人居住之空屋,主三年内有二人死亡。
阳宅开两道大门,主家人不和,财来财去。
阳宅大门左右二旁边不可再开两小门竟进出,主家人不和,大小互相欺凌。
阳宅前方有枯树,宅运退败,病症不断。
阳宅大门有破损,主事非,多病。
阳宅大门前面不可造高大之牌楼,否则宾欺主,主官非、火灾、盗劫……等凶事不断。
人的运气不好时该怎么办
阳宅前方有(劫射方)不宜有大石挡路,否则宅中有妇女易患心脏方面疾病。
阳宅后面有形峦探头,主损母、犯桃花、偷人。
阳宅大门门柱弯曲变形,主家人病痛不断。
阳宅大门歪斜,主夫妻不和并败财、多病。
阳宅大门两旁之泥墙,不可大小不同,若左墙大主换妻、右墙大主损宅长。
阳宅门内可以看到水龙头不吉,漏财。
阳宅前方有二条路来成八字路者,主淫乱、败祖产。
阳宅前方若有廓字神殿不吉,家人易受鬼怪作崇,内心恐慌不安,易有神经质之倾向。
阳宅门内神龛外露者不吉,不聚财。
阳宅前方有路或斜水,子女不思归。
人的运气不好时该怎么办
阳宅前方有大树,而树心腐空,家人易有内脏方面之了疾病。
阳宅后面有小屋直冲而来,损宅长老翁。
阳宅门内可看到主柱正面者不吉,出不孝之子。
阳宅大门高而厅内低为宾欺主,主人丁虚绝。
阳宅门上不宜有时钟,主脑筋退化,记性差。
阳宅大门和他宅大门对冲,气衰者败,气旺者无妨。
阳宅朝前有池塘似文曲之形,主桃花。
阳宅大对他宅仓库大门,主风疾、病灾。
阳宅前方有石堆不吉,主家人易得呼吸道毛病。
人的运气不好时该怎么办
苑家文化
主营看风水、八字算命、八字合婚、八字起名、黄道吉日等服务。
返回目录
在线咨询
上一篇:
人的运气不好怎么化解
下一篇:
汽修店没有生意怎么办
您的项目需求
*请认真填写需求信息,我们会在24小时内与您取得联系。
返回顶部
155-2805-2725
在线咨询
微信二维码
电话沟通
在线客服