蒲氏居
传统人居文化
传承馆
传承+实践 人居文化智慧
文化交流联系电话:
155-2805-2725
首页
世家风水
文脉起名
民俗命理
传统择吉
风水案例
民俗风水
风水研习
起名取名
蒲氏居溯源
蒲氏居溯源
蒲氏居理念
蒲家逸简介
蒲氏居接洽
首页
世家风水
文脉起名
民俗命理
传统择吉
风水案例
民俗风水
风水研习
起名取名
蒲氏居溯源
属猴的运气不好该怎么办
属猴的运
气不好该怎么办
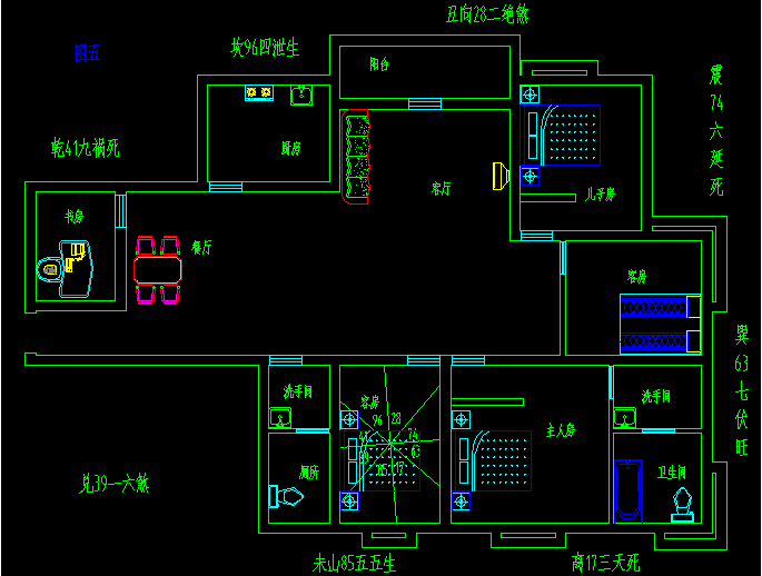
阳宅风水口诀绝断
卧房之门如和其它卧房之门相冲不吉,主气弱的一方,体弱多病。
阳宅大门直冲后门不吉,名:穿心宅,主不聚财。
阳宅床下不适合堆放杂物,不利胎儿,同时影响居住者的健康。
阳宅灶门不可正对厕所门,主家人病灾连连。
阳宅客厅有横梁压顶宅运退敗,男主人压力大。
阳宅灶火瓦斯炉不可压本命卦或生气放不吉,方多病灾。
阳宅灶门不可外露,主漏财。
阳宅灶或瓦片炉宜坐煞向吉最吉,主财源广进,身体健康。反之则主财败,并多病灾。
阳宅门前有很圆的池塘,主宅运旺、财库丰厚
阳宅灶后不可空,不利财运。
床铺不可正对房门,主怪梦连连。
阳宅灶或瓦斯炉后面不可空旷不吉,主不聚财。
阳宅屋外地板高过屋内地板者不吉,主口舌是非,多病灾。
阳宅管厅有横梁,主宅长压力重,家计负担吃力。
属猴的运气不好该怎么办
阳宅前方若有独村似顶笠,主出僧道、尼姑。
阳宅灶或瓦斯炉不可安置在左右都向外的地方不吉,主是非口舌,不聚财。
阳宅之北方开大窗,易犯风煞,主妇女病。
阳宅门前左边有池塘,主进财而增田产。
阳宅灶或瓦斯炉的正上方,不可有横梁压迫不吉,主宅妇多病灾。
阳宅厕所不可压本命卦方或生气放不吉,方多病灾。
阳宅中央设厕所,主病痛接连不断,以所犯之中宫卦为之病论断。
床铺前后左右不可有镜子直冲,主心神不宁,神经质倾向
属猴的运气不好该怎么办
阳宅厨房横梁压顶不利女主人健康。
卧室中有横梁压床,压头者主心痛,压脚者主脚痛。
阳宅主卧房之门窗如有破损,主夫妻不和。
阳宅中央设卧室,主大吉,宅居安宁。
阳宅灶或瓦斯炉下放不可有沟渠不吉,主不聚财。
阳宅卧室相邻厨房不利健康,居住着容易发火争执增多。
阳宅大门对后门(大门和后门构成一条线)为“穿心煞”钱财耗尽。
阳宅门前右边池塘男主人好色,左边池塘有利财运。
床铺下不适合有杂物乱放,主易损胎儿,孕妇犹忌。
阳宅卧室紧贴厨房不吉,家人气弱者,主多病灾。
属猴的运气不好该怎么办
苑家文化
主营看风水、八字算命、八字合婚、八字起名、黄道吉日等服务。
返回目录
在线咨询
上一篇:
属猴人运气不好怎么转运,属猴财运不好
下一篇:
烧烤生意不好的时候应该怎么做
您的项目需求
*请认真填写需求信息,我们会在24小时内与您取得联系。
返回顶部
155-2805-2725
在线咨询
微信二维码
电话沟通
在线客服