蒲氏居
传统人居文化
传承馆
传承+实践 人居文化智慧
文化交流联系电话:
155-2805-2725
首页
世家风水
文脉起名
民俗命理
传统择吉
风水案例
民俗风水
风水研习
起名取名
蒲氏居溯源
蒲氏居溯源
蒲氏居理念
蒲家逸简介
蒲氏居接洽
首页
世家风水
文脉起名
民俗命理
传统择吉
风水案例
民俗风水
风水研习
起名取名
蒲氏居溯源
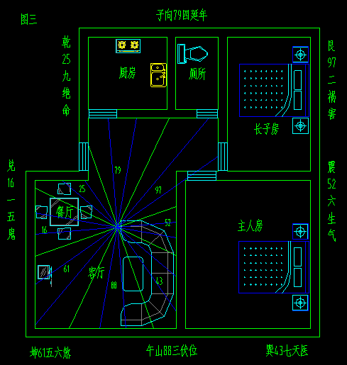
利川风水大师讲解去买房子要注意什么
买房子
要注意什么,利川买房子,风水大师讲解怎么看农村住宅厕所风水图解
厕所虽是污秽之地,但厕所也是家居中不可或缺的地方,所谓对于厕所的风水我们也应当要注意,最好能够略知一二,这样我们在布局厕所时,就更加懂得如何讲究风水的相关事项了。此外厕所既然属于住宅中的一部分,当然会关乎着住宅的风水,
而从这个角度来说,我们就不得不注意厕所的种种事项了,毕竟住宅的风水与我们的运势、健康等都是必然相关的,那么怎么看农村住宅厕所风水图解呢?不妨看看相关文章是这么说的吧!买房子要注意什么,利川风水大师,买房子
1、厕所要保证通风
由于厕所主要是我们排泄的地方,所以厕所也是家居中藏污纳垢的重要区域,而我们若是长期不注意厕所的清洁,不注意厕所的通风,厕所的秽气就会越积越重,如此一来对于家人的健康以及住宅的风水气场,都是会有影响的;因此在日常生活中我们必须要保证厕所的通风,一来通风能够让秽气很好的散发,二来通风能够让厕所保持一个干爽的环境,自然就不那么容易滋生细菌,对于家人的健康也会更加有利。
2、厕所的形状
由于
厕所
并非是住宅中特别重要的场合,所以很多人会将一些不规则形状的房间作为厕所,或者将厕所安置在楼梯底下,殊不知厕所的形状在风水学中是颇有讲究的,厕所的形状必须是要方方正正的,过于细长的房间不适合作为厕所,奇形怪状的形状也避免用来做厕所。利川买房子,买房子要注意什么,风水大师
3、厕所忌讳堆放杂物
由于厕所并非是住宅中显眼的位置,所以不少人喜欢把一些不常用的东西堆放在厕所,这样能够让室内的空间看起来更加整洁,殊不知在厕所中堆放杂物,是不利于厕所的风水,也因此影响着住宅的风水。由于厕所主要的功能是排泄,所以厕所本是的秽气就比较重,若是在厕所在堆放杂物,
就难免会导致厕所内部的空气无法流动,秽气堆积,从而形成很多的煞气,影响着家人的健康,此外这样的做法还会导致厕所中的细菌成倍滋生,对于家人的健康是有很大的威胁的。所以在日常生活中我们必须要注意厕所的干净整洁,要注意厕所的卫生。买房子,利川风水大师,买房子要注意什么
多了解一些厕所的风水,对于我们来说是非常有必要的事情,只不过生活中很多人都认为厕所是排泄的地方,所以都不太注重厕所的装修与风水的事项,殊不知小小的
厕所风水
对于住宅的风水影响是非常重大的,而对于以上关于厕所的风水知识,你都get到了吗?
返回目录
在线咨询
上一篇:
恩施风水大师讲解去买房子要注意什么
下一篇:
登封风水大师讲解去买好房子要注意什么
您的项目需求
*请认真填写需求信息,我们会在24小时内与您取得联系。
返回顶部
155-2805-2725
在线咨询
微信二维码
电话沟通
在线客服