蒲氏居
传统人居文化
传承馆
传承+实践 人居文化智慧
文化交流联系电话:
155-2805-2725
首页
世家风水
文脉起名
民俗命理
传统择吉
风水案例
民俗风水
风水研习
起名取名
蒲氏居溯源
蒲氏居溯源
蒲氏居理念
蒲家逸简介
蒲氏居接洽
首页
世家风水
文脉起名
民俗命理
传统择吉
风水案例
民俗风水
风水研习
起名取名
蒲氏居溯源
上海风水大师讲解买房子要注意什么
买房子
要注意什么,上海风水大师,上海风水师详解住宅风水禁忌20条
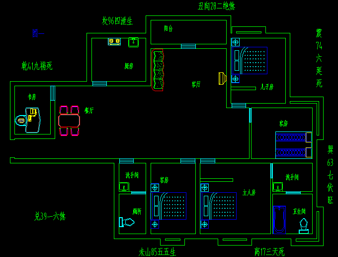
住宅的风水禁忌是我们不得不小心的事项,毕竟住宅的布局需要讲究风水,更需要避忌风水禁忌!要知道风水禁忌就如同一个小地雷一般,若是我们不慎踩到,便会引起不良的后果,严重的甚是可能会威胁到家人的身体健康,可见对于住宅中的风水禁忌事项,我们一定要小心注意!最好能够有所了解,如此便可以防范于未然!
禁忌1、卧房太过于昏暗实乃风水禁忌之一,虽说卧房是我们休息的地方,昏暗的光线更加有利于我们的睡眠,但过于昏暗便会导致阴气过重,如此便不利于卧室风水,要小心注意!
禁忌2、浴室是不可以改成卧房的,很多呀不满意浴室的设计安排,故而私自将浴室改成卧房,殊不知浴室本就是秽气重、湿气重的地方,改成卧房会影响着家人健康!
禁忌3、在住宅中房门若是对着大门,也是风水中的一大禁忌。两门相对本就不妥,而房门对着大门还会导致隐私外泄,影响着卧室的安静氛围!如此便不利于家人的健康。
禁忌4、房门对镜子是生活中我们不得不注意的风水禁忌,众所周知镜子能够形成影像,若是镜子对着房门便会吓跑门神;再则镜子容易将一些煞气反射到卧房之中,可见镜子对房门不妥!买房子要注意什么,上海风水师,风水大师
禁忌5、浴室厕所若是位于走廊低端是风水大忌,会形成凶煞格局,影响着家中运势。
禁忌6、走廊万万不可横穿整个住宅,将家居一分为二,如此是风水禁忌之一,需要小心注意!
禁忌7、家中的楼梯绝对不可以安置在住宅中央,否则会导致家人关系不和睦!
禁忌8、卧室的形状必须要方正,若是卧室是多边形、三角形等,都会危害着和夫妻的感情!
禁忌9、客厅的户型若是如同走廊一般细长狭窄,也是风水中的禁忌之一,如此格局的客厅无法聚财。
禁忌10、客厅作为住宅的主要区域,更加家中的核心所在,切记卧房的空间是不可以大过客厅的面积,否则家运难以发展。
禁忌11、住宅中切勿大面积的使用红色、黑色、紫色、粉红色。上海风水大师,买房子要注意什么,风水师
禁忌12、
客厅的光线
不可昏暗!
禁忌13、床的摆放也不得不注意一些风水禁忌,风水学中认为,床头的摆放不可以对着窗户,否则会影响着夫妻感情,也影响着身体健康。
禁忌14、卧室中床的摆放还需要避开横梁,因为横梁压顶会造成神经上的压力,导致我们睡不安稳,长久下去必然会让我们的精神受损,心里健康出现问题!
禁忌15、摆放植物是人们的一种生活习惯,但风水学中认为,卧室是不宜摆放过多的植物的,一来过多的植物会抢走氧气,二来过多的植物会导致卧室阴气过重!
禁忌16、风水学中认为,入门见厕是禁忌,会导致破财漏财,所以入门不可见厕,而入门见客厅为佳!
禁忌17、有一些户型不正的住宅,便会出现一些不规则的房间,而在风水学中,不规则的房间不可作为卧室、厨房、书房,不规则的房子只可以作为杂物房!
禁忌18、卫生间实乃住宅中的污秽之地,故而卫生间的位置不可以坐落在中宫之上!
禁忌19、床的摆放务必要小心,切勿对着
卫生间
,否则卫生间的湿气、阴气、秽气会影响着人们的身体健康。风水大师,上海风水师,买房子要注意什么
禁忌20、挂画是很常见的事情,若是在卧室中挂画就必须要注意,床头上方不宜挂房太大的挂画,否者会造成安全隐患!
返回目录
在线咨询
上一篇:
北京风水大师讲解买房子要注意什么
下一篇:
一两天成为风水大师,自贡厉害的风水大师
您的项目需求
*请认真填写需求信息,我们会在24小时内与您取得联系。
返回顶部
155-2805-2725
在线咨询
微信二维码
电话沟通
在线客服