蒲氏居
传统人居文化
传承馆
传承+实践 人居文化智慧
文化交流联系电话:
155-2805-2725
首页
世家风水
文脉起名
民俗命理
传统择吉
风水案例
民俗风水
风水研习
起名取名
蒲氏居溯源
蒲氏居溯源
蒲氏居理念
蒲家逸简介
蒲氏居接洽
首页
世家风水
文脉起名
民俗命理
传统择吉
风水案例
民俗风水
风水研习
起名取名
蒲氏居溯源
怎么做可以改变命运
怎么做可
以改变命运
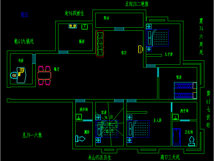
2023入住新房搬家风水风水必知
入住新房搬家风水当天的睡觉有讲究
搬进前莫忘要燃香、走香
搬进前取香点着,从屋的左方入,让浓烟上下熏扫厅房及厕浴厨灶,天花板,墙壁及至墙脚,从屋的右方出,到外间安全的地方,把它弄熄弃掉。以去掉邪气,尤其对于那些盖在风水一般的地基上的房子尤为重要。
入住新房搬家风水时孕妇不要在现场
华一网特别提醒:如果你是孕妇,那么不宜目睹整个搬迁过程。在搬迁日吉时内,最好做点烧水、煮饭、拜神、燃放鞭炮等工作。
怎么做可以改变命运
讲究用水、烧水、吹风
入住当天,一定要烧一壶开水,寓意财源滚滚。同时塞住各种池盆(厨房、卫生间等),开启水龙头,要细水慢流;因为细水长流,寓意盘满钵满之意。屋宅内还可以开着风扇,四围吹风,但不要向大门吹,有风生水起之意头。
怎么做可以改变命运
入住新房搬家风水要带上米、土、水
如果入住新房搬家风水时路途较远,那么随身行李中要带一把米、一把泥土和一小瓶水去新家。尤其是对于从一个省市搬到另一个省市更应如此,且不说出国了。如此能防止水土不服和思念家乡。
入住新房搬家风水要吉祥话、做吉祥事
入住新房搬家风水当天千万不能生气,绝对不可骂人、尤其是不要漫骂小孩子。一定要说吉祥话、做吉祥事。
怎么做可以改变命运
苑家文化
主营看风水、八字算命、八字合婚、八字起名、黄道吉日等服务。
返回目录
在线咨询
上一篇:
怎么做能改变不好的运势
下一篇:
早餐店里生意不好怎么办
您的项目需求
*请认真填写需求信息,我们会在24小时内与您取得联系。
返回顶部
155-2805-2725
在线咨询
微信二维码
电话沟通
在线客服