蒲氏居
传统人居文化
传承馆
传承+实践 人居文化智慧
文化交流联系电话:
155-2805-2725
首页
世家风水
文脉起名
民俗命理
传统择吉
风水案例
民俗风水
风水研习
起名取名
蒲氏居溯源
蒲氏居溯源
蒲氏居理念
蒲家逸简介
蒲氏居接洽
首页
世家风水
文脉起名
民俗命理
传统择吉
风水案例
民俗风水
风水研习
起名取名
蒲氏居溯源
最近老感觉运气不好怎么办
最近老感觉运气不好怎么办
企业风水
:消除阻碍,扭转局势;专家点拨,助力你的企业腾飞!
家居风水,藏风聚气,幸福安康;科学布局,享受你的幸福人生!
墓地风水:助你布局龙脉龙穴,先人入土顺安!
专业精通看:别墅风水、家居风水、居家风水等服务。
专业精通看:公司风水、企业风水、办公室风水等服务。
专业精通看:工厂风水、厂房风水、商铺风水等服务。
专业精通看:祖坟风水、墓地风水、公墓风水等服务。
网上看风水:不可靠,请自行考虑。
收费标准:全国统一收费标准。【祖坟风水,收费除外】。
最近老感觉运气不好怎么办
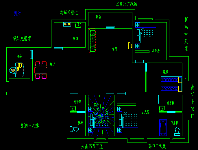
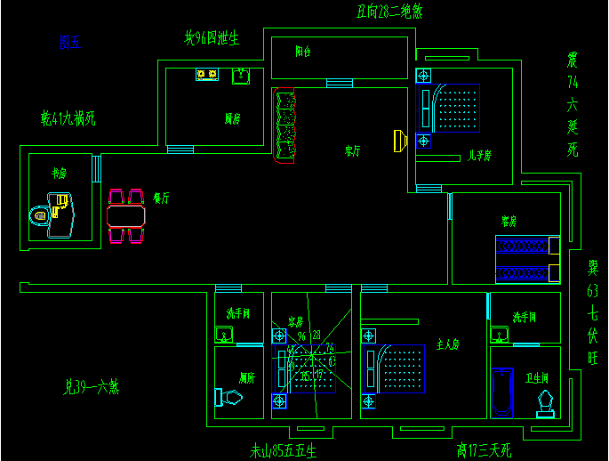
入住新房搬家风水风水注意
从中国最为传统的风水学上,苑家文化小编对入住新房搬家风水风水也深有研究,下面对入住新房搬家风水风水有兴趣的朋友们可以过来看看这入住新房搬家风水风水注意喔!
入住新房搬家风水风水的注意事项
家中各区域所代表的人物及其运势
客厅
客厅可以影响到家中男主人的财运,事业等等方面,所以客厅的摆设,所以客厅中如果要摆放沙发或座椅的时候,一定要根据男主人的八字等信息选择家中的吉位安放才可,这对加强男主人的事业运等非常有帮助,还有一点,如果男主人在家中坐不住而总想去外面也与此有关。
书房
有些家中会有书房,这是学习工作的地方,书房也象征一个家庭的文昌,要想家人或孩子在事业或学业上,有职位晋升或学习成绩更好,那书桌就应该在吉方而且要在吉时定位才可,否则日后还要调整家居风水来重新布置文昌位风水。
最近老感觉运气不好怎么办
卧室
这一点希望大家要认真仔细的看,因为这是入住新房搬家风水四处注意事项中最重要的,在卧室里面最最重要的就是睡床的安放位置,如能选择吉时吉位安放床位,不但可以提升夫妻之间的感情,而且对家庭的运势都非常有帮助,影响家运。古代经书上有一些对安床不利的恶煞形容,若是婚姻离别散,更生聋哑子孙穷,男女孤眠不一双,三年之内连遭祸,家破人亡不可当这样的形容是不是很可怕,
其实安放睡床是我们入住新房搬家风水时候最容易忽略的地方,大家只是根据如何方便就如何去摆放,其实这样是会严重影响你和家人以后的生活,很多时候久婚不育或经常流产是因安床当日遭遇恶煞所致。如果床位安放得当不仅可以招财进宝,使家业兴旺,婚姻幸福,经书上有和合婚姻生贵儿,儿孙代代近王侯来形容安床吉方后带来的好处。
最近老感觉运气不好怎么办
厨房
家中的厨房应该是女主人最经常去的地方,不能忽视,厨房也象征一个家里人的健康及女主人在家中的地位,所以灶具在吉时安放就也是最重要的了。前几天给一个咨询者看情感婚姻问题,对方发来户型图后,首先确定的就是其家中厨房灶具的位置,
如此朋友能看到这篇文章就会明白,潘教授为何这样问,因为看夫妻情感好坏,从家中厨房中就能一窥端伪。有些家人身体不好,有疾病,把炉灶放在了二黑病符或五黄恶土上,那所做的食物吃了怎能不得疾病呢?
最后大家要记得入住新房搬家风水的时候,家里的每个人都要开开心心,多说吉利话,如果有人嘴上不积德的话,老天也是会报应的那些人的,所以希望有的人好自为之,不可冒犯。有些地区还有一个习俗,因为我们搬入新的地方是后来的过客,
为表敬意及占地打扰的歉意,必须拜地主,以防此地以前犯煞气的干扰。不过我们要做的就是入住新房搬家风水时候高高兴兴,要把亲朋好友都请来热闹一下,最好是要请全家大小都要吃一碗汤圆以象征合家团圆之意,这样会聚人气化煞气行好运。
最近老感觉运气不好怎么办
苑家文化
主营看风水、八字算命、八字合婚、八字起名、黄道吉日等服务。
返回目录
在线咨询
上一篇:
最近老是运气不好怎么办
下一篇:
怎样才能改变一个人的命运
您的项目需求
*请认真填写需求信息,我们会在24小时内与您取得联系。
返回顶部
155-2805-2725
在线咨询
微信二维码
电话沟通
在线客服