蒲氏居
传统人居文化
传承馆
传承+实践 人居文化智慧
文化交流联系电话:
155-2805-2725
首页
世家风水
文脉起名
民俗命理
传统择吉
风水案例
民俗风水
风水研习
起名取名
蒲氏居溯源
蒲氏居溯源
蒲氏居理念
蒲家逸简介
蒲氏居接洽
首页
世家风水
文脉起名
民俗命理
传统择吉
风水案例
民俗风水
风水研习
起名取名
蒲氏居溯源
门店生意不好怎么转运
门店生意不好怎么转运
企业风水
:消除阻碍,扭转局势;专家点拨,助力你的企业腾飞!
家居风水,藏风聚气,幸福安康;科学布局,享受你的幸福人生!
墓地风水:助你布局龙脉龙穴,先人入土顺安!
专业精通看:别墅风水、家居风水、居家风水等服务。
专业精通看:公司风水、企业风水、办公室风水等服务。
专业精通看:工厂风水、厂房风水、商铺风水等服务。
专业精通看:祖坟风水、墓地风水、公墓风水等服务。
网上看风水:不可靠,请自行考虑。
收费标准:全国统一收费标准。【祖坟风水,收费除外】。
门店生意不好怎么转运
厨房的位置与住宅风水之间的讲究
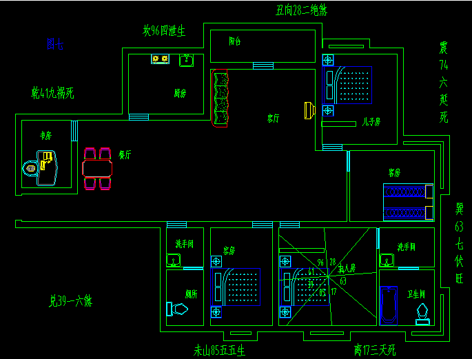
很多人对于厨房内部的布置会比较重视,殊不知我们除了要重视厨房的布置,对于厨房的位置更是需要重视的,毕竟厨房的位置一开始便已经注定过了厨房的风水凶吉,若是厨房坐落在不适合的位置上,无论怎样好的布局也无法挽救着坏的风水,那么在风水学中,厨房的位置与住宅风水之间的讲究有哪些呢?不妨看看相关文章是怎么说的吧! 厨房的位置与住宅风水之间的讲究有哪些
宜: 厨房落于---财位,催财法,有利财运,生旺财气 厨房落于---生气位,催丁法,主人家身体健康。 厨房落于---延年位,催婚法,主人家喜庆之事。 忌: 厨房落于---祸害位,家宅成员人事不得,是非多,矛盾 多,与本方位命封相克者,更容易出现相对的健康问题。 厨房落于---绝命位,小利家宅女性,不利小孩,经常小 病常临。门店生意不好怎么转运 厨房落于---五鬼位,家宅成员健康差,
背黑祸位,容易 做错事,在外遇事不顺,厄运多,是非多,身体不佳,经常 吵架,大病连绵,难医好,与命卦生克者的健康更为之严重 且与主要烧饭人士的健康影响更大。 厨房落于---伏位,家宅成员健康差,是非多,经常吵架 主男性容易出现外遇。主要影响心,眼,皮肤,血液循环, 喉咙,肺,骨,痔疮等问题。 厨房落中堂---家宅成员健康差,主要影响心,眼,皮肤 血液循环,喉咙,肺,骨,痔疮等问题。
厨房落于桃花位----烧饭主人所烧煮的送菜受到众人青 睬,烧煮津津乐道,但桃花本身五行属水,厨房属火,与命 卦为坎卦之人士健康为差,水火相济,那坎卦人士中男健康 相对较差。 厨房落于西北方----不利家宅男主人,父辈,容易影响 父辈们脾气特别暴躁,脾气差,健康方面主要影响喉咙,肺 气管,骨,心,高血压,眼,严重者,有患癌症的可能性。
门店生意不好怎么转运
苑家文化
主营看风水、八字算命、八字合婚、八字起名、黄道吉日等服务。
返回目录
在线咨询
上一篇:
门口的风水
下一篇:
家庭事业都不顺利怎么办
您的项目需求
*请认真填写需求信息,我们会在24小时内与您取得联系。
返回顶部
155-2805-2725
在线咨询
微信二维码
电话沟通
在线客服