蒲氏居
传统人居文化
传承馆
传承+实践 人居文化智慧
文化交流联系电话:
155-2805-2725
首页
世家风水
文脉起名
民俗命理
传统择吉
风水案例
民俗风水
风水研习
起名取名
蒲氏居溯源
蒲氏居溯源
蒲氏居理念
蒲家逸简介
蒲氏居接洽
首页
世家风水
文脉起名
民俗命理
传统择吉
风水案例
民俗风水
风水研习
起名取名
蒲氏居溯源
生意不好做压力大怎么办
生意不好做压力大怎么办
企业风水
:消除阻碍,扭转局势;专家点拨,助力你的企业腾飞!
家居风水,藏风聚气,幸福安康;科学布局,享受你的幸福人生!
墓地风水:助你布局龙脉龙穴,先人入土顺安!
专业精通看:别墅风水、家居风水、居家风水等服务。
专业精通看:公司风水、企业风水、办公室风水等服务。
专业精通看:工厂风水、厂房风水、商铺风水等服务。
专业精通看:祖坟风水、墓地风水、公墓风水等服务。
网上看风水:不可靠,请自行考虑。
收费标准:全国统一收费标准。【祖坟风水,收费除外】。
生意不好做压力大怎么办
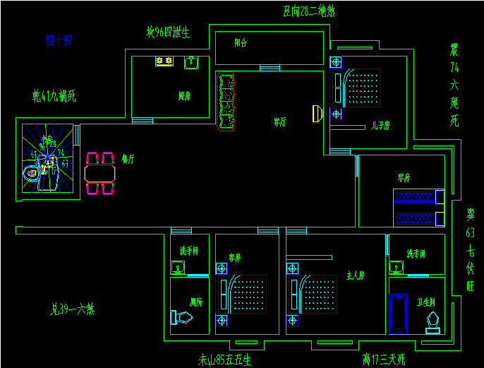
厨房的风水布局有哪些技巧与事项要注意
忌门冲煞
若炉灶位于厨房门口的尽处,与门口成一直线,便属犯了门冲煞,若厨房门外再有大门或其他房门,即大门对厨房门并再对炉灶,更是犯了双重的门冲煞,主财运反复,家人易患大病小痛。
化解方法
最好当然是搬移灶位, 若位置所限不能随意搬动, 便要把厨房门长期关闭作为补救。
忌横梁压灶
厨房的天花上若有横梁, 原则上并无不良影响,但如果是横梁压灶, 便会对经常出入厨房的煮食者不利,令其健康运较差(以前的古人认为横梁压灶会对女主人不利,这是因为古代社会是男主外女主内,入厨者多为女性,所以才会有此论调,但时移世易,风水的解说亦应按时代的转变而有新的i全译,所以横梁压灶的影响不应只限于在女性身上)。
宜浅色为主
厨房的装修宜以浅色为主,如米色、象牙色等,切忌用红、黑二色,因炉灶属火,红色亦属火,若以红色为主,便容易导致火太旺,有火炎土燥的现象,家人会因此而变得脾气暴躁或易有肝病;黑色也不宜选用,因为黑色属水,与属火的炉灶会形成水火相冲的现象,影响家人的健康。
生意不好做压力大怎么办
忌水火相对
水火不能相冲, 故厨房内的水龙头与炉灶不能相对,否则家中女主人的腰骨易有毛病,家人亦多受感情问题困扰;另外,水位与火位亦不宜太接近,否则有水克火之嫌。
化解方法
水龙头与炉灶的摆放方式,最好呈L形以避免相克,从而减少家人患肠胃病的机会。
忌在屋中央
厨房属火,若设在屋中央的位置,便等如火烧心脏,家人的健康便容易受到影响 。 厨房当然宜设于吉位, 但若未经风水师傅勘察而不知吉位所在,较妥当的方法便是设于靠在住宅角落,即大门旁边的位置。
忌开放式厨房
不少新式的住宅都喜欢把厨房与厅改为互通的开放式设计,即不用实墙分隔,变成无论身处客厅或饭厅,都可以看见厨房内的情况,这种做法,可使住宅感觉上较为宽敞。但从风水学角度而言,开放式厨房令炉灶外漏, 会令家人的聚财能力较弱; 另外, 使用开放式厨房煎炸食物时, 油烟易散开到客庁中, 即使是用上抽油烟机也不能完全把油烟吸走, 故客厅常常会残留着油烟味, 对家居环境及个人健康都不利 。
生意不好做压力大怎么办
忌厨、厕相连
有些住宅为了节省空间,会把临近厨房的厕所门封了,而于厨房中开设一道门作通往厕所之用, 即变成先经厨房再入厕所的设计, 如此做法客厅便可有多一点的空间来摆放家具。不过,其实厨房属火,厕所则属水,厨同相连而又共用一门出入,便会形成水火相冲的格局;此外, 厕所的秽气亦会渗入厨房内,有碍卫生,易令家人容易患上肠胃病。
忌墙角冲射
炉灶应避免受墙角冲射, 否则家人的心脏及腰部易有毛病。
化解方法
最好把炉灶移离横梁底下或对着墙角的位置。
忌厨、厕相冲
若厨房门与厕所门相对的话,会形成水火相冲的格局,影响虽然不及厨、 厕相连般大, 但家人也容易因此而患上皮肤病或肠胃敏感疾病。
化解方法
厕所最好长期开动抽气扇; 此外应把厕所门常关, 并于厨房门或厕所门的两旁吊小盆栽以化煞。
生意不好做压力大怎么办
苑家文化
主营看风水、八字算命、八字合婚、八字起名、黄道吉日等服务。
返回目录
在线咨询
上一篇:
生意不好做怎么办,生意不好的图片
下一篇:
家庭事业都不顺利怎么办
您的项目需求
*请认真填写需求信息,我们会在24小时内与您取得联系。
返回顶部
155-2805-2725
在线咨询
微信二维码
电话沟通
在线客服