蒲氏居
传统人居文化
传承馆
传承+实践 人居文化智慧
文化交流联系电话:
155-2805-2725
首页
世家风水
文脉起名
民俗命理
传统择吉
风水案例
民俗风水
风水研习
起名取名
蒲氏居溯源
蒲氏居溯源
蒲氏居理念
蒲家逸简介
蒲氏居接洽
首页
世家风水
文脉起名
民俗命理
传统择吉
风水案例
民俗风水
风水研习
起名取名
蒲氏居溯源
生意怎么做才能成功,时运不好怎么破解
解析生意怎么做才能成功,解析时运不好怎么破解
企业风水
:消除阻碍,扭转局势;专家点拨,助力你的企业腾飞!
家居风水,藏风聚气,幸福安康;科学布局,享受你的幸福人生!
墓地风水:助你布局龙脉龙穴,先人入土顺安!
专业精通看:别墅风水、家居风水、居家风水等服务。
专业精通看:公司风水、企业风水、办公室风水等服务。
专业精通看:工厂风水、厂房风水、商铺风水等服务。
专业精通看:祖坟风水、墓地风水、公墓风水等服务。
网上看风水:不可靠,请自行考虑。
收费标准:全国统一收费标准。【祖坟风水,收费除外】。
解析生意怎么做才能成功,解析时运不好怎么破解
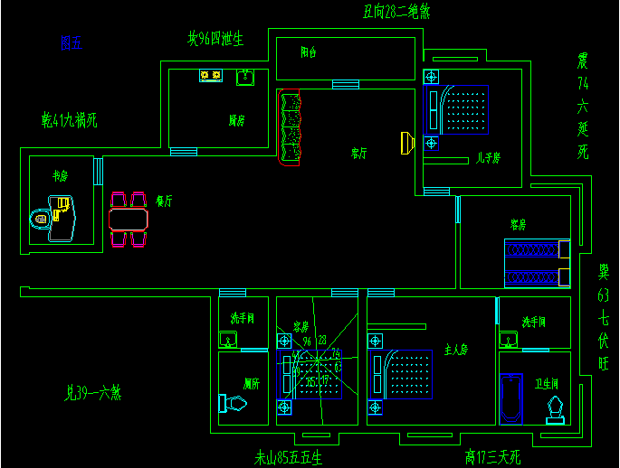
厨房的风水布局有哪些技巧须知
其实厨房的布局可谓是家居风水的关键所在啊,毕竟厨房的风水主宰着家人的运势,与家人的身体健康也密切相关,所以生活中,若是想要自己的运势一帆风顺,想要自己的健康得到保障,对于厨房的相关风水知识就一定要注意,那么厨房的风水布局有哪些技巧须知呢?不妨看看相关文章是怎么说的吧!
厨房的风水布局有哪些技巧与知识须知
1、炉口向厕所不吉
炉灶的火口是要向吉方的,简单地说是指炉灶是吸纳旺气及吉气的,如果吸纳的是不干净的东西,不用多说大家都会明白会有什么后果,一会破财,二会令病痛增多。
2、厨房及厕所相连不吉
现代住宅中为了设计的方便及节省空间,不少家庭都会将厨房及厕所相连在一起,出入厕所时先经厨房然后再到厕所,这在风水学上是不吉的,会引致一家人的身体多疾。
解析生意怎么做才能成功,解析时运不好怎么破解
3、大门直冲厨房不吉
在古籍阳宅三要中有云:开门见灶,钱财多耗。意思是说炉灶火口对正大门而成一条直线以致有刑克,有此情况的话,则主此家人的财运不吉,有破财之嫌,更会令健康受损。
主要注意肠胃病。退一步来说,就算是厨房门与炉灶成直线相冲也是不吉的。化解之法:唯有将炉灶移往它处才为上上之策。
4、水龙头正对炉灶火口不吉
水龙头不能对正炉灶火口,洗菜盆也不能太近炉灶。
5、厨房的地台高于其它房间的地台不吉
厨房的地台不能高于其它房间的地台,这样的话会令一家人的健康变差。若要如此设计,也要在厨房的门上加一道门槛。
6、炉灶过于接近厨房门不吉
炉灶不能过于接近厨房门,炉灶与厨房门至少要有二公尺以上的距离。
7、厨房的镜子照到炉火和食物的不吉
厨房悬挂镜子的禁忌之一,就是镜子不能照到炉火。镜子若悬挂在炉子后面的墙上,而照到锅中的食物,伤害更大。此谓之天门火,会使住宅遭受火灾或不幸。
8、冰箱米缸空空如也不吉
冰箱不可空空如也,米缸也要随时补满,因为这两种物品与衣食紧密相关,补满这两样则象征家中衣食无虞。
解析生意怎么做才能成功,解析时运不好怎么破解
9、厨房装修颜色深不吉
厨房的颜色宜以浅色为主,如白色、象牙色等。
10、厨房悬挂刀具不吉
厨房中的各种菜刀或水果刀不应悬挂在墙上,或插在刀架上,应该放入抽屉收好;厨房内也不应悬挂蒜头、洋葱、辣椒,因为这些东西会吸收阴气。
11、炉灶上方有横梁压顶不吉
炉灶的上方不能有横梁压顶,否则影响屋内主人的健康。
所以说厨房里的每个布局都直接影响着全家的财运!厨房里边烟尘大,摆放一些植物可以净化空气,而且让下厨的人也能调节心情,不再为满身污腻和同油盐打交道烦心不已。
解析生意怎么做才能成功,解析时运不好怎么破解
苑家文化
主营看风水、八字算命、八字合婚、八字起名、黄道吉日等服务。
返回目录
在线咨询
上一篇:
生意怎样才能越做越好,生意难
下一篇:
家庭事业都不顺利怎么办
您的项目需求
*请认真填写需求信息,我们会在24小时内与您取得联系。
返回顶部
155-2805-2725
在线咨询
微信二维码
电话沟通
在线客服