蒲氏居
传统人居文化
传承馆
传承+实践 人居文化智慧
文化交流联系电话:
155-2805-2725
首页
世家风水
文脉起名
民俗命理
传统择吉
风水案例
民俗风水
风水研习
起名取名
蒲氏居溯源
蒲氏居溯源
蒲氏居理念
蒲家逸简介
蒲氏居接洽
首页
世家风水
文脉起名
民俗命理
传统择吉
风水案例
民俗风水
风水研习
起名取名
蒲氏居溯源
房间桌子怎么摆放风水
房间桌子怎么摆放风水
企业风水
:消除阻碍,扭转局势;专家点拨,助力你的企业腾飞!
家居风水,藏风聚气,幸福安康;科学布局,享受你的幸福人生!
墓地风水:助你布局龙脉龙穴,先人入土顺安!
专业精通看:别墅风水、家居风水、居家风水等服务。
专业精通看:公司风水、企业风水、办公室风水等服务。
专业精通看:工厂风水、厂房风水、商铺风水等服务。
专业精通看:祖坟风水、墓地风水、公墓风水等服务。
网上看风水:不可靠,请自行考虑。
收费标准:全国统一收费标准。【祖坟风水,收费除外】。
房间桌子怎么摆放风水
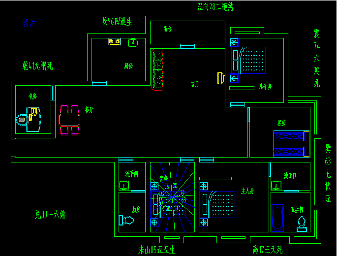
别墅主卧风水如何布局别墅主卧风水布局禁忌
1、主卧加一个衣帽间 在主卧室加一个衣帽间的格局,等于是大卧中藏小屋,会令一个通透的格局变得复杂细碎,不利于夫妻之间坦诚相待,容易犯桃花。 最好就是用活动的折叠百叶门将区域隔开,需要时拉上,平时可以敞开。
2、主卧室的浴厕开门的位置 至于主卧室的浴厕开门的位置也要注意,首先是浴厕门不能直接对着床。浴厕的湿气和浊气一定会跑到床上,容易引起风湿。如果格局无法更改,也必须注意要时常关门,且加大浴厕排气扇的功率。
房间桌子怎么摆放风水
3、主卧风水 在风水学的概念中,主卧是整个房子的风水重地之一,主卧设计不好,会直接影响家里的男女主人的健康和运势。 首先,主卧室内,最好不要再用砖头砌墙隔出一个衣帽间,在自然环境学里,这个作法容易导致主卧不通风,不通风的环境里,当然对于居住者的健康有妨碍,
风水上是一个瑕疵。 因为用砖墙隔间后,通常也会做一个门,一间主卧室,除了拥有一个自己房间的门之外,一定还有一个浴室的门,风水中,门代表口,口多了、是非也就跟着多,如果衣帽间再增加一个门,一间卧室里就有3个口,夫妻间发生口舌间的争执就更高了。
4、浴厕的镜子 还有,浴厕的镜子不能对着浴厕的门,一开门就见到镜子,特别是在晚上,会自己吓到自己的。马桶的方向也不能对着床铺,这样也不利健康。 还有要注意的是,主卧灯源的设计,最好不要灯压床,如果空间不够难以避免,则应选择圆形或方形的灯,万万不能用一根长条形的灯管做成的灯,尽量加大壁灯的使用频率
房间桌子怎么摆放风水
苑家文化
主营看风水、八字算命、八字合婚、八字起名、黄道吉日等服务。
返回目录
在线咨询
上一篇:
办公桌对面放书柜风水好吗
下一篇:
招财蟾蜍的摆放方向
您的项目需求
*请认真填写需求信息,我们会在24小时内与您取得联系。
返回顶部
155-2805-2725
在线咨询
微信二维码
电话沟通
在线客服