蒲氏居
传统人居文化
传承馆
传承+实践 人居文化智慧
文化交流联系电话:
155-2805-2725
首页
世家风水
文脉起名
民俗命理
传统择吉
风水案例
民俗风水
风水研习
起名取名
蒲氏居溯源
蒲氏居溯源
蒲氏居理念
蒲家逸简介
蒲氏居接洽
首页
世家风水
文脉起名
民俗命理
传统择吉
风水案例
民俗风水
风水研习
起名取名
蒲氏居溯源
床摆放位置
床摆放位置
企业风水
:消除阻碍,扭转局势;专家点拨,助力你的企业腾飞!
家居风水,藏风聚气,幸福安康;科学布局,享受你的幸福人生!
墓地风水:助你布局龙脉龙穴,先人入土顺安!
专业精通看:别墅风水、家居风水、居家风水等服务。
专业精通看:公司风水、企业风水、办公室风水等服务。
专业精通看:工厂风水、厂房风水、商铺风水等服务。
专业精通看:祖坟风水、墓地风水、公墓风水等服务。
网上看风水:不可靠,请自行考虑。
收费标准:全国统一收费标准。【祖坟风水,收费除外】。
床摆放位置
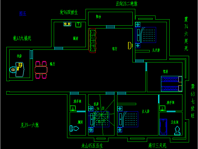
别墅大门朝向的确定风水忌讳大揭秘
1、大门不对客厅 大门直对客厅,客厅沙发和餐厅相近的话,无论从风水还是从交通处理都不好且实际上浪费了空间。 这时可利用隔断,将电视机挡一下,在大门的旁边做一个玻璃墙面的隔断,不会一进大门之后一览无余,也符合风水。
2、大门不对大树或枯树 别墅住宅正对大门绝对不可有大树,因为大树在门前不但阻扰阳气进入屋内,也会使屋内阴气出不来,就从实际生活来说也对家人出入不便,如下雨打雷也会招雷电的危险,如秋天树叶易落入室内也无法保持请洁。 农村住宅门前还绝对不可有枯树,不管是直立的还是倒在地上的,在风水上是损及老人的,而且还有引导贫贱的力量,最好连根拔掉。
3、大门不能对电线杆 门口不能正对电线杆,对着电线杆与对着大树的道理一样,阻挡出入口的顺畅,而且电线杆的磁场较人体强,久而久之,对于健康会有影响,尤其曜煞方有大树或电线杆容易影响到脑神经方面,或者出狂妄之人。
床摆放位置
4、大门不宜横梁压顶 横梁压门,进门即受压制,则主家中人丁无法出人头地,一世仰人鼻息、郁郁不得志,压抑终身,此乃大忌。大门做成拱形门,则状诺墓碑,类似阴宅,很不吉利,这种情况在家居装饰中时有所见,特别需要避忌。
5、大门不对丁字路 农村别墅大门不对丁字路,也就是大门前面不可有直冲而来的巷和路,否则祸害无穷,如风灾,火灾对这样的住宅有特别的照顾,如果倒霉话可能会祸从天降,如一辆汽车的司机或眼花酒醉从对面的路直冲住房,后果可想而知。
6、大门不能对着死巷 农村别墅的大门不能对着死巷,象征着没有出路被挡住;出门就见到墙壁,久之人的心胸越来越狭窄,人际关系愈来愈差。 另外,大门对着没有通路的死巷子,别墅内的气流一定不通畅,空气不能保持新鲜度,因此就会积许多浊气,对居住者的健康极为不利,对事业无法发展。 气的道理与水相同,活水才能保持清净,而死水必定淤积污物,出愚鲁之人,不利科甲、考试、升官。
7、大门的颜色选择 住宅风水中,大门的颜色最好与房主的五行之色匹配。 金命大门吉祥颜色:白、金、银、青、绿、黄、褐; 木命大门吉祥颜色:青、绿、黄、褐、灰、蓝; 水命大门吉祥颜色:灰、蓝、红、橙、白、金、银; 火命大门吉祥颜色:红、橙、白、金、银、青、绿; 土命大门吉祥颜色:黄、褐、灰、蓝、红、橙、紫。
床摆放位置
8、大门不对屋脊、飞檐等 农村大门正向不要有他人的屋脊、飞檐、兽头、道路等之不吉物冲射。 如果是道路的冲射,若合于元运理气则吉,则有冲起乐宫无价宝之誉。道路的冲射,不合于元运则凶,可以用树木遮挡或大门移位。所遮挡的树木要注意不能过高,
否则气口遮住,阴气则太盛,又主多病。 而别墅大门正向有对面房子的屋脊尖角,宛加对着一把利刃,不但对住宅中人的健康极为不利,也会影响到人与人相处之间的和谐,对家中财运也是极大的损伤。
9、大门不能对祠堂、坟场等 在农村自建别墅,大门不宜对祠堂、庙宇。这是因为祠堂神庙是神鬼的居处,阴气十分重,阴气重也就是煞气重,大门是需要开在生气之方,也就是阳气重的地方,因此大门对着祠堂是千万要避免;祠堂神庙若在房子的后面亦不宜。对坟场也一样。
10、大门不能放嵯峨大石作假山 有人些喜欢在别墅前庭布置假山,但其实大门口叠放嵯峨大石作假山,并有飞瀑喷泉为装饰,视为不吉。 作假山喷泉宜在别墅的两旁,如果在门前则与大门要有一定的距离,以在屋内与大门听不到喷泉的声音为吉,又必须避开曜煞方。
床摆放位置
苑家文化
主营看风水、八字算命、八字合婚、八字起名、黄道吉日等服务。
返回目录
在线咨询
上一篇:
打牌运气不好怎么转运最灵
下一篇:
招财蟾蜍的摆放方向
您的项目需求
*请认真填写需求信息,我们会在24小时内与您取得联系。
返回顶部
155-2805-2725
在线咨询
微信二维码
电话沟通
在线客服