蒲氏居
传统人居文化
传承馆
传承+实践 人居文化智慧
文化交流联系电话:
155-2805-2725
首页
世家风水
文脉起名
民俗命理
传统择吉
风水案例
民俗风水
风水研习
起名取名
蒲氏居溯源
蒲氏居溯源
蒲氏居理念
蒲家逸简介
蒲氏居接洽
首页
世家风水
文脉起名
民俗命理
传统择吉
风水案例
民俗风水
风水研习
起名取名
蒲氏居溯源
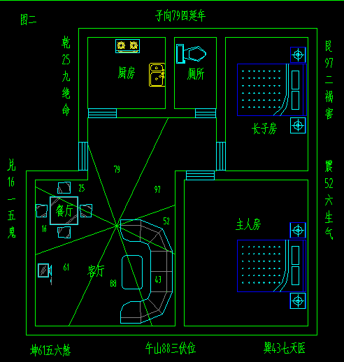
如何看住宅风水图解
解析如何看住宅风水图解,解析住宅看风水,解析看住宅风水
企业风水
:消除阻碍,扭转局势;专家点拨,助力你的企业腾飞!
家居风水,藏风聚气,幸福安康;科学布局,享受你的幸福人生!
墓地风水:助你布局龙脉龙穴,先人入土顺安!
专业精通看:别墅风水、家居风水、居家风水等服务。
专业精通看:公司风水、企业风水、办公室风水等服务。
专业精通看:工厂风水、厂房风水、商铺风水等服务。
专业精通看:祖坟风水、墓地风水、公墓风水等服务。
网上看风水:不可靠,请自行考虑。
收费标准:全国统一收费标准。【祖坟风水,收费除外】。
解析如何看住宅风水图解,解析住宅看风水,解析看住宅风水
阳宅风水口诀绝断
阳宅大门上不适合有的时候钟,主脑筋退化,记性差。
阳宅前方若有独村似顶笠,主出僧道、尼姑。
阳宅前方有池塘似文曲之形状,主桃花。
阳宅前方有石堆不吉,主家人易得呼吸道毛病。
宅前破屋为“停尸间”主破财、血光。
阳宅前方若有高大建物阻挡,主事业前程受阻,宅运也会慢慢退败。
阳宅前方有水井,主心病、目病、胃病之灾。
床铺不可正对房门,主怪梦连连。
阳宅客厅有横梁压顶宅运退敗,男主人压力大。
阳宅门内可看到主柱正面者不吉,主出不孝之子。
阳宅正东方有缺陷,主伤长子不吉。
阳宅灶或瓦斯炉后面不可空旷不吉,主不聚财。
解析如何看住宅风水图解,解析住宅看风水,解析看住宅风水
苑家文化
主营看风水、八字算命、八字合婚、八字起名、黄道吉日等服务。
返回目录
在线咨询
上一篇:
如何看房间的风水?
下一篇:
有没有真正的风水大师
您的项目需求
*请认真填写需求信息,我们会在24小时内与您取得联系。
返回顶部
155-2805-2725
在线咨询
微信二维码
电话沟通
在线客服