蒲氏居
传统人居文化
传承馆
传承+实践 人居文化智慧
文化交流联系电话:
155-2805-2725
首页
世家风水
文脉起名
民俗命理
传统择吉
风水案例
民俗风水
风水研习
起名取名
蒲氏居溯源
蒲氏居溯源
蒲氏居理念
蒲家逸简介
蒲氏居接洽
首页
世家风水
文脉起名
民俗命理
传统择吉
风水案例
民俗风水
风水研习
起名取名
蒲氏居溯源
自学看风水
解析自学看风水,解析学看风水
企业风水
:消除阻碍,扭转局势;专家点拨,助力你的企业腾飞!
家居风水,藏风聚气,幸福安康;科学布局,享受你的幸福人生!
墓地风水:助你布局龙脉龙穴,先人入土顺安!
专业精通看:别墅风水、家居风水、居家风水等服务。
专业精通看:公司风水、企业风水、办公室风水等服务。
专业精通看:工厂风水、厂房风水、商铺风水等服务。
专业精通看:祖坟风水、墓地风水、公墓风水等服务。
网上看风水:不可靠,请自行考虑。
收费标准:全国统一收费标准。【祖坟风水,收费除外】。
解析自学看风水,解析学看风水
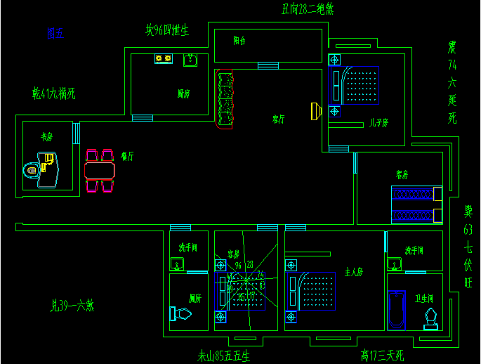
阳宅风水口诀绝断
阳宅灶或瓦斯炉下放不可有沟渠不吉,主不聚财。
阳宅门前有三角形之池塘,主夫妻不睦、口舌是非。
阳宅灶或瓦斯炉的正上方,不可有横梁压迫不吉,主宅妇多病灾。
阳宅客厅有横梁压顶宅运退敗,男主人压力大。
阳宅前方有路直冲,若宅运水星当令,主发快速。但若宅运水星失令,则主散尽家财,病痛接连不断。
阳宅若卧房面积大于客厅,主宅长懒散、不争气家中杂乱不和。
阳宅以纵深(前后)比横宽(左右)还长者,主家运祥福悠长。但若坐东西向之宅,又前后超长,左右狭窄(成狭长者)则论凶。主犯阴煞,易生鬼怪和阴症、妇病。
阳宅大门直冲后门不吉,名:穿心宅,主不聚财。
阳宅大门对后门(大门和后门构成一条线)为“穿心煞”钱财耗尽。
卧室中有横梁压床,压头者主心痛,压脚者主脚痛。
解析自学看风水,解析学看风水
苑家文化
主营看风水、八字算命、八字合婚、八字起名、黄道吉日等服务。
返回目录
在线咨询
上一篇:
风水哪个
下一篇:
如何看坟墓风水好坏
您的项目需求
*请认真填写需求信息,我们会在24小时内与您取得联系。
返回顶部
155-2805-2725
在线咨询
微信二维码
电话沟通
在线客服