蒲氏居
传统人居文化
传承馆
传承+实践 人居文化智慧
文化交流联系电话:
155-2805-2725
首页
世家风水
文脉起名
民俗命理
传统择吉
风水案例
民俗风水
风水研习
起名取名
蒲氏居溯源
蒲氏居溯源
蒲氏居理念
蒲家逸简介
蒲氏居接洽
首页
世家风水
文脉起名
民俗命理
传统择吉
风水案例
民俗风水
风水研习
起名取名
蒲氏居溯源
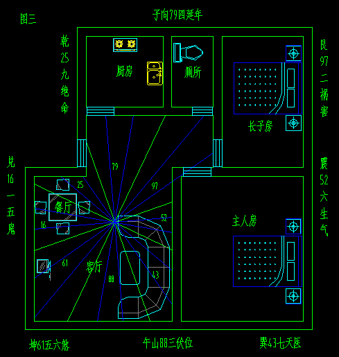
房子怎样看风水
解析房子怎样看风水,解析怎样看风水
企业风水
:消除阻碍,扭转局势;专家点拨,助力你的企业腾飞!
家居风水,藏风聚气,幸福安康;科学布局,享受你的幸福人生!
墓地风水:助你布局龙脉龙穴,先人入土顺安!
专业精通看:别墅风水、家居风水、居家风水等服务。
专业精通看:公司风水、企业风水、办公室风水等服务。
专业精通看:工厂风水、厂房风水、商铺风水等服务。
专业精通看:祖坟风水、墓地风水、公墓风水等服务。
网上看风水:不可靠,请自行考虑。
收费标准:全国统一收费标准。【祖坟风水,收费除外】。
解析房子怎样看风水,解析怎样看风水
阳宅风水口诀绝断
阳宅大门门柱若弯曲变形,主病痛接连不断。
阳宅正南方有缺陷,主贪心败绝不吉。
阳宅前方有石堆不吉,主家人易得呼吸道毛病。
阳宅前有圆形池塘宅运旺盛,钱财不缺。
阳宅大门损坏宅运退敗,日益衰退。
宅前有高大树木阴气过重不利家人健康和婚姻。
阳宅西北方有缺角,是为伤寿宅,虽不损贵气,但易伤宅长和有肺部之疾。
阳宅两旁右长左短,阴盛阳衰,主损夫男不吉。
阳宅中央设卧室,主大吉,宅居安宁。
解析房子怎样看风水,解析怎样看风水
苑家文化
主营看风水、八字算命、八字合婚、八字起名、黄道吉日等服务。
返回目录
在线咨询
上一篇:
怎么样看阳宅风水
下一篇:
看房子怎么看风水
您的项目需求
*请认真填写需求信息,我们会在24小时内与您取得联系。
返回顶部
155-2805-2725
在线咨询
微信二维码
电话沟通
在线客服