蒲氏居
传统人居文化
传承馆
传承+实践 人居文化智慧
文化交流联系电话:
155-2805-2725
首页
世家风水
文脉起名
民俗命理
传统择吉
风水案例
民俗风水
风水研习
起名取名
蒲氏居溯源
蒲氏居溯源
蒲氏居理念
蒲家逸简介
蒲氏居接洽
首页
世家风水
文脉起名
民俗命理
传统择吉
风水案例
民俗风水
风水研习
起名取名
蒲氏居溯源
房型风水
解析房型风水,解析风水房,解析风水
怎么看户
型风水?
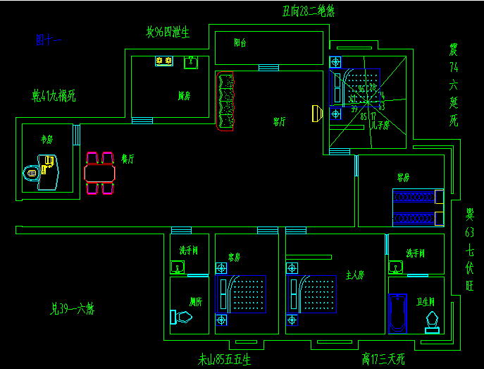
住宅的户型也是一项重要的风水内容,比如,虽然其它方面都挺好,可是你的卧室位于住宅的衰位上,那当然不能说是风水好。下面,我们就来看看户型的风水。 看住宅户型风水的好与坏,先要看各个房间的吉凶位置。户型吉凶位置 确定一座住宅的吉凶位置,就要首先了解此住宅的宅卦,房屋的宅卦分为东四宅和西西宅。
东四宅分别是: 震宅(坐东向西)、离宅(坐南向北)、巽宅(坐东南向西北)、坎宅(坐北向南)。
西四宅则是:乾宅(坐西北向东南)、兑宅(坐西向东)、艮宅(坐东北向西南)、坤宅(坐西南向东北)。
而宅卦不同,住宅的吉凶位置也是不同的。
震宅:五行属木,正东(小吉伏位),东南(中吉延年),正南(大吉生气),西南(小凶祸害),正西(大凶绝命),西北(大凶五鬼),正北(大吉天医),东北(中凶六煞)。
坎宅:五行属水,正东(大吉天医),东南(大吉生气),正南(中吉延年),西南(大凶绝命),正西(小凶祸害),西北(中凶六煞),正北(中吉伏位),东北(大凶五鬼)。
巽宅:五行属木,正东(中吉延年),东南(小吉伏位),正南(大吉天医),西南(大凶五鬼),正西(中凶六煞),西北(小凶祸害),正北(大吉生气),东北(大凶绝命)。
解析房型风水,解析风水房,解析风水
离宅:五行属火,正东(大吉生气),东南(大吉天医),正南(小吉伏位),西南(中凶六煞),正西(大凶五鬼),西北(大凶绝命),正北(中吉延年),东北(小凶祸害)。
艮宅:五行属土,正东(中凶六煞),东南(大凶绝命),正南(小凶祸害),西南(大吉生气),正西(中吉延年),西北(大吉天医),正北(大凶五鬼),东北(小吉伏位)。
乾宅:五行属金,正东(大凶五鬼),东南(小凶祸害),正南(大凶绝命),西南(中吉延年),正西(大吉生气),西北(小吉伏位),正北(中凶六煞),东北(大吉天医)。
兑宅:五行属金,正东(大凶绝命),东南(中凶六煞),正南(大凶五鬼),西南(大吉天医),正西(小吉伏位),西北(大吉生气),正北(小凶祸害),东北(中吉延年)。
坤宅:五行属土,正东(小凶祸害),东南(大凶五鬼),正南(中凶六煞),西南(小吉伏位),正西(大吉天医),西北(中吉延年),正北(大凶绝命),东北(大吉生气)。
如果一所
住宅的卧室和客厅,也就是人常呆的房间位于吉位,也就是生气、延年、天医、伏位,那么在吉凶位置方面,这所住宅户型的风水就很不错,反之则不佳。不过说到底要看户型风水是否合适,还要参考住宅主人的命卦,即使是户型风水不好,但是住宅与主人的宅命不配,比如,主人是东四命,住宅是西四宅,那么即使户型风水不好,反而会更理想一些。相关内容:宅命不相配怎么办?
户型风水禁忌
1.户型忌缺角,缺角并不是说缺个一点半点就算缺角,楼房缺角是指房子的八个方位出现空缺或者是偏离正方位超过15°。
不同方位的缺角有不同的含义:
缺西北角:西北角为八卦九宫中的乾位。《易经》讲“乾为天,为君,为男”,所以乾位象征天、男人、父亲,代表的是家中的男主人。因而,楼房西北方的气场一定要旺,西北缺角就会破坏男人的先天宫位,使男人的事业受到影响。
解析房型风水,解析风水房,解析风水
缺西南角:如果房子的西南方缺角,则对家中的女主人非常不利。因为《易经》讲“坤为地,为女,为母”,所以,坤位象征地、女人、母亲,代表的是家中的女主人。因此,为了家中女主人的身体健康和良好运势,楼房的西南方气场也要旺盛,出现缺角就不适宜了。
正东缺角:如果家中有男孩,则选择的楼房不宜缺正东方。正东方为九宫八卦中的震位,代表的家中长男的位置。因此,这个方位的气场会影响到家中男孩子的身体健康,对家中长子的学业和成长也会产生非常大的影响。
东南缺角
:如果家中有女孩,则要特别注意所选楼房的东南方不宜出现缺角。东南方在易经八卦中是巽位,代表长女。所以,如果房子的东南方出现缺角,则对家中的女孩非常不利,既不利于健康成长,也会影响女孩的学业和成长。同时,东南方为紫气东来的方向,是接福纳祥的方位,所以,从堪舆角度讲,如果此处出现缺角,亦不利于家庭的运势。
东北缺角:东北为财山、靠山、子孙山,三山之地,缺东北即缺三山。
缺角也并不是没有补救之法,要看缺哪个角,不同方位的缺角补救方法也是不同的。
相关阅读:如何化解住宅缺角风水?
2.忌没有玄关,有些户型进门就是客厅,风水上有“喜回旋、忌直冲”的说法,没有玄关,外面的煞气将直接冲入客厅,而屋内的财气也很难保留的住。没有玄关,也可以通过屏风或矮柜遮蔽一下,有所缓冲。
3.卫生间位置不佳,卫生间不宜在住宅中央,也不能和主卧的门在一条直线上。卫生间是住宅中的污秽之源,在住宅中央会压制家人整体运势,而与主卧门相对则会影响家人身体健康。化解方法是,保持卫生间的通风和光亮,摆放绿色植物化解秽气,最好是开花有花香的室内植物。什么样的户型风水好?
解析房型风水,解析风水房,解析风水
什么户型风水好,除了必须满足上文所述的吉位和风水禁忌的要求外,还要补充两点:
1.户型中的房间形状要规则,既然户型忌缺角,房间也同样如此,化解方法也是一样。
2.住宅中最好不要有横梁,横梁压顶,不利事业与健康,可以将柜子放在横梁之下,代人受压,对风水无碍,也可以使用假天花的处理方式,即天花板四周高中间低,高的部分正好挡住了横梁,而低的部分则形成了天池,容易聚财,也可以在下方摆放开运竹,以向上生长的旺气化解。
3.如果有室内楼梯,则楼梯不能位于中央,且楼梯之下没有人常常坐卧于此的居室,如:卧室、书房、厨房等,楼梯之下为储物间等不常去的房间最佳。相关阅读:家中楼梯对风水的影响 请注意,户型的风水只是住宅风水中的一个环节,它是一个从住宅外到住宅内部的一个中间环节,比如住宅内的风水包括,客厅、卧室、书房、餐厅等各个房间的风水,住宅外的风水有,小区风水、住宅楼风水、楼层风水等。
解析房型风水,解析风水房,解析风水
苑家文化
主营看风水、八字算命、八字合婚、八字起名、黄道吉日等服务。
返回目录
在线咨询
上一篇:
朝东南的房子风水好不好
下一篇:
右脸大应该朝哪边睡觉
您的项目需求
*请认真填写需求信息,我们会在24小时内与您取得联系。
返回顶部
155-2805-2725
在线咨询
微信二维码
电话沟通
在线客服