蒲氏居
传统人居文化
传承馆
传承+实践 人居文化智慧
文化交流联系电话:
155-2805-2725
首页
世家风水
文脉起名
民俗命理
传统择吉
风水案例
民俗风水
风水研习
起名取名
蒲氏居溯源
蒲氏居溯源
蒲氏居理念
蒲家逸简介
蒲氏居接洽
首页
世家风水
文脉起名
民俗命理
传统择吉
风水案例
民俗风水
风水研习
起名取名
蒲氏居溯源
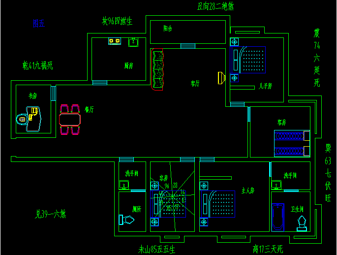
厕所的位置与住宅风水禁忌
解析厕所的位置与住宅风水禁忌,解析住宅风水,解析风水
厕所的位
置与住宅风水的一些禁忌,切莫犯错
大家知道吗?厕所在风水当中也都是特别有讲究的哦,而且它也直接关系着整个家庭的运势问题,所以我们在家装之前就一定要把厕所的位置规定好,在可以选择位置的时候选择一个吉利的方位。相信很多的小伙伴对厕所的位置与住宅风水方面的知识了解的不深吧,今天小编就要讲讲这方面的内容,大家赶紧来看看吧。
厕所的位置与住宅风水的禁忌
一、厕所的位置与住宅风水的一些禁忌
1、厕所不应该设置在吉位上,因厕所代表着浊气,如果是把厕所设置在吉位上那么就容易使家里的生气位,文昌以及财位等受到一定的影响,使家里的运势下降,事业也会受到影响。必须把厕所设置在家里的凶位,也都是可以相互牵制的,必能逢凶化吉。
2、厕所最理想的方位是东方与东南方,因为这两个方位在风水上都属于木,而厕所属于水,能够生旺五行里的木气。同时这两个方位的采光一般也都是比较好的,充足的阳光有利于保持卫生间的干燥,防止厕所潮湿。
解析厕所的位置与住宅风水禁忌,解析住宅风水,解析风
水
3、卫生间不应该设置在西北方向与东北方向,因为这西北方位是天门,它主要象征着父亲,会有一些不好的现象发生,也会使家人有疾病之困。而东北方位代表着土,土克水,容易使家里的财运不济。
4、
厕所也不
宜设置在南方,因为南方火气较重,根据水火相克的原理,会使家人在生活上有不顺畅的事情。
5、根据厕所吉凶论,厕所宜装修在家里的本命凶位,厕所不能装修在家里的文昌位,否则不利于家里的读书学习的孩子,厕所也不能装修在家里的一个中宫位,否则特别容易使家人的身体健康受损。
解析厕所的位置与住宅风水禁忌,解析住宅风水,解析风
水
二、农村厕所的一个最佳方位
1、首先,农村盖厕所应该盖在房子的后面,这样既不会影响美观,又不会对正常的气流一般都会产生一些影响,从而造成家运不畅。应该盖在左后方或者右后方,然后还要记住卫生间的门还要常关。
2、设置在便捷的位置,可以设置在自留地,方便蔬菜瓜果的肥料灌溉养殖。
3、农村盖厕所,要么修建在自家的东北角,要么就要修建在自家的西南角,但是一定不能修建在东南角,很多厕所修建在东南角的家里都会不断的出事。其实在农村还有一种说法就是厕所里的粪就是家里的财富,位置不对的财富就会不断的外流,导致家里发生一些不好的事情。
解析厕所的位置与住宅风水禁忌,解析住宅风水,解析风
水
苑家文化
主营看风水、八字算命、八字合婚、八字起名、黄道吉日等服务。
返回目录
在线咨询
上一篇:
买房风水知识住几楼最旺你
下一篇:
坐东朝西房子风水图解
您的项目需求
*请认真填写需求信息,我们会在24小时内与您取得联系。
返回顶部
155-2805-2725
在线咨询
微信二维码
电话沟通
在线客服