蒲氏居
传统人居文化
传承馆
传承+实践 人居文化智慧
文化交流联系电话:
155-2805-2725
首页
世家风水
文脉起名
民俗命理
传统择吉
风水案例
民俗风水
风水研习
起名取名
蒲氏居溯源
蒲氏居溯源
蒲氏居理念
蒲家逸简介
蒲氏居接洽
首页
世家风水
文脉起名
民俗命理
传统择吉
风水案例
民俗风水
风水研习
起名取名
蒲氏居溯源
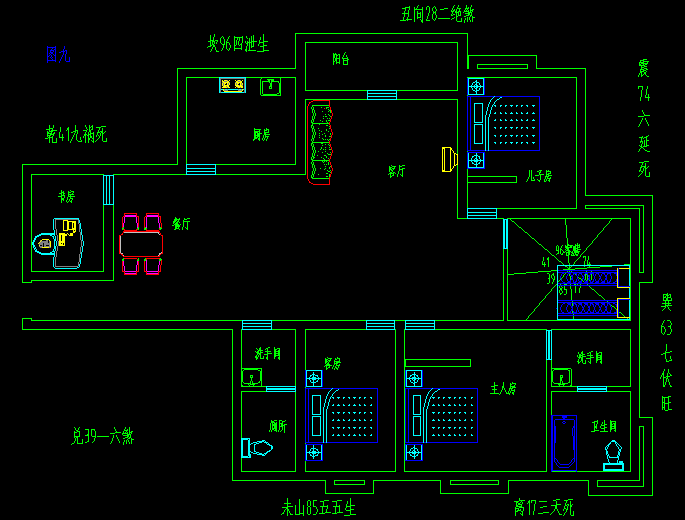
东北角风水代表家中谁
解析东北角风水代表家中谁,解析东北角风水
很多朋友
买房的时候比较苦恼,因为商品房很少遇到方正规矩的户型,不是哪里缺少一个角落就是哪个角上多处来一块,于是就非常担心这缺少的部分或者多余的部分有什么风水讲究没有,今天这篇文章主要答复前两天咨询的朋友,他的房子缺少东北角,这篇文章主要会就与房屋东北角相关的问题开展。
下面讲一下东北角风水的讲究:这里是仅仅就事论事,没有考虑大格局和其他问题:
1.东北角是厕所,厕所设在东北角是不太好的,因为按照五行生克原理,东北角是艮位,五行属土,厕所五行属水,这就会导致土克水,相克总是不好的。
2.东北角是厨房,厨房设在东北角还是不错的,因为厨房属火,火生土是一种相生的格局了,但是艮方属阳,厨房属火也是阳,这就会造成小儿子好动,甚至顽劣不宜管教。
解析东北角风水代表家中谁,解析东北角风水
3.
东北角缺
角,从风水的角度讲东北角缺角对于小儿子不好,会造成小儿子身体虚弱易病,如果是只有女儿还想要一个儿子,可能会有一些困难。
4.东北角多余,东北角多出来一块这在风水上是不太好的,容易造成小儿子的脾气火爆,另外对于家庭的和谐稳定和家人身体健康是不利的。
东北角风水主要就是以上四个问题,东北角是艮位,所以东北角风水代表家中房主的小儿子,但是不仅如此,如果是新婚夫妻不,对所有子嗣都有影响,建议不要选择缺少东北角的房子作为婚房,否则要孩子可能会遇到问题。另外东北角也代表人的脾、胃、手、足、背部等位置,缺角或者有厕所会导致这些部位功能的薄弱,如果有厨房会导致这些部位某些功能的亢进。
解析东北角风水代表家中谁,解析东北角风水
苑家文化
主营看风水、八字算命、八字合婚、八字起名、黄道吉日等服务。
返回目录
在线咨询
上一篇:
缺西北角的房子风水上如何弥补
下一篇:
入户门对着客厅怎么装修效果图
您的项目需求
*请认真填写需求信息,我们会在24小时内与您取得联系。
返回顶部
155-2805-2725
在线咨询
微信二维码
电话沟通
在线客服