蒲氏居
传统人居文化
传承馆
传承+实践 人居文化智慧
文化交流联系电话:
155-2805-2725
首页
世家风水
文脉起名
民俗命理
传统择吉
风水案例
民俗风水
风水研习
起名取名
蒲氏居溯源
蒲氏居溯源
蒲氏居理念
蒲家逸简介
蒲氏居接洽
首页
世家风水
文脉起名
民俗命理
传统择吉
风水案例
民俗风水
风水研习
起名取名
蒲氏居溯源
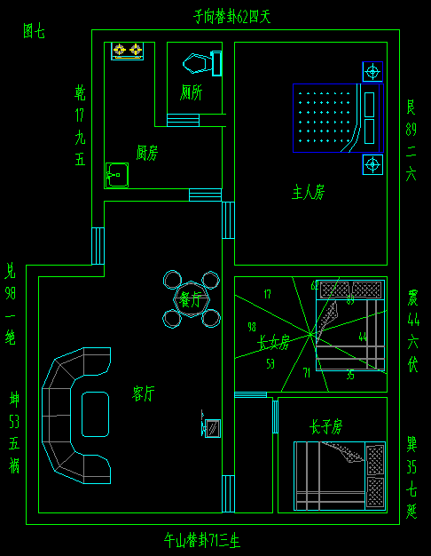
大门正对卧室门风水
解析大门正对卧室门风水,解析大门正对卧室门
按风水论
说,大门正对卧室门,是不可以的。卧房为休息的地方,需要安静、隐密,而大门为家人、朋友进出必经的地方,所以房门对大门不符合卧房安静的条件。大门直冲卧室门,动态之气会直冲卧室,让本该以静养人的地方,变得不宜人,就像水流湍急的地方鱼都没法生存意义,对人的影响是容易影响人情绪和健康,然后是泄财气而存不住财。除了大门不宜对着卧室门之外,室内风水禁忌还有以下这些:
大门正对卧室门可不可以?还有哪些禁忌?
1、大门正对卧室门,是有说法的,饱暖思淫欲。
2、入门先见厨厕,退运之宅。所有的屋子,入门必见客厅。现代的建筑设计,有时为了考虑空间的配置,一进门往往先见到厨房、餐 厅或浴厕。这是阳宅的大忌,也不合常理,居住其中,家运必衰。
解析大门正对卧室门风水,解析大门正对卧室门
3、客厅在屋子正中大吉。一般住宅,如果起居室或客厅设在整幢房子的正中间,这是一种大吉之象,可使家运昌隆。
4、不规则屋不可做厨房。不规则屋如用来做厨房,会影响家人健康,不规则屋只可用来做储藏间用。
5、
横梁压顶
,影响情绪与健康。横梁最忌压在床头、书桌及餐桌上方,如实在无法避免,也要设计天花板,将之挡住,否则就会影响居者的情绪与健康,事业运亦会受阻。
6、不规则屋不宜做卧室。不规则的房间不可用做夫妇的主卧房,否则会导致久婚不孕的后果。
7、床边按镜,难以安眠。除了床不可正对大镜之外,床的两侧如果有大的穿衣镜,将使人睡不安稳,导致失眠、惊梦等。
解析大门正对卧室门风水,解析大门正对卧室门
8、卧室不可布置得琳琅满目。卧室的色调以素雅温暖为宜,切忌太过鲜艳,也不要布置得琳琅满目,过度豪华,闪闪发光的饰物尤为不宜。
9、浴厕对床,当心恶疾。主卧室中,除了床不可正对浴厕之外,侧对亦不吉,容易使人罹患严重恶疾。
10、常青盆栽利家运。由于生活品位的提高,为了增加室内的绿意,常青盆栽是很好的室内饰物,但务必选择常绿、生命力强,不易凋谢、落叶的植物。
解析大门正对卧室门风水,解析大门正对卧室门
苑家文化
主营看风水、八字算命、八字合婚、八字起名、黄道吉日等服务。
返回目录
在线咨询
上一篇:
家里摆鱼缸的风水讲究
下一篇:
入户门对着客厅怎么装修效果图
您的项目需求
*请认真填写需求信息,我们会在24小时内与您取得联系。
返回顶部
155-2805-2725
在线咨询
微信二维码
电话沟通
在线客服