蒲氏居传统人居文化传承馆

传承+实践 人居文化智慧

文化交流联系电话:155-2805-2725

家居八宅风水布局

细说家居八宅风水布局,细说家居风水,家居八宅风水布局

八宅风水是风水学派中的重要一支,那么按照八宅风水来布置家居该是什么样子的呢?本期风水知识就带你一起去了解一下家居八宅风水布局,下面我们就一起来看一看吧。

家居八宅风水和财位布局讲究

所谓财位,就是好的气场方位。一般来说,人们喜欢在财位上摆放大盆茂盛的植物及福、禄、寿三星瓷像,认为神圣的方位有财神光临,是健康、长寿、吉祥、旺财的象征。至于摆放大盆大叶植物,也是很科学的。

设在吉气场的大叶植物,是“寒暑表”和“监测器”,其枯荣亦象征着主人财位气场的变化。因此,风水中强调保持财位上大叶植物的茂盛,是有科学根据的。

 

 
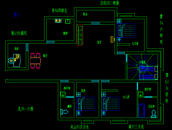
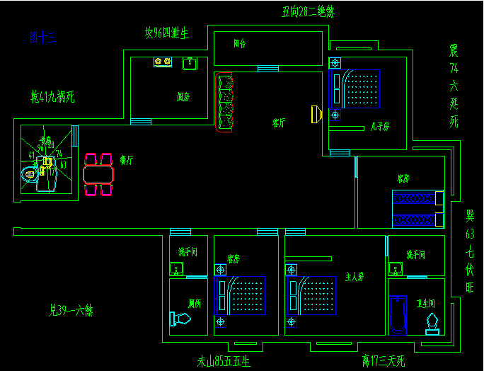
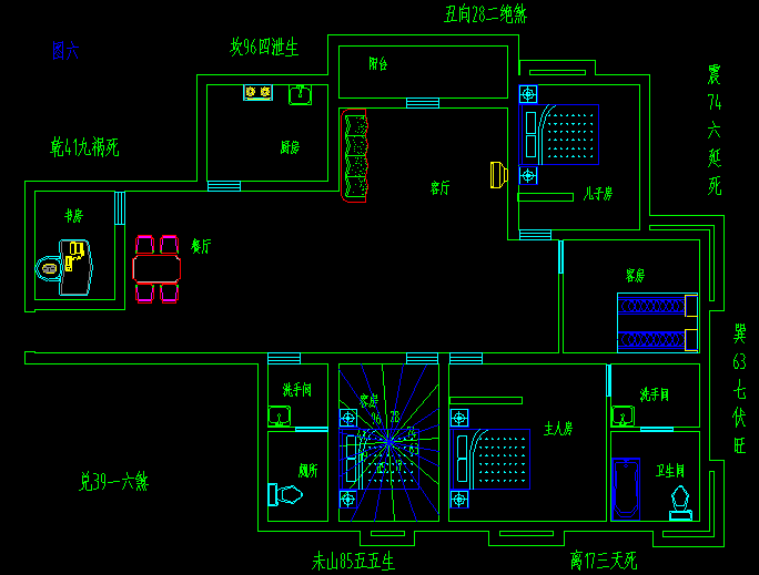
八宅风水中阳宅风水有明财位,也有暗财位,暗财位乃是实质性的财位。其求法是要依房子的坐向来决定。依八宅紫白飞星取生旺方。坎宅,财位在西南方、正北方;离宅,财位在东北方与正南方;震宅,财位在正东方、正北方;兑宅,财位在正南方、西北方、东南方;巽宅,财位在西南方、东南方;乾宅,财位在正西方、西北方、正北方;坤宅,财位正东方、西南方;艮宅,财位在西北方、东北方。

细说家居八宅风水布局,细说家居风水,家居八宅风水,苑家文化

财位五宜

1、宜摆放一些寓意吉祥的物品,如福、禄、寿三星或是文武财神的塑像,则会吉上加吉,有锦上添花的作用。

 

 
2、宜亮。财位有阳光或灯光照射,则对生旺位大有帮助。

3、宜摆放常绿植物,尤其是以叶大或叶厚的土培植物,而非水培植物,带刺的仙人掌植物则不宜种植。

4、宜坐。把沙发放在财位,当一家大小坐在那里休息谈天时,可以多沾染这里的财气,也可以把饭桌摆在财位。

5、宜卧。若睡床摆放在财位,日积月累会对财运大有益处。

细说家居风水,家居八宅风水,细说家居八宅风水布局,苑家文化

 

 
财位五忌

1.忌水。有人喜欢把鱼缸摆放在财位,其实并不妥当。因为这无异把财神推落水缸中,从而使之变成了“见财化水”也不宜在此处摆放水培植物。

2、忌尖角冲射。

3、忌空。财位背后宜有坚固的墙,象征有山可倚,保证无后顾之忧,这样才能藏风聚气,反之背后是透明的玻璃窗,不但难以积聚财富,而且还会因为泄气带来破财之虞。

4、忌压。不宜把沉重的大柜、书柜或是组合柜等压在财位,会影响房屋的财运。

5、忌污秽。把厕所、浴室设在财位,或将杂物放在财位,会令财运大打折扣,不但不能招财进宝,还会令家财损耗。

经常有人找蒲家逸家居风水大师给自己的家居或企业或墓地看风水,建筑风水中国古代建筑理论的灵魂,家居八宅风水和细说家居八宅风水布局,在中国建筑史上享有崇高地位。

苑家文化主营看风水、八字算命、八字合婚、八字起名、黄道吉日等服务。

您的项目需求

*请认真填写需求信息,我们会在24小时内与您取得联系。