蒲氏居
传统人居文化
传承馆
传承+实践 人居文化智慧
文化交流联系电话:
155-2805-2725
首页
世家风水
文脉起名
民俗命理
传统择吉
风水案例
民俗风水
风水研习
起名取名
蒲氏居溯源
蒲氏居溯源
蒲氏居理念
蒲家逸简介
蒲氏居接洽
首页
世家风水
文脉起名
民俗命理
传统择吉
风水案例
民俗风水
风水研习
起名取名
蒲氏居溯源
八宅风水财位详解
旺财八宅风水,八宅财位,旺财风水,
八宅风水
选吉位
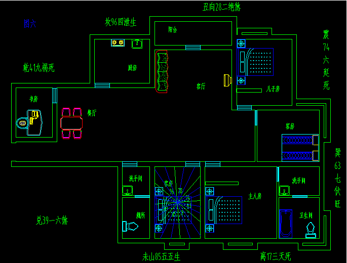
确定一个住宅、工厂、商铺、办公等用此方法比较简单。首先确定宅位的坐向。用罗盘从宅门度量一下,大门出口的地方所向的防线向就是坐向。利用八卦的方位分出是什么宅位,可以分成八个方位。八宅法一般以生气、天医、延年为财位。
一、四吉方:
1、生气:旺丁旺财,兼有名声地位。
2、天医:延年益寿,并得贵人携,使一切顺利。
3、延年:家庭气氛和洽,兼有朋友扶助。
4、伏位:一切平静无风波,无口舌是非,小人退避。
二、四凶方:
1、绝命:开刀动手术,或刀剑之伤,遭贼劫,心情极度恶劣。
2、祸害:口舌是非,打官司,被人出卖,毫无上进心,身体不适。
3、五鬼:发生意外,口舌、中邪、横祸、破大财。
4、六煞:家宅不安。口舌是非,婚外情,疾病临身。
旺财八宅风水,八宅财位,旺财风水,苑家文化
三、各宅坐向吉凶:
巽宅:坎为生气,离为天医,巽为伏位,震为延年。(吉)
艮为绝命,乾为祸害,坤为五鬼,兑为六杀。
离宅:震为生气,巽为天医,坎为伏位,离为延年。(吉)
乾为绝命,艮为祸害,兑为五鬼,坤为六杀。
坤宅:艮为生气,兑为天医,坤为伏位,乾为延年。(吉)
坎为绝命,震为祸害,巽为五鬼,离为六杀。
兑宅:乾为生气,坤为天医,兑为伏位,艮为延年。(吉)
震为绝命,坎为祸害,离为五鬼,巽为六杀。
乾宅:兑为生气,
艮为天医
,乾为伏位,坤为延年。(吉)
离为绝命,巽为祸害,震为五鬼,坎为六杀。
坎宅:巽为生气,震为天医,坎为伏位,离为延年。(吉)
坤为绝命,兑为祸害,艮为五鬼,乾为六杀。
艮宅:坤为生气,乾为天医,艮为伏位,兑为延年。(吉)
巽为绝命,离为祸害,坎为五鬼,震为六杀。
震宅:离为生气,坎为天医,震为伏位,巽为延年。(吉)
兑为绝命,坤为祸害,乾为五鬼,艮为六杀。
八宅财位,旺财风水,旺财八宅风水,苑家文化
民俗法:房门斜对角同样可以定为财位,因为门斜对角是气流聚集之处。
飞星派:山管人丁水管财。看财位的基本原则是看水,凡是透光的流动的,低洼之处都算水。一般以住宅飞星盘上向盘当旺或未来之星所在的方位为财位。
金琐玉关:艮位大财,离位正财,兑位横财。
财位择吉日法:
一、取天财日天乙贵人时:正、七月见辰巳,二、八月见午,三、九月见申,四、十月见戌,五、十一月见子,六、十二月见寅。
二、以日干取时支贵人:甲戊日见丑未时,乙己日见子申时,庚辛日见寅午时,丙丁日见酉亥时,壬癸日见卯巳时。
催财用品:
1养鱼催财。2供奉财神催财。3摆放貔貅催财。4三脚金蟾催财。5风水轮催财。6雾化盆景催财。7金龙。8珍珠宝合。9龟。10马。11象。12五帝钱。
经常有人找蒲家逸风水大师给自己的家居或企业或墓地看风水,建筑风水中国古代建筑理论的灵魂,八宅财位和旺财八宅风水,在中国建筑史上享有崇高地位。
苑家文化
主营看风水、八字算命、八字合婚、八字起名、黄道吉日等服务。
返回目录
在线咨询
上一篇:
八宅风水口诀,八宅风水精髓
下一篇:
老总办公室风水布局图
您的项目需求
*请认真填写需求信息,我们会在24小时内与您取得联系。
返回顶部
155-2805-2725
在线咨询
微信二维码
电话沟通
在线客服