蒲氏居
传统人居文化
传承馆
传承+实践 人居文化智慧
文化交流联系电话:
155-2805-2725
首页
世家风水
文脉起名
民俗命理
传统择吉
风水案例
民俗风水
风水研习
起名取名
蒲氏居溯源
蒲氏居溯源
蒲氏居理念
蒲家逸简介
蒲氏居接洽
首页
世家风水
文脉起名
民俗命理
传统择吉
风水案例
民俗风水
风水研习
起名取名
蒲氏居溯源
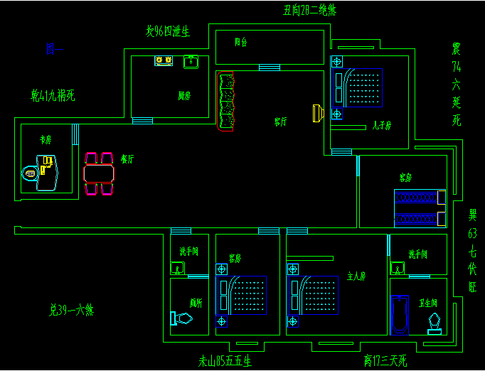
卧室风水,卧室床的摆放位置及方向
家居卧室风水,卧室床的摆放,家居卧室床的摆放位置及方向,卧室风水布置 床头位置在哪好
卧室中床
可以说是非常重要的一个家具了,床作为卧室的核心家具,对于卧室的风水有着举足轻重的影响,且床还是我们休息的地方,时刻关系着我们的睡眠质量,从而关系着我们的身心健康,所以在卧室中,我们对于床的摆放一定要注意,千万要注意床的摆放风水,而若是床的摆放风水好,不仅有利于我们的睡眠、健康,还有利于卧室的风水运势,那么卧室风水布置 床头位置在哪好呢?不妨看看相关文章是这么说的吧!
1、床头的位置不可以对着大门,要知道卧室是我们的私密空间,是我们非常隐私的区域,一般旁人都不可以随意进入卧室之中,而床更是隐私中的隐私,若是床与大门相对,一来会影响着我们的睡眠质量,导致我们进被门外的一些躁动影响着,二来也会导致我们的隐私被一览而尽,毫无安全感可言,隐私外泄,也容易给婚姻招来第三者。最后如此摆放床头,只怕会影响和我们的身体健康,导致我们经常头痛等。
卧室风水大师根据你们的(家居或企业)实际风水情况结合宅中各家庭成员的五行特质和工作性质,床的摆放和卧室床的摆放位置及方向,巧用风水学布置一些旺财、旺丁、旺文昌等风水格局。
2、床头的摆放最好能够顺应天地磁场,因此
床头的摆
放方位最好能够在南北方向,而不适合朝东的,因为地球就是由西向东自转的,如此摆放床铺,会导致我们在睡眠时血液不循环,甚至是血液顺着地球自转的方向直冲我们的脑部,导致我们经常头痛,诱发一些脑部疾病等。此外床的摆放不可以朝西,西方一直都被认为是极乐世界,是人们死后要去的地方,是死亡的方位,床头朝西寓意不好。
好的风水能为您的起居环境加分,并且为您的人生加分。卧室床的摆放位置及方向和床的摆放,看风水一定要结合主人的八字,卧室风水大师一定要德才兼备。
3、床头的摆放最好要靠实墙,切勿虚空,切勿靠窗户,否则床头空空会让我们睡眠没有安全感,头部悬空也不利于我们的身体健康。此外床的位置应该要在可以看到窗户或者门的地方,但又不可以离窗户、门太近,能够感受到阳光的照射,也不至于接收过于强烈的阳光,一切都刚刚好,则风水也刚刚好。
如何摆放床是一项需要讲究风水的事情,对于床的摆放关乎的不仅仅是卧室的风水,更是我们的运势,以及健康等,所以我门又怎么可以忽视了床的相关风水事项,怎么可以忽视了床的摆放讲究呢?而以上便是小编整理的相关风水知识,都get到了吗?
经常有人找蒲家逸卧室风水大师给自己的家居或企业或墓地看风水,建筑风水中国古代建筑理论的灵魂,卧室床的摆放位置及方向和床的摆放,在中国建筑史上享有崇高地位。
苑家文化
主营看风水、八字算命、八字合婚、八字起名、黄道吉日等服务。
返回目录
在线咨询
上一篇:
卧室床怎么摆放方向风水最好
下一篇:
卧室风水,床头应该朝哪个方向摆放
您的项目需求
*请认真填写需求信息,我们会在24小时内与您取得联系。
返回顶部
155-2805-2725
在线咨询
微信二维码
电话沟通
在线客服