蒲氏居传统人居文化传承馆

传承+实践 人居文化智慧

文化交流联系电话:155-2805-2725

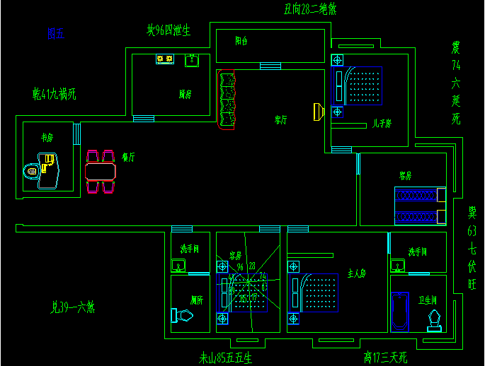
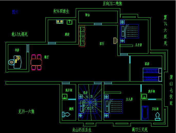
卧室风水,床的摆放位置

家居卧室风水,卧室床的摆放位置,卧室床头柜放风水的知识

一般来说床头柜都是陪着床位一起摆放的,一般摆放在床头,能够非常方面我们的生活,当然也有一些人会因为卧室内的空间不足,而选择不摆放床头柜,其实无论如何我们都应该要了解床头柜的摆放风水,毕竟床头柜的摆放会关系着卧室的风水,与我们的运势是息息相关的,所以对于床头柜的摆放风水我们也务必要注意,那么卧室床头柜放风水的知识有哪些呢?

 

 
1、床头柜切勿摆放盆栽

床头柜可以摆放台灯或者别的一些装饰品,但床头柜切勿摆放盆栽,因为盆栽的泥土肥料里比较潮湿,尤其是我们在浇水的时候,水会湿润泥土,给了一些细菌虫子营造了一个非常好的生长环境,因此盆栽里的虫子和细菌就会增多,若是在床头柜上摆放盆栽,这些细菌难免会进入我们的身体,虫子也会因此而侵害我们的身体,是不利于我们的健康的。此外在床头柜上摆放台灯,能够很好的方面我们的生活,对于我们的事业财运也会有很好的提升。

卧室风水大师根据你们的(家居或企业)实际风水情况结合宅中各家庭成员的五行特质和工作性质,床的摆放位置,巧用风水学布置一些旺财、旺丁、旺文昌等风水格局。


 
2、床头柜的摆放位置

床头柜的摆放位置一般都是在床边,这样才符合我们生活中的日常使用,如此才能够方便我们的生活,我们可以依据自己的喜欢选择床头柜的摆放区域,而风水学中认为床头柜最好不要离开床超过20厘米的位置,否则不利于卧室的风水,且床头柜一定要摆放两个,这样意味着左右平衡,也意味着夫妻的关系平衡。

3、床头柜要有抽屉

很多人的床头柜知识单纯的一个桌子,但风水学中认为床头柜最好还是要有抽屉,这样能够有利于我们的财运,贵人运。

好的风水能为您的起居环境加分,并且为您的人生加分。床的摆放位置,看风水一定要结合主人的八字,卧室风水大师一定要德才兼备。

4、床头柜的摆放高度

床头柜的高度不可以太高,太高不方便我们的使用,最好能过在我们伸手够得着的高度左右。而一般来说床头柜的高度要比床铺的高度高,如此才有利于我们的睡眠,能够有助于我们的睡眠质量,还能够提升我们的智慧。


 
床头柜或许对于很多人来说都是可有可无的一样东西,也不如卧床来的重要,但既然我们选择了在卧室中摆放床头柜,是必须要了解,且我们多学习,多了解一些风水,还是有好处的,如此一来就能够更好的运用风水,更好的打造好的卧室风水气场。

经常有人找蒲家逸卧室风水大师给自己的家居或企业或墓地看风水,建筑风水中国古代建筑理论的灵魂,床的摆放位置,在中国建筑史上享有崇高地位。

苑家文化主营看风水、八字算命、八字合婚、八字起名、黄道吉日等服务。

您的项目需求

*请认真填写需求信息,我们会在24小时内与您取得联系。