蒲氏居传统人居文化传承馆

传承+实践 人居文化智慧

文化交流联系电话:155-2805-2725

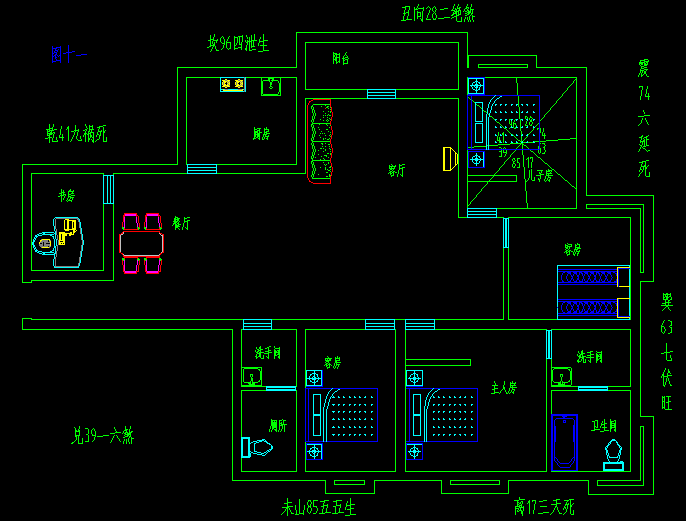
风水格局图片,芜湖实战派大师

科学布局,享受你的幸福人生!芜湖风水大师,风水图片,风水大师讲解必须要知道的家居风水破解与禁忌

在家居风水中,往往很多东西都是需要知道的都是有很多,而且这些其实也是主要在哪些方面上都是能够直接看得到出来的呢,那么必须要知道的家居风水破解与禁忌到底如何?下面一起来看看吧。

必须要知道的家居风水破解与禁忌

风水与家具:破解家居风水密煞

1、进出的大门位置千万不能正对阳台,不然会形成穿心煞,这样会使家中不聚财,有破财的事情发生。破解方法:在玄关处放置鱼缸或者玄关柜来阻隔大门与阳台的直通,如家中有忌水者的话,可换做屏风来取代。也可在阳台窗前放一些植物盆栽及爬藤植物,最简单明了的就是长时间拉上窗帘,没必要的情况下,尽量不要拉开。

 

 
2、除了我们一些室内的装饰之外,室外的装饰也是非常重要的。有人在喜欢在门口放置一些突出物如人头等大型物件,其远观好像房屋长瘤。这种意象不吉利,也是在家居风水中也应避免。】破解方法:室外尽量保持宽敞平实,不要任意改变房屋外观,无需刻意装扮。

3、炉灶的摆放位置不可直对着阳台的门或厨房门,这对常在家中用餐者的健康非常不利。

破解方法:可以将门上装块儿布帘,进行阻隔。

4、在居家风水中,厕所的位置也是非常重要的,厕所千万在不能再中宫上,厕占中宫对家中的财运和家人健康方面都是十分不好的。

 

 
破解方法:如果建筑公司已将马桶放在中宫位上,试着将洗脸盆和马桶换下位置,或者长期在浴缸中蓄水,可以得到改善哦。风水大师根据你们的(家居或企业)实际风水情况结合宅中各家庭成员的五行特质和工作性质,(芜湖风水大师和风水图片和风水大师),巧用风水学布置一些旺财、旺丁、旺文昌等风水格局。

5、长沙发与床不宜摆在横梁下,其冲煞的力量会使居住者身体易多病痛。破解方法:可以天花板横梁以装潢手法把梁包起来,使其不显露于外,可以阻断冲煞的力量。

6、阳台不可以直对厨房,这样会减少家里的团聚力,妻子容易出轨,丈夫易外遇,孩子也不爱回家。

破解方法:在阳台放些盆栽是非常通俗的办法,如不喜欢放花花草草的话,可以做个阳台音,阻隔其内外。在不影响你行动的前提下,也可以用柜子或屏风做遮掩,只要不让阳台直通厨房即可。好的风水能为您的起居环境加分,并且为您的人生加分。(风水大师和芜湖风水大师和风水图片),看风水一定要结合主人的八字,风水大师一定要德才兼备。

 

 
7、有些人家中喜欢种植仙人掌来防辐射,其实仙人掌尖细的叶片在家居风水上是禁忌,它尖细的叶片易招口舌纠纷。蕨类植物最好也不要种这类植物属阴,若长得茂盛那就证明家中易惹了不干净的东西。

破解方法:要选宽阔叶面、或是生命力较强的花卉为宜。

8、家中千万不要随意安装镜子,会破坏室内磁场,有些人家中为了延伸空间的视觉效果,喜欢用镜子来修饰,这会适得其反的。卧室最好也不要装大面的镜子。破解方法:若一定要装镜子的话,也以一面墙为宜,不要两面都装,不然造成反射会让人很不舒服。或者利用家饰布作帘子,将其遮掩起来。

经常有人找蒲家逸风水大师给自己的家居或企业或墓地看风水,建筑风水中国古代建筑理论的灵魂,(风水图片和风水大师和芜湖风水大师),风水在中国建筑史上享有崇高地位。

您的项目需求

*请认真填写需求信息,我们会在24小时内与您取得联系。